Suppr超能文献

癌细胞通过β I 微管蛋白突变和β-微管蛋白同工型表达的改变获得有丝分裂药物耐药性。

Cancer cells acquire mitotic drug resistance properties through beta I-tubulin mutations and alterations in the expression of beta-tubulin isotypes.

机构信息

National Institute of Cancer Research, National Health Research Institutes, Tainan, Taiwan, Republic of China.

出版信息

PLoS One. 2010 Sep 3;5(9):e12564. doi: 10.1371/journal.pone.0012564.

Abstract

BACKGROUND

Anti-mitotic compounds (microtubule de-stabilizers) such as vincristine and vinblastine have been shown clinically successful in treating various cancers. However, development of drug-resistance cells limits their efficacies in clinical situations. Therefore, experiments were performed to determine possible drug resistance mechanisms related to the application of anti-mitotic cancer therapy.

PRINCIPAL FINDINGS

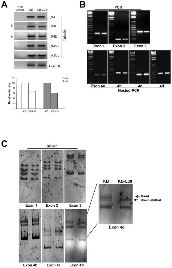
A KB-derived microtubule de-stabilizer-resistant KB-L30 cancer cell line was generated for this study. KB-L30 cells showed cross-resistance to various microtubule de-stabilizers including BPR0L075, vincristine and colchicine through multiple-drug resistant (MDR)-independent mechanisms. Surprisingly, KB-L30 cells showed hyper-sensitivity to the microtubule-stabilizer, paclitaxel. Results of the RT-PCR analysis revealed that expression of both class II and III β-tubulin was down-regulated in KB-L30 cells as compared to its parental KB cancer cells. In addition, DNA sequencing analysis revealed six novel mutation sites present in exon four of the βI-tubulin gene. Computational modeling indicated that a direct relationship exists between βI-tubulin mutations and alteration in the microtubule assembly and dynamic instability in KB-L30 cells and this predicted model was supported by an increased microtubule assembly and reduced microtubule dynamic instability in KB-L30 cells, as shown by Western blot analysis.

CONCLUSIONS AND SIGNIFICANCE

Our study demonstrated that these novel mutations in exon four of the βI-tubulin induced resistance to microtubule de-stabilizers and hyper-sensitivity to microtubule stabilizer through an alteration in the microtubule assembly and dynamics in cancer cells. Importantly, the current study reveals that cancer cells may acquire drug resistance ability to anti-mitotic compounds through multiple changes in the microtubule networks. This study further provided molecular information in drug selection for patients with specific tubulin mutations.

摘要

背景

抗有丝分裂化合物(微管去稳定剂),如长春新碱和长春碱,已被证明在治疗各种癌症方面具有临床疗效。然而,耐药细胞的发展限制了它们在临床情况下的疗效。因此,进行了实验以确定与应用抗有丝分裂癌症治疗相关的可能的耐药机制。

主要发现

为了进行这项研究,生成了 KB 衍生的微管去稳定剂耐药 KB-L30 癌细胞系。KB-L30 细胞通过多种耐药(MDR)独立机制表现出对各种微管去稳定剂(包括 BPR0L075、长春新碱和秋水仙碱)的交叉耐药性。令人惊讶的是,KB-L30 细胞对微管稳定剂紫杉醇表现出超敏性。RT-PCR 分析的结果表明,与亲本 KB 癌细胞相比,KB-L30 细胞中 II 类和 III 类β-微管蛋白的表达均下调。此外,DNA 测序分析显示βI-微管蛋白基因外显子四存在六个新的突变位点。计算建模表明,βI-微管蛋白突变与 KB-L30 细胞中微管组装和动态不稳定性的改变之间存在直接关系,该预测模型得到了 Western blot 分析的支持,表明 KB-L30 细胞中的微管组装增加和微管动态不稳定性降低。

结论和意义

我们的研究表明,βI-微管蛋白外显子四的这些新突变通过改变癌细胞中的微管组装和动力学,诱导对微管去稳定剂的耐药性和对微管稳定剂的超敏性。重要的是,目前的研究表明,癌细胞可能通过微管网络的多种变化获得对抗有丝分裂化合物的耐药能力。该研究进一步为具有特定微管蛋白突变的患者提供了药物选择的分子信息。

https://cdn.ncbi.nlm.nih.gov/pmc/blobs/6cbf/2933234/b9bf1711280c/pone.0012564.g001.jpg

文献检索

告别复杂PubMed语法,用中文像聊天一样搜索,搜遍4000万医学文献。AI智能推荐,让科研检索更轻松。

立即免费搜索

文件翻译

保留排版,准确专业,支持PDF/Word/PPT等文件格式,支持 12+语言互译。

免费翻译文档

深度研究

AI帮你快速写综述,25分钟生成高质量综述,智能提取关键信息,辅助科研写作。

立即免费体验