Suppr超能文献

隐色素介导环核苷酸信号和肝糖异生的昼夜节律调节。

Cryptochrome mediates circadian regulation of cAMP signaling and hepatic gluconeogenesis.

机构信息

Section of Cell & Developmental Biology, Division of Biological Sciences, University of California-San Diego, La Jolla, California, USA.

出版信息

Nat Med. 2010 Oct;16(10):1152-6. doi: 10.1038/nm.2214. Epub 2010 Sep 19.

Abstract

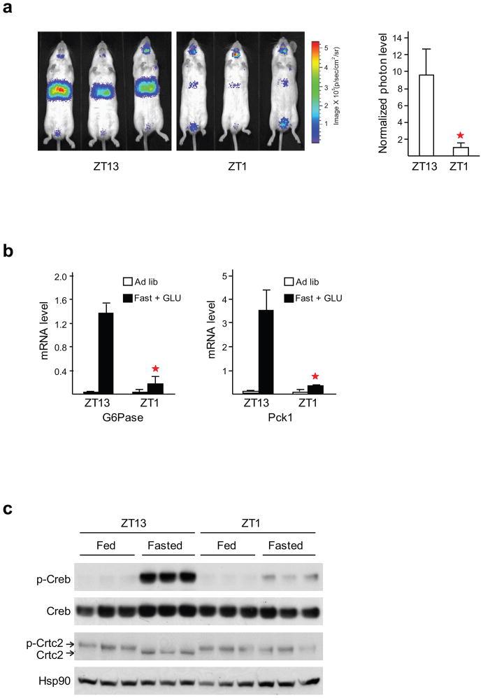
During fasting, mammals maintain normal glucose homeostasis by stimulating hepatic gluconeogenesis. Elevations in circulating glucagon and epinephrine, two hormones that activate hepatic gluconeogenesis, trigger the cAMP-mediated phosphorylation of cAMP response element-binding protein (Creb) and dephosphorylation of the Creb-regulated transcription coactivator-2 (Crtc2)--two key transcriptional regulators of this process. Although the underlying mechanism is unclear, hepatic gluconeogenesis is also regulated by the circadian clock, which coordinates glucose metabolism with changes in the external environment. Circadian control of gene expression is achieved by two transcriptional activators, Clock and Bmal1, which stimulate cryptochrome (Cry1 and Cry2) and Period (Per1, Per2 and Per3) repressors that feed back on Clock-Bmal1 activity. Here we show that Creb activity during fasting is modulated by Cry1 and Cry2, which are rhythmically expressed in the liver. Cry1 expression was elevated during the night-day transition, when it reduced fasting gluconeogenic gene expression by blocking glucagon-mediated increases in intracellular cAMP concentrations and in the protein kinase A-mediated phosphorylation of Creb. In biochemical reconstitution studies, we found that Cry1 inhibited accumulation of cAMP in response to G protein-coupled receptor (GPCR) activation but not to forskolin, a direct activator of adenyl cyclase. Cry proteins seemed to modulate GPCR activity directly through interaction with G(s)α. As hepatic overexpression of Cry1 lowered blood glucose concentrations and improved insulin sensitivity in insulin-resistant db/db mice, our results suggest that compounds that enhance cryptochrome activity may provide therapeutic benefit to individuals with type 2 diabetes.

摘要

在禁食期间,哺乳动物通过刺激肝糖异生来维持正常的葡萄糖稳态。循环中升高的胰高血糖素和肾上腺素这两种激活肝糖异生的激素,触发 cAMP 介导的 cAMP 反应元件结合蛋白(Creb)磷酸化和 Creb 调节转录共激活因子-2(Crtc2)去磷酸化——这是该过程的两个关键转录调节因子。尽管潜在的机制尚不清楚,但肝糖异生也受到生物钟的调节,生物钟协调葡萄糖代谢与外部环境变化。生物钟对基因表达的控制是通过两种转录激活剂 Clock 和 Bmal1 实现的,它们刺激隐色素(Cry1 和 Cry2)和周期蛋白(Per1、Per2 和 Per3)抑制剂,这些抑制剂反馈 Clock-Bmal1 活性。在这里,我们表明,Cry1 和 Cry2 调节禁食期间的 Creb 活性,它们在肝脏中呈节律性表达。Cry1 的表达在昼夜过渡期间升高,通过阻断胰高血糖素介导的细胞内 cAMP 浓度增加和蛋白激酶 A 介导的 Creb 磷酸化,降低了禁食时的糖异生基因表达。在生化重建研究中,我们发现 Cry1 抑制了 G 蛋白偶联受体(GPCR)激活引起的 cAMP 积累,但对直接激活腺苷酸环化酶的 forskolin 没有影响。Cry 蛋白似乎通过与 G(s)α 的相互作用直接调节 GPCR 活性。由于肝过表达 Cry1 降低了胰岛素抵抗 db/db 小鼠的血糖浓度并改善了胰岛素敏感性,我们的结果表明,增强隐色素活性的化合物可能为 2 型糖尿病患者提供治疗益处。

https://cdn.ncbi.nlm.nih.gov/pmc/blobs/1217/2952072/e3e0132d088e/nihms230104f1.jpg

文献AI研究员

20分钟写一篇综述,助力文献阅读效率提升50倍。

立即体验

用中文搜PubMed

大模型驱动的PubMed中文搜索引擎

马上搜索

文档翻译

学术文献翻译模型,支持多种主流文档格式。

立即体验