Suppr超能文献

金属蛋白酶-解聚素 ADAM8 缺乏与胸腺过度细胞化有关。

Deficiency of the metalloproteinase-disintegrin ADAM8 is associated with thymic hyper-cellularity.

机构信息

The Biomedical Research Centre, University of British Columbia, Vancouver, British Columbia, Canada.

出版信息

PLoS One. 2010 Sep 15;5(9):e12766. doi: 10.1371/journal.pone.0012766.

Abstract

BACKGROUND

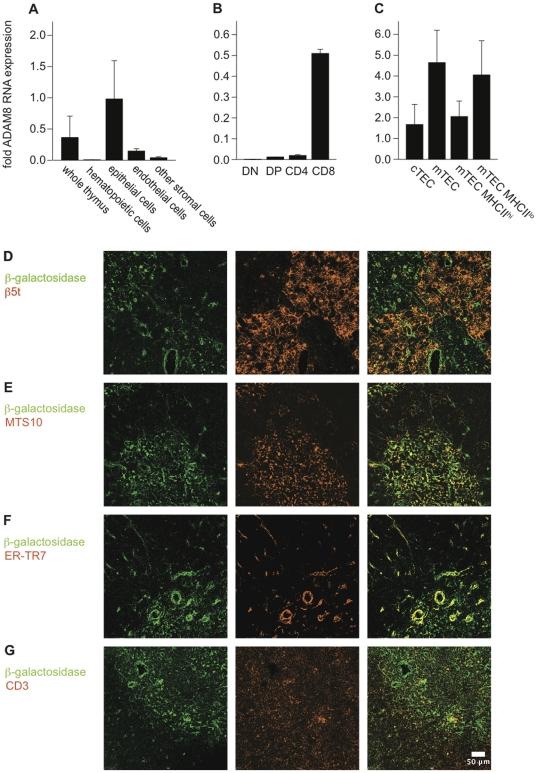
Thymopoiesis requires thymocyte-stroma interactions and proteases that promote cell migration by degrading extracellular matrix and releasing essential cytokines and chemokines. A role for several members of the A Disintegrin and Metalloprotease (ADAM) family in T cell development has been reported in the past.

METHODOLOGY/PRINCIPAL FINDINGS: Here, we present data indicating that the family member ADAM8 plays a role in thymic T cell development. We used qrtPCR on FACS sorted thymic subsets together with immunofluorescence to analyze thymic ADAM8 expression. We found that ADAM8 was expressed in murine thymic stromal cells and at lower levels in thymocytes where its expression increased as cell matured, suggesting involvement of ADAM8 in thymopoiesis. Further flow cytometry analysis revealed that ADAM8 deficient mice showed normal development and expansion of immature thymocyte subsets. There was however an intrathymic accumulation of single positive CD4 and CD8 T cells which was most noticeable in the late mature T cell subsets. Accumulation of single positive T cells coincided with changes in the thymic architecture manifest in a decreased cortex/medulla ratio and an increase in medullary epithelial cells as determined by histology and flow cytometry. The increase in single positive T cells was thymus-intrinsic, independent of progenitor homing to the thymus or thymic exit rate of mature T cells. Chemotaxis assays revealed that ADAM8 deficiency was associated with reduced migration of single positive thymocytes towards CCL21.

CONCLUSIONS/SIGNIFICANCE: Our results show that ADAM8 is involved in T cell maturation in the medulla and suggest a role for this protease in fine-tuning maturation of thymocytes in the medulla. In contrast to ADAM10 and ADAM17 lack of ADAM8 appears to have a relatively minor impact on T cell development, which was unexpected given that maturation of thymocytes is dependent on proper localization and timing of migration.

摘要

背景

胸腺细胞的生成需要胸腺细胞与基质的相互作用,以及蛋白酶来促进细胞迁移,其方式是降解细胞外基质并释放必要的细胞因子和趋化因子。过去有报道称,解整合素和金属蛋白酶(ADAM)家族的几个成员在 T 细胞发育中发挥作用。

方法/主要发现:在这里,我们提供的数据表明家族成员 ADAM8 在胸腺 T 细胞发育中起作用。我们使用 FACS 分选的胸腺亚群进行 qrtPCR,并结合免疫荧光分析胸腺 ADAM8 的表达。我们发现 ADAM8 在鼠胸腺基质细胞中表达,并在胸腺细胞中表达较低,随着细胞成熟,其表达增加,表明 ADAM8 参与胸腺生成。进一步的流式细胞术分析显示,ADAM8 缺陷小鼠的未成熟胸腺细胞亚群发育和扩增正常。然而,在单个阳性 CD4 和 CD8 T 细胞中存在胸腺内积累,在晚期成熟 T 细胞亚群中最为明显。单个阳性 T 细胞的积累与胸腺结构的变化相吻合,表现为皮质/髓质比降低,组织学和流式细胞术显示髓质上皮细胞增加。单个阳性 T 细胞的增加是胸腺内的,与祖细胞归巢到胸腺或成熟 T 细胞的胸腺出口率无关。趋化实验表明,ADAM8 缺陷与单个阳性胸腺细胞向 CCL21 的迁移减少有关。

结论/意义:我们的结果表明,ADAM8 参与了皮质的 T 细胞成熟,并提示这种蛋白酶在调节皮质中胸腺细胞的成熟中起作用。与 ADAM10 和 ADAM17 不同,ADAM8 的缺乏对 T 细胞发育的影响相对较小,这出乎意料,因为胸腺细胞的成熟依赖于正确的定位和迁移时间。

https://cdn.ncbi.nlm.nih.gov/pmc/blobs/d215/2939894/b6391aced391/pone.0012766.g001.jpg

文献AI研究员

20分钟写一篇综述,助力文献阅读效率提升50倍。

立即体验

用中文搜PubMed

大模型驱动的PubMed中文搜索引擎

马上搜索

文档翻译

学术文献翻译模型,支持多种主流文档格式。

立即体验