Suppr超能文献

甲基乙二醛改变了蛋白质质量控制关键组件的功能和稳定性。

Methylglyoxal alters the function and stability of critical components of the protein quality control.

机构信息

Center of Ophthalmology and Vision Sciences, Institute for Biomedical Research in Light and Image (IBILI), Faculty of Medicine, University of Coimbra, Coimbra, Portugal.

出版信息

PLoS One. 2010 Sep 24;5(9):e13007. doi: 10.1371/journal.pone.0013007.

Abstract

BACKGROUND

Increased production and accumulation of methylglyoxal (MGO), as well as increased modification of proteins by glycoxidation, are hallmarks of aging and diabetes. MGO was shown to modify proteins and to contribute to the accumulation of damaged proteins that can be toxic to cells. However, the effect of MGO on the cell systems responsible for repairing or degrading damaged proteins is still unclear. In this study, the effect of MGO on the function of the ubiquitin-proteasome system (UPS) and on molecular chaperones, two cooperative mechanisms associated with protein quality control, was investigated.

PRINCIPAL FINDINGS

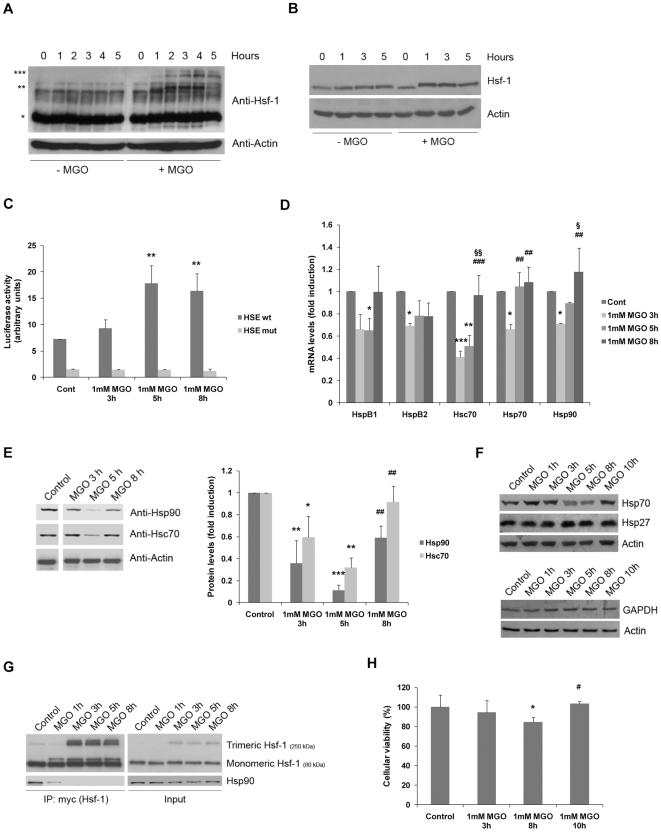
In this work it is shown that treatment of cells with MGO leads to accumulation of ubiquitin conjugates and depletion of free ubiquitin. Moreover, MGO significantly decreases the proteolytic activity of the 20S proteasome. Data further shows that MGO decreases the levels of the molecular chaperones Hsc70 and Hsp90 and leads to accumulation of CHIP-, Hsp40- and ubiquitin-containing aggregates. The formation of large aggregates containing CHIP is a consequence of its binding to misfolded proteins and to molecular chaperones. Moreover, dysfunction of the chaperones/CHIP/UPS axis is associated with accumulation of oxidized and argpyrimidine-modified proteins, which is likely to be associated with decreased cell viability. Interestingly, data further shows that MGO-induced stress induces the activation of heat shock factor-1 (Hsf-1), the main transcription factor involved in the regulation of the expression of heat shock proteins (HSPs) and cell response to stress.

CONCLUSIONS

The data obtained in this work suggests that MGO impairs both the UPS and the protein quality control dependent on CHIP and molecular chaperones, leading to accumulation of toxic aggregates and increased cell death. However, these MGO-induced changes appear to elicit a response from the Hsf-1 system, which is crucial to help cells to cope with cellular stress and to re-establish homeostasis.

摘要

背景

甲基乙二醛 (MGO) 的产生和积累增加,以及糖基化对蛋白质的修饰增加,是衰老和糖尿病的标志。MGO 被证明可以修饰蛋白质,并导致损伤蛋白质的积累,这些蛋白质可能对细胞有毒。然而,MGO 对负责修复或降解受损蛋白质的细胞系统的影响尚不清楚。在这项研究中,研究了 MGO 对泛素-蛋白酶体系统 (UPS) 和分子伴侣这两种与蛋白质质量控制相关的协同机制的功能的影响。

主要发现

在这项工作中,研究表明,用 MGO 处理细胞会导致泛素缀合物的积累和游离泛素的耗尽。此外,MGO 显著降低了 20S 蛋白酶体的蛋白水解活性。数据进一步表明,MGO 降低了分子伴侣 Hsc70 和 Hsp90 的水平,并导致 CHIP、Hsp40 和泛素含量的聚集体的积累。含有 CHIP 的大聚集体的形成是其与错误折叠的蛋白质和分子伴侣结合的结果。此外,伴侣/CHIP/UPS 轴的功能障碍与氧化和精氨嘧啶修饰蛋白质的积累有关,这可能与细胞活力下降有关。有趣的是,数据进一步表明,MGO 诱导的应激诱导热休克因子-1 (Hsf-1) 的激活,Hsf-1 是参与调节热休克蛋白 (HSPs) 的表达和细胞对应激的反应的主要转录因子。

结论

本工作获得的数据表明,MGO 损害了 UPS 和依赖 CHIP 和分子伴侣的蛋白质质量控制,导致有毒聚集体的积累和细胞死亡增加。然而,这些 MGO 诱导的变化似乎引发了 Hsf-1 系统的反应,这对帮助细胞应对细胞应激和重新建立体内平衡至关重要。

https://cdn.ncbi.nlm.nih.gov/pmc/blobs/eb78/2945773/de617c6c50bf/pone.0013007.g001.jpg

相似文献

1
Methylglyoxal alters the function and stability of critical components of the protein quality control.
PLoS One. 2010 Sep 24;5(9):e13007. doi: 10.1371/journal.pone.0013007.
3
Molecular chaperones and proteostasis regulation during redox imbalance.
Redox Biol. 2014 Jan 30;2:323-32. doi: 10.1016/j.redox.2014.01.017. eCollection 2014.
4
6
The Ubiquitin-Proteasome System and Molecular Chaperone Deregulation in Alzheimer's Disease.
Mol Neurobiol. 2016 Mar;53(2):905-931. doi: 10.1007/s12035-014-9063-4. Epub 2015 Jan 7.
7
Hyperglycemia impairs proteasome function by methylglyoxal.
Diabetes. 2010 Mar;59(3):670-8. doi: 10.2337/db08-1565. Epub 2009 Dec 15.
10
CHIP: a quality-control E3 ligase collaborating with molecular chaperones.
Int J Biochem Cell Biol. 2003 May;35(5):572-8. doi: 10.1016/s1357-2725(02)00394-1.

引用本文的文献

1
Glyoxalase-1 overexpression attenuates arterial wall stiffening in diabetic mice.
Cardiovasc Diabetol. 2025 Jul 11;24(1):283. doi: 10.1186/s12933-025-02823-4.
2
The reactive pyruvate metabolite dimethylglyoxal mediates neurological consequences of diabetes.
Nat Commun. 2024 Jul 10;15(1):5745. doi: 10.1038/s41467-024-50089-3.
3
The chemical language of protein glycation.
Nat Chem Biol. 2025 Mar;21(3):324-336. doi: 10.1038/s41589-024-01644-y. Epub 2024 Jun 28.
4
Endogenous Cellular Metabolite Methylglyoxal Induces DNA-Protein Cross-Links in Living Cells.
ACS Chem Biol. 2024 Jun 21;19(6):1291-1302. doi: 10.1021/acschembio.4c00100. Epub 2024 May 16.
6
Proteostasis in aging-associated ocular disease.
Mol Aspects Med. 2022 Dec;88:101157. doi: 10.1016/j.mam.2022.101157. Epub 2022 Nov 29.
8
Dicarbonyl Stress at the Crossroads of Healthy and Unhealthy Aging.
Cells. 2019 Jul 19;8(7):749. doi: 10.3390/cells8070749.
10
Oncogenic Metabolism Acts as a Prerequisite Step for Induction of Cancer Metastasis and Cancer Stem Cell Phenotype.
Oxid Med Cell Longev. 2018 Dec 23;2018:1027453. doi: 10.1155/2018/1027453. eCollection 2018.

本文引用的文献

1
Hyperglycemia impairs proteasome function by methylglyoxal.
Diabetes. 2010 Mar;59(3):670-8. doi: 10.2337/db08-1565. Epub 2009 Dec 15.
4
Oxidative stresses induced by glycoxidized human or bovine serum albumin on human monocytes.
Free Radic Biol Med. 2008 Sep 15;45(6):799-812. doi: 10.1016/j.freeradbiomed.2008.06.004. Epub 2008 Jun 12.
5
Protein and nucleotide damage by glyoxal and methylglyoxal in physiological systems--role in ageing and disease.
Drug Metabol Drug Interact. 2008;23(1-2):125-50. doi: 10.1515/dmdi.2008.23.1-2.125.
6
Insulin Signaling, GSK-3, Heat Shock Proteins and the Natural History of Type 2 Diabetes Mellitus: A Hypothesis.
Metab Syndr Relat Disord. 2007 Sep;5(3):220-30. doi: 10.1089/met.2007.0005.
9
Effect of glycation on alpha-crystallin structure and chaperone-like function.
Biochem J. 2007 Dec 1;408(2):251-8. doi: 10.1042/BJ20070989.
10
Aging and regulated protein degradation: who has the UPPer hand?
Aging Cell. 2007 Oct;6(5):599-606. doi: 10.1111/j.1474-9726.2007.00329.x. Epub 2007 Aug 6.

文献AI研究员

20分钟写一篇综述,助力文献阅读效率提升50倍。

立即体验

用中文搜PubMed

大模型驱动的PubMed中文搜索引擎

马上搜索

文档翻译

学术文献翻译模型,支持多种主流文档格式。

立即体验