Neuroscience, Centre for Cell Biology, Health Sciences Department SACS, University of Aveiro, Aveiro 3810, Portugal.
Mol Neurodegener. 2010 Oct 11;5:40. doi: 10.1186/1750-1326-5-40.
Retrograde transport of several transmembrane proteins from endosomes to the trans-Golgi network (TGN) occurs via Rab 5-containing endosomes, mediated by clathrin and the recently characterized retromer complex. This complex and one of its putative sorting receptor components, SorLA, were reported to be associated to late onset Alzheimer's disease (AD). The pathogenesis of this neurodegenerative disorder is still elusive, although accumulation of amyloidogenic Abeta is a hallmark. This peptide is generated from the sucessive β- and γ- secretase proteolysis of the Alzheimer's amyloid precursor protein (APP), events which are associated with endocytic pathway compartments. Therefore, APP targeting and time of residence in endosomes would be predicted to modulate Abeta levels. However, the formation of an APP- and retromer-containing protein complex with potential functions in retrieval of APP from the endosome to the TGN had, to date, not been demonstrated directly. Further, the motif(s) in APP that regulate its sorting to the TGN have not been characterized.
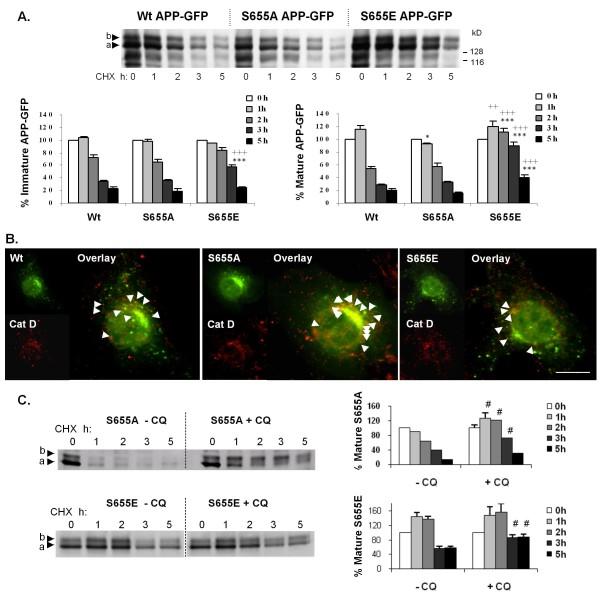
Through the use of APP-GFP constructs, we show that APP containing endocytic vesicles targeted for the TGN, are also immunoreactive for clathrin-, Rab 5- and VPS35. Further, they frequently generate protruding tubules near the TGN, supporting an association with a retromer-mediated pathway. Importantly, we show for the first time, that mimicking APP phosphorylation at S655, within the APP 653YTSI656 basolateral motif, enhances APP retrieval via a retromer-mediated process. The phosphomimetic APP S655E displays decreased APP lysosomal targeting, enhanced mature half-life, and decreased tendency towards Abeta production. VPS35 downregulation impairs the phosphorylation dependent APP retrieval to the TGN, and decreases APP half-life.
We reported for the first time the importance of APP phosphorylation on S655 in regulating its retromer-mediated sorting to the TGN or lysosomes. Significantly, the data are consistent with known interactions involving the retromer, SorLA and APP. Further, these findings add to our understanding of APP targeting and potentially contribute to our knowledge of sporadic AD pathogenesis representing putative new targets for AD therapeutic strategies.
几种跨膜蛋白通过含有 Rab5 的内体从内体逆行转运到 TGN(trans-Golgi network),这一过程由网格蛋白和最近被描述的逆行转运复合物介导。该复合物及其假定的分选受体成分 SorLA 与迟发性阿尔茨海默病(AD)相关。这种神经退行性疾病的发病机制仍不清楚,尽管淀粉样肽 Abeta 的积累是一个标志。这种肽是由阿尔茨海默病淀粉样前体蛋白(APP)的β-和γ-分泌酶逐步切割产生的,这些事件与内吞途径隔室相关。因此,APP 的靶向和在内体中的停留时间预计会调节 Abeta 水平。然而,迄今为止,尚未直接证明 APP 和逆行转运复合物形成具有从内体向 TGN 回收 APP 功能的蛋白质复合物。此外,调节 APP 分拣到 TGN 的基序尚未被表征。
通过使用 APP-GFP 构建体,我们表明含有内体靶向 TGN 的 APP 内体小泡也对网格蛋白、Rab5 和 VPS35 具有免疫反应性。此外,它们在 TGN 附近经常产生突出的小管,支持与逆行转运介导的途径相关。重要的是,我们首次表明,在 APP 653YTSI656 基底外侧基序中的 S655 处模拟 APP 磷酸化,可通过逆行转运介导的过程增强 APP 的回收。磷酸化模拟物 APP S655E 显示出降低的 APP 溶酶体靶向、增强的成熟半衰期和降低的 Abeta 产生倾向。VPS35 的下调会损害 APP 向 TGN 的磷酸化依赖回收,并降低 APP 的半衰期。
我们首次报道了 APP 在 S655 上的磷酸化在调节其逆行转运到 TGN 或溶酶体中的重要性。重要的是,这些数据与涉及逆行转运、 SorLA 和 APP 的已知相互作用一致。此外,这些发现增加了我们对 APP 靶向的理解,并可能有助于我们对散发性 AD 发病机制的认识,代表 AD 治疗策略的潜在新靶点。