Suppr超能文献

内源性血管内皮生长因子信号在人结直肠癌细胞存活和化疗耐药中的作用。

Intracrine vascular endothelial growth factor signaling in survival and chemoresistance of human colorectal cancer cells.

机构信息

Department of Cancer Biology, The University of Texas M. D. Anderson Cancer Center, Houston, TX 77230-1402, USA.

出版信息

Oncogene. 2011 Mar 10;30(10):1205-12. doi: 10.1038/onc.2010.496. Epub 2010 Nov 8.

Abstract

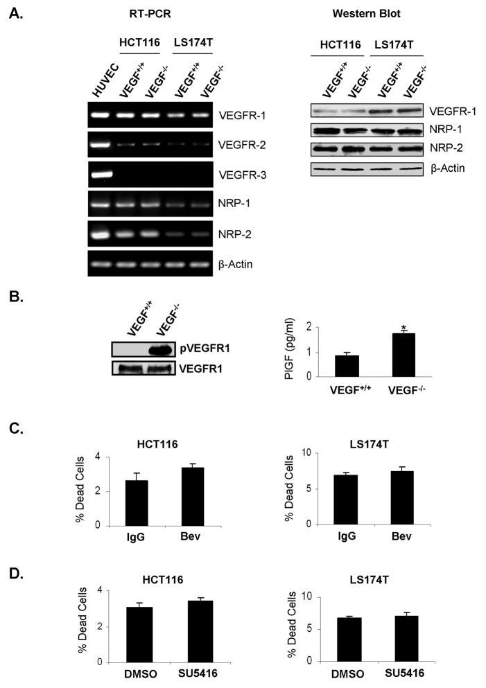
Although the effects of vascular endothelial growth factor (VEGF) on angiogenesis and vascular function are well known, the effects of VEGF on tumor cell function remain to be elucidated. We studied phenotypic changes in human colorectal cancer (CRC) cells with homozygous deletion of VEGF alleles to determine the potential direct role of VEGF on tumor cell function. Loss of VEGF expression led to significantly decreased cell growth and increased spontaneous apoptosis in CRC cells (P<0.01). Loss of VEGF also increased the in vitro sensitivity of cells to the cytotoxic effects of the chemotherapeutic drug 5-fluorouracil, as shown by increased apoptosis (P<0.05). These effects were mediated via upregulation of the proapoptotic mediators caspase-3, cleaved PARP and Bax and downregulation of the pro-survival mediator survivin. Our findings suggest a novel and distinct function of VEGF in mediating autocrine/intracrine CRC cell survival.

摘要

虽然血管内皮生长因子 (VEGF) 对血管生成和血管功能的影响众所周知,但 VEGF 对肿瘤细胞功能的影响仍有待阐明。我们研究了 VEGF 等位基因纯合缺失的人结直肠癌 (CRC) 细胞的表型变化,以确定 VEGF 对肿瘤细胞功能的潜在直接作用。VEGF 表达的丧失导致 CRC 细胞的细胞生长显著减少和自发性细胞凋亡增加(P<0.01)。VEGF 的缺失还增加了细胞对化疗药物 5-氟尿嘧啶细胞毒性作用的体外敏感性,表现为凋亡增加(P<0.05)。这些作用是通过上调促凋亡介质 caspase-3、裂解的 PARP 和 Bax 以及下调抗凋亡介质 survivin 介导的。我们的研究结果表明 VEGF 在介导结直肠癌细胞的自分泌/胞内生存中具有新颖而独特的功能。

https://cdn.ncbi.nlm.nih.gov/pmc/blobs/6f85/3224802/05b7a6cde61f/nihms325086f1.jpg

文献AI研究员

20分钟写一篇综述,助力文献阅读效率提升50倍。

立即体验

用中文搜PubMed

大模型驱动的PubMed中文搜索引擎

马上搜索

文档翻译

学术文献翻译模型,支持多种主流文档格式。

立即体验