Suppr超能文献

过氧化物酶体增殖物激活受体 γ 的表观遗传沉默是结直肠癌进展和患者不良预后的生物标志物。

Epigenetic silencing of peroxisome proliferator-activated receptor γ is a biomarker for colorectal cancer progression and adverse patients' outcome.

机构信息

Department of Biological and Environmental Sciences, University of Sannio, Benevento, Italy.

出版信息

PLoS One. 2010 Dec 3;5(12):e14229. doi: 10.1371/journal.pone.0014229.

Abstract

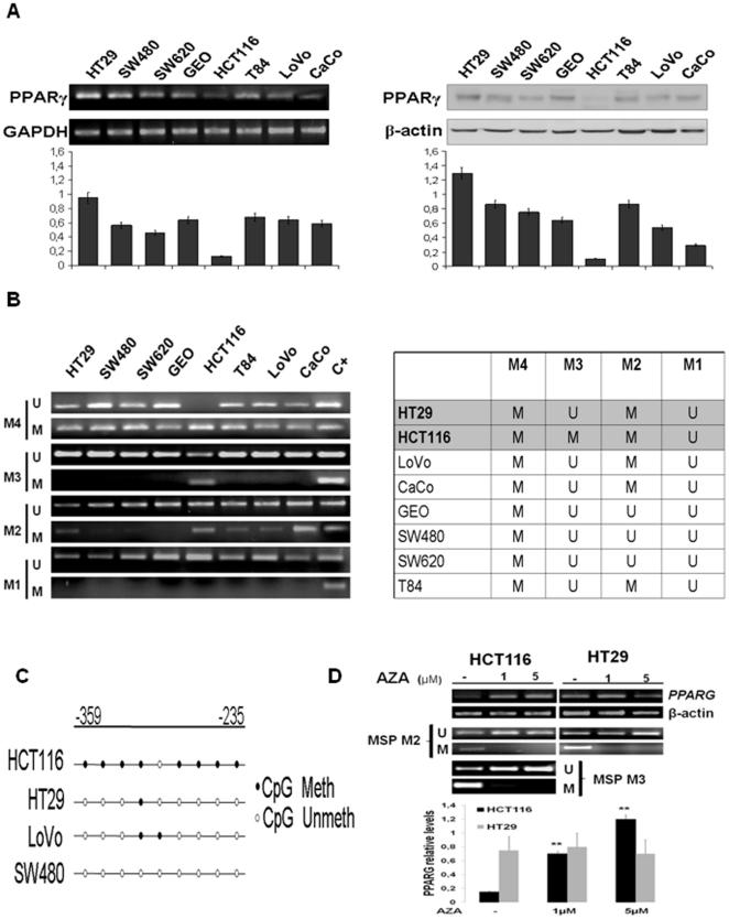
The relationship between peroxisome proliferator-activated receptor γ (PPARG) expression and epigenetic changes occurring in colorectal-cancer pathogenesis is largely unknown. We investigated whether PPARG is epigenetically regulated in colorectal cancer (CRC) progression. PPARG expression was assessed in CRC tissues and paired normal mucosa by western blot and immunohistochemistry and related to patients' clinicopathological parameters and survival. PPARG promoter methylation was analyzed by methylation-specific-PCR and bisulphite sequencing. PPARG expression and promoter methylation were similarly examined also in CRC derived cell lines. Chromatin immunoprecipitation in basal conditions and after epigenetic treatment was performed along with knocking-down experiments of putative regulatory factors. Gene expression was monitored by immunoblotting and functional assays of cell proliferation and invasiveness. Methylation on a specific region of the promoter is strongly correlated with PPARG lack of expression in 30% of primary CRCs and with patients' poor prognosis. Remarkably, the same methylation pattern is found in PPARG-negative CRC cell lines. Epigenetic treatment with 5'-aza-2'-deoxycytidine can revert this condition and, in combination with trichostatin A, dramatically re-activates gene transcription and receptor activity. Transcriptional silencing is due to the recruitment of MeCP2, HDAC1 and EZH2 that impart repressive chromatin signatures determining an increased cell proliferative and invasive potential, features that can experimentally be reverted. Our findings provide a novel mechanistic insight into epigenetic silencing of PPARG in CRC that may be relevant as a prognostic marker of tumor progression.

摘要

过氧化物酶体增殖物激活受体 γ(PPARG)表达与结直肠癌发病过程中发生的表观遗传变化之间的关系在很大程度上尚不清楚。我们研究了 PPARG 是否在结直肠癌(CRC)进展中受到表观遗传调控。通过 Western blot 和免疫组织化学检测 CRC 组织和配对正常黏膜中的 PPARG 表达,并将其与患者的临床病理参数和生存相关联。通过甲基化特异性 PCR 和亚硫酸氢盐测序分析 PPARG 启动子甲基化。还在 CRC 衍生细胞系中同样检查了 PPARG 表达和启动子甲基化。在基础条件下和经过表观遗传处理后进行染色质免疫沉淀,并进行潜在调节因子的敲低实验。通过免疫印迹监测基因表达,并进行细胞增殖和侵袭功能测定。启动子上特定区域的甲基化与 30%的原发性 CRC 中 PPARG 表达缺失以及患者预后不良强烈相关。值得注意的是,相同的甲基化模式也存在于 PPARG 阴性的 CRC 细胞系中。用 5'-氮杂-2'-脱氧胞苷进行表观遗传处理可以逆转这种情况,并且与曲古抑菌素 A 联合使用,可以显著重新激活基因转录和受体活性。转录沉默是由于 MeCP2、HDAC1 和 EZH2 的募集所致,它们赋予抑制性染色质特征,从而确定增加的细胞增殖和侵袭潜力,这些特征可以通过实验逆转。我们的研究结果为 CRC 中 PPARG 的表观遗传沉默提供了新的机制见解,可能作为肿瘤进展的预后标志物具有重要意义。

https://cdn.ncbi.nlm.nih.gov/pmc/blobs/a356/2997072/d34c12c8a35a/pone.0014229.g001.jpg

文献检索

告别复杂PubMed语法,用中文像聊天一样搜索,搜遍4000万医学文献。AI智能推荐,让科研检索更轻松。

立即免费搜索

文件翻译

保留排版,准确专业,支持PDF/Word/PPT等文件格式,支持 12+语言互译。

免费翻译文档

深度研究

AI帮你快速写综述,25分钟生成高质量综述,智能提取关键信息,辅助科研写作。

立即免费体验