Suppr超能文献

高分辨率描绘逆转录病毒整合位点定义了供者淋巴细胞输注后同种异体 T 细胞的命运。

High-definition mapping of retroviral integration sites defines the fate of allogeneic T cells after donor lymphocyte infusion.

机构信息

IIT Unit of Molecular Neuroscience, Istituto Scientifico H. San Raffaele, Milan, Italy.

出版信息

PLoS One. 2010 Dec 22;5(12):e15688. doi: 10.1371/journal.pone.0015688.

Abstract

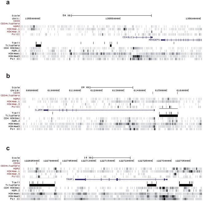
The infusion of donor lymphocytes transduced with a retroviral vector expressing the HSV-TK suicide gene in patients undergoing hematopoietic stem cell transplantation for leukemia/lymphoma promotes immune reconstitution and prevents infections and graft-versus-host disease. Analysis of the clonal dynamics of genetically modified lymphocytes in vivo is of crucial importance to understand the potential genotoxic risk of this therapeutic approach. We used linear amplification-mediated PCR and pyrosequencing to build a genome-wide, high-definition map of retroviral integration sites in the genome of peripheral blood T cells from two different donors and used gene expression profiling and bioinformatics to associate integration clusters to transcriptional activity and to genetic and epigenetic features of the T cell genome. Comparison with matched random controls and with integrations obtained from CD34(+) hematopoietic stem/progenitor cells showed that integration clusters occur within chromatin regions bearing epigenetic marks associated with active promoters and regulatory elements in a cell-specific fashion. Analysis of integration sites in T cells obtained ex vivo two months after infusion showed no evidence of integration-related clonal expansion or dominance, but rather loss of cells harboring integration events interfering with RNA post-transcriptional processing. The study shows that high-definition maps of retroviral integration sites are a powerful tool to analyze the fate of genetically modified T cells in patients and the biological consequences of retroviral transduction.

摘要

输注经逆转录病毒载体转导的供体淋巴细胞,该载体表达单纯疱疹病毒胸苷激酶自杀基因,可促进造血干细胞移植治疗白血病/淋巴瘤患者的免疫重建,预防感染和移植物抗宿主病。分析体内经基因修饰的淋巴细胞的克隆动力学对于了解这种治疗方法的潜在遗传毒性风险至关重要。我们使用线性扩增介导的 PCR 和焦磷酸测序技术,构建了外周血 T 细胞基因组中逆转录病毒整合位点的全基因组、高分辨率图谱,来自两个不同供体,并使用基因表达谱分析和生物信息学将整合簇与转录活性以及 T 细胞基因组的遗传和表观遗传特征相关联。与匹配的随机对照以及从 CD34(+)造血干/祖细胞中获得的整合进行比较表明,整合簇发生在具有与启动子和调节元件相关的表观遗传标记的染色质区域中,具有细胞特异性。输注后两个月从体外获得的 T 细胞中整合位点的分析表明,没有整合相关的克隆扩增或优势的证据,而是丧失了携带干扰 RNA 转录后加工的整合事件的细胞。该研究表明,逆转录病毒整合位点的高分辨率图谱是分析患者体内经基因修饰的 T 细胞命运和逆转录病毒转导的生物学后果的有力工具。

https://cdn.ncbi.nlm.nih.gov/pmc/blobs/af36/3008730/656053aa248a/pone.0015688.g001.jpg

文献AI研究员

20分钟写一篇综述,助力文献阅读效率提升50倍。

立即体验

用中文搜PubMed

大模型驱动的PubMed中文搜索引擎

马上搜索

文档翻译

学术文献翻译模型,支持多种主流文档格式。

立即体验