Suppr超能文献

盆腔神经损伤导致胆碱乙酰转移酶表达迅速下降,并使一群独特的骶节前神经元中的c-Jun和ATF-3上调。

Pelvic Nerve Injury Causes a Rapid Decrease in Expression of Choline Acetyltransferase and Upregulation of c-Jun and ATF-3 in a Distinct Population of Sacral Preganglionic Neurons.

作者信息

Peddie Christopher J, Keast Janet R

机构信息

Pain Management Research Institute and Kolling Institute of Medical Research, University of Sydney at Royal North Shore Hospital St Leonards, NSW, Australia.

出版信息

Front Neurosci. 2011 Jan 25;5:6. doi: 10.3389/fnins.2011.00006. eCollection 2011.

Abstract

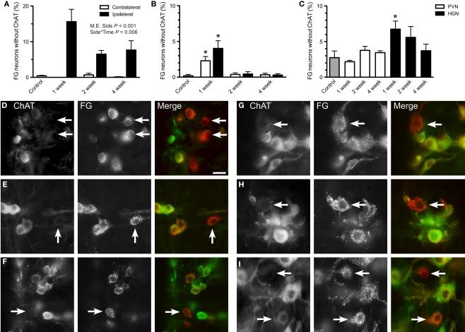
Autonomic regulation of the urogenital organs is impaired by injuries sustained during pelvic surgery or compression of lumbosacral spinal nerves (e.g., cauda equina syndrome). To understand the impact of injury on both sympathetic and parasympathetic components of this nerve supply, we performed an experimental surgical and immunohistochemical study on adult male rats, where the structure of this complex part of the nervous system has been well defined. We performed unilateral transection of pelvic or hypogastric nerves and analyzed relevant regions of lumbar and sacral spinal cord, up to 4 weeks after injury. Expression of c-Jun, the neuronal injury marker activating transcription factor-3 (ATF-3), and choline acetyltransferase (ChAT) were examined. We found little evidence for chemical or structural changes in substantial numbers of functionally related but uninjured spinal neurons (e.g., in sacral preganglionic neurons after hypogastric nerve injury), failing to support the concept of compensatory events. The effects of injury were greatest in sacral cord, ipsilateral to pelvic nerve transection. Here, around half of all preganglionic neurons expressed c-Jun within 1 week of injury, and substantial ATF-3 expression also occurred, especially in neurons with complete loss of ChAT-immunoreactivity. There did not appear to be any death of retrogradely labeled neurons, in contrast to axotomy studies performed on other regions of spinal cord or sacral ventral root avulsion models. Each of the effects we observed occurred in only a subpopulation of preganglionic neurons at that spinal level, raising the possibility that distinct functional subgroups have different susceptibility to trauma-induced degeneration and potentially different regenerative abilities. Identification of the cellular basis of these differences may provide insights into organ-specific strategies for attenuating degeneration or promoting regeneration of these circuits after trauma.

摘要

盆腔手术期间遭受的损伤或腰骶部脊神经受压(如马尾综合征)会损害泌尿生殖器官的自主调节功能。为了解损伤对该神经支配的交感和副交感成分的影响,我们对成年雄性大鼠进行了一项实验性手术和免疫组织化学研究,该神经系统这一复杂部分的结构已得到明确界定。我们对盆腔神经或腹下神经进行单侧横断,并在损伤后长达4周分析腰段和骶段脊髓的相关区域。检测了神经元损伤标志物激活转录因子-3(ATF-3)、c-Jun和胆碱乙酰转移酶(ChAT)的表达。我们发现,大量功能相关但未受损的脊髓神经元(如腹下神经损伤后的骶段节前神经元)几乎没有化学或结构变化的证据,这无法支持代偿性事件的概念。损伤的影响在盆腔神经横断同侧的骶段脊髓中最为明显。在此处,所有节前神经元中约有一半在损伤后1周内表达c-Jun,并且也出现了大量ATF-3表达,尤其是在ChAT免疫反应性完全丧失的神经元中。与在脊髓其他区域进行的轴突切断研究或骶段腹侧神经根撕脱模型不同,逆行标记的神经元似乎没有任何死亡。我们观察到的每种效应仅发生在该脊髓节段的节前神经元亚群中,这增加了不同功能亚群对创伤性退变具有不同易感性以及潜在不同再生能力的可能性。确定这些差异的细胞基础可能有助于深入了解减轻这些回路创伤后退变或促进其再生的器官特异性策略。

https://cdn.ncbi.nlm.nih.gov/pmc/blobs/1ebf/3031092/d85ddcd018c2/fnins-05-00006-g001.jpg

文献检索

告别复杂PubMed语法,用中文像聊天一样搜索,搜遍4000万医学文献。AI智能推荐,让科研检索更轻松。

立即免费搜索

文件翻译

保留排版,准确专业,支持PDF/Word/PPT等文件格式,支持 12+语言互译。

免费翻译文档

深度研究

AI帮你快速写综述,25分钟生成高质量综述,智能提取关键信息,辅助科研写作。

立即免费体验