• 文献检索
  • 文档翻译
  • 深度研究
  • 学术资讯
  • Suppr Zotero 插件Zotero 插件
  • 邀请有礼
  • 套餐&价格
  • 历史记录
应用&插件
Suppr Zotero 插件Zotero 插件浏览器插件Mac 客户端Windows 客户端微信小程序
定价
高级版会员购买积分包购买API积分包
服务
文献检索文档翻译深度研究API 文档MCP 服务
关于我们
关于 Suppr公司介绍联系我们用户协议隐私条款
关注我们

Suppr 超能文献

核心技术专利:CN118964589B侵权必究
粤ICP备2023148730 号-1Suppr @ 2026

文献检索

告别复杂PubMed语法,用中文像聊天一样搜索,搜遍4000万医学文献。AI智能推荐,让科研检索更轻松。

立即免费搜索

文件翻译

保留排版,准确专业,支持PDF/Word/PPT等文件格式,支持 12+语言互译。

免费翻译文档

深度研究

AI帮你快速写综述,25分钟生成高质量综述,智能提取关键信息,辅助科研写作。

立即免费体验

加热杀死的克氏锥虫诱导急性心脏损伤和多抗原自身免疫。

Heat-killed Trypanosoma cruzi induces acute cardiac damage and polyantigenic autoimmunity.

机构信息

Department of Pathology, Northwestern University, Chicago, Illinois, United States of America.

出版信息

PLoS One. 2011 Jan 21;6(1):e14571. doi: 10.1371/journal.pone.0014571.

DOI:10.1371/journal.pone.0014571
PMID:21283741
原文链接:https://pmc.ncbi.nlm.nih.gov/articles/PMC3024973/
Abstract

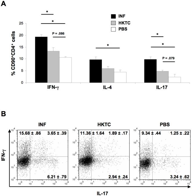
Chagas heart disease, caused by the protozoan parasite Trypanosoma cruzi, is a potentially fatal cardiomyopathy often associated with cardiac autoimmunity. T. cruzi infection induces the development of autoimmunity to a number of antigens via molecular mimicry and other mechanisms, but the genesis and pathogenic potential of this autoimmune response has not been fully elucidated. To determine whether exposure to T. cruzi antigens alone in the absence of active infection is sufficient to induce autoimmunity, we immunized A/J mice with heat-killed T. cruzi (HKTC) emulsified in complete Freund's adjuvant, and compared the resulting immune response to that induced by infection with live T. cruzi. We found that HKTC immunization is capable of inducing acute cardiac damage, as evidenced by elevated serum cardiac troponin I, and that this damage is associated with the generation of polyantigenic humoral and cell-mediated autoimmunity with similar antigen specificity to that induced by infection with T. cruzi. However, while significant and preferential production of Th1 and Th17-associated cytokines, accompanied by myocarditis, develops in T. cruzi-infected mice, HKTC-immunized mice produce lower levels of these cytokines, do not develop Th1-skewed immunity, and lack tissue inflammation. These results demonstrate that exposure to parasite antigen alone is sufficient to induce autoimmunity and cardiac damage, yet additional immune factors, including a dominant Th1/Th17 immune response, are likely required to induce cardiac inflammation.

摘要

克氏锥虫引起的恰加斯心脏病是一种潜在致命的心肌病,常与心脏自身免疫有关。克氏锥虫感染通过分子模拟和其他机制诱导对许多抗原的自身免疫反应,但这种自身免疫反应的起源和致病潜力尚未完全阐明。为了确定在没有活性感染的情况下单独接触克氏锥虫抗原是否足以诱导自身免疫,我们用热灭活的克氏锥虫(HKTC)乳化于完全弗氏佐剂免疫 A/J 小鼠,并将由此产生的免疫反应与感染活克氏锥虫诱导的免疫反应进行比较。我们发现,HKTC 免疫能够诱导急性心脏损伤,血清心肌肌钙蛋白 I 升高,这一损伤与多抗原性体液和细胞介导的自身免疫有关,与感染克氏锥虫诱导的自身免疫具有相似的抗原特异性。然而,虽然在感染克氏锥虫的小鼠中会产生大量且优先产生与 Th1 和 Th17 相关的细胞因子,并伴有心肌炎,但在 HKTC 免疫的小鼠中,这些细胞因子的产生水平较低,不会产生 Th1 偏向性免疫,也缺乏组织炎症。这些结果表明,单独接触寄生虫抗原足以诱导自身免疫和心脏损伤,但可能需要额外的免疫因素,包括主导的 Th1/Th17 免疫反应,才能诱导心脏炎症。

https://cdn.ncbi.nlm.nih.gov/pmc/blobs/37f8/3024973/33c2effbe56f/pone.0014571.g006.jpg
https://cdn.ncbi.nlm.nih.gov/pmc/blobs/37f8/3024973/26c0b2b0c8ba/pone.0014571.g001.jpg
https://cdn.ncbi.nlm.nih.gov/pmc/blobs/37f8/3024973/b50efd12201e/pone.0014571.g002.jpg
https://cdn.ncbi.nlm.nih.gov/pmc/blobs/37f8/3024973/2ee6237cc3dc/pone.0014571.g003.jpg
https://cdn.ncbi.nlm.nih.gov/pmc/blobs/37f8/3024973/f2f5fdf1becc/pone.0014571.g004.jpg
https://cdn.ncbi.nlm.nih.gov/pmc/blobs/37f8/3024973/8161020c0591/pone.0014571.g005.jpg
https://cdn.ncbi.nlm.nih.gov/pmc/blobs/37f8/3024973/33c2effbe56f/pone.0014571.g006.jpg
https://cdn.ncbi.nlm.nih.gov/pmc/blobs/37f8/3024973/26c0b2b0c8ba/pone.0014571.g001.jpg
https://cdn.ncbi.nlm.nih.gov/pmc/blobs/37f8/3024973/b50efd12201e/pone.0014571.g002.jpg
https://cdn.ncbi.nlm.nih.gov/pmc/blobs/37f8/3024973/2ee6237cc3dc/pone.0014571.g003.jpg
https://cdn.ncbi.nlm.nih.gov/pmc/blobs/37f8/3024973/f2f5fdf1becc/pone.0014571.g004.jpg
https://cdn.ncbi.nlm.nih.gov/pmc/blobs/37f8/3024973/8161020c0591/pone.0014571.g005.jpg
https://cdn.ncbi.nlm.nih.gov/pmc/blobs/37f8/3024973/33c2effbe56f/pone.0014571.g006.jpg

相似文献

1
Heat-killed Trypanosoma cruzi induces acute cardiac damage and polyantigenic autoimmunity.加热杀死的克氏锥虫诱导急性心脏损伤和多抗原自身免疫。
PLoS One. 2011 Jan 21;6(1):e14571. doi: 10.1371/journal.pone.0014571.
2
A cardiac myosin-specific autoimmune response is induced by immunization with Trypanosoma cruzi proteins.用克氏锥虫蛋白免疫可诱导心脏肌球蛋白特异性自身免疫反应。
Infect Immun. 2004 Jun;72(6):3410-7. doi: 10.1128/IAI.72.6.3410-3417.2004.
3
Myosin autoimmunity is not essential for cardiac inflammation in acute Chagas' disease.在急性恰加斯病中,肌球蛋白自身免疫对于心脏炎症并非必不可少。
J Immunol. 2003 Oct 15;171(8):4271-7. doi: 10.4049/jimmunol.171.8.4271.
4
Cardiac damage induced by immunization with heat-killed Trypanosoma cruzi is not antibody mediated.免疫加热杀死的克氏锥虫不会引起心肌损伤,这不是抗体介导的。
Parasite Immunol. 2013 Jan;35(1):1-10. doi: 10.1111/pim.12008.
5
Cardiac myosin autoimmunity in acute Chagas' heart disease.急性恰加斯病性心脏病中的心肌肌球蛋白自身免疫
Infect Immun. 2001 Sep;69(9):5643-9. doi: 10.1128/IAI.69.9.5643-5649.2001.
6
Modulation of autoimmunity by treatment of an infectious disease.通过治疗传染病来调节自身免疫
Infect Immun. 2007 Jul;75(7):3641-50. doi: 10.1128/IAI.00423-07. Epub 2007 May 7.
7
Previously unrecognized vaccine candidates control Trypanosoma cruzi infection and immunopathology in mice.先前未被识别的疫苗候选物可控制小鼠体内的克氏锥虫感染及免疫病理学。
Clin Vaccine Immunol. 2008 Aug;15(8):1158-64. doi: 10.1128/CVI.00144-08. Epub 2008 Jun 11.
8
Trypanosoma cruzi-induced molecular mimicry and Chagas' disease.克氏锥虫诱导的分子模拟与恰加斯病
Curr Top Microbiol Immunol. 2005;296:89-123. doi: 10.1007/3-540-30791-5_6.
9
DNA Vaccine Induces Th1 Immunity Against Acute Infection: Adjuvant and Antigenic Effects of Heterologous Booster Immunization.DNA 疫苗诱导针对急性感染的 Th1 免疫:异源加强免疫的佐剂和抗原效应。
Front Immunol. 2019 Jun 26;10:1456. doi: 10.3389/fimmu.2019.01456. eCollection 2019.
10
Trypanosoma cruzi antigen immunization induces a higher B cell survival in BALB/c mice, a susceptible strain, compared to C57BL/6 B lymphocytes, a resistant strain to cardiac autoimmunity.克氏锥虫抗原免疫可诱导 BALB/c 小鼠(易感品系)中的 B 细胞存活增加,而 C57BL/6 淋巴细胞(对心脏自身免疫具有抗性的品系)则相反。
Med Microbiol Immunol. 2011 Nov;200(4):209-18. doi: 10.1007/s00430-011-0192-3. Epub 2011 Mar 24.

引用本文的文献

1
Cardiac alterations induced by Trypanosoma cruzi extracellular vesicles and immune complexes.克氏锥虫细胞外囊泡和免疫复合物诱导的心脏改变。
PLoS Negl Trop Dis. 2025 Jul 7;19(7):e0013273. doi: 10.1371/journal.pntd.0013273. eCollection 2025 Jul.
2
Cardiac involvement in Chagas disease and African trypanosomiasis.恰加斯病和非洲锥虫病的心脏受累。
Nat Rev Cardiol. 2024 Dec;21(12):865-879. doi: 10.1038/s41569-024-01057-3. Epub 2024 Jul 15.
3
Leishmaniasis and Chagas disease: Is there hope in nanotechnology to fight neglected tropical diseases?

本文引用的文献

1
Anti-troponin autoantibodies and the cardiovascular system.抗肌钙蛋白自身抗体与心血管系统。
Heart. 2010 Oct;96(19):1518-24. doi: 10.1136/hrt.2010.195255.
2
Dysregulated balance of Th17 and Th1 cells in systemic lupus erythematosus.系统性红斑狼疮中 Th17 和 Th1 细胞平衡失调。
Arthritis Res Ther. 2010;12(2):R53. doi: 10.1186/ar2964. Epub 2010 Mar 24.
3
IL-17 produced during Trypanosoma cruzi infection plays a central role in regulating parasite-induced myocarditis.在克氏锥虫感染过程中产生的白细胞介素 17 在调节寄生虫引起的心肌炎中起着核心作用。
利什曼病和恰加斯病:纳米技术是否有望对抗被忽视的热带病?
Front Cell Infect Microbiol. 2022 Sep 16;12:1000972. doi: 10.3389/fcimb.2022.1000972. eCollection 2022.
4
Chronic Chagas Disease-the Potential Role of Reinfections in Cardiomyopathy Pathogenesis.慢性恰加斯病——再感染在心肌病发病机制中的潜在作用。
Curr Heart Fail Rep. 2022 Oct;19(5):279-289. doi: 10.1007/s11897-022-00568-9. Epub 2022 Aug 11.
5
Shared neuroimmune and oxidative pathways underpinning Chagas disease and major depressive disorder.共同的神经免疫和氧化途径为恰加斯病和重度抑郁症提供了基础。
Transl Psychiatry. 2020 Dec 2;10(1):419. doi: 10.1038/s41398-020-01105-9.
6
Host-parasite dynamics in Chagas disease from systemic to hyper-local scales.恰加斯病中宿主-寄生虫从系统尺度到超局部尺度的动态变化。
Parasite Immunol. 2021 Feb;43(2):e12786. doi: 10.1111/pim.12786. Epub 2020 Sep 24.
7
Pathology and Pathogenesis of Chagas Heart Disease.克氏锥虫病心脏病变的病理与发病机制。
Annu Rev Pathol. 2019 Jan 24;14:421-447. doi: 10.1146/annurev-pathol-020117-043711. Epub 2018 Oct 24.
8
Macrophages Promote Oxidative Metabolism To Drive Nitric Oxide Generation in Response to Trypanosoma cruzi.巨噬细胞促进氧化代谢以驱动对克氏锥虫产生一氧化氮。
Infect Immun. 2016 Nov 18;84(12):3527-3541. doi: 10.1128/IAI.00809-16. Print 2016 Dec.
9
Vaccination of dogs with Trypanosoma rangeli induces antibodies against Trypanosoma cruzi in a rural area of Córdoba, Argentina.在阿根廷科尔多瓦省的一个农村地区,用克氏锥虫疫苗接种犬类会诱导产生针对克鲁斯锥虫的抗体。
Mem Inst Oswaldo Cruz. 2016 Apr;111(4):271-4. doi: 10.1590/0074-02760160019.
10
Trypanosoma cruzi and Its Soluble Antigens Induce NET Release by Stimulating Toll-Like Receptors.克氏锥虫及其可溶性抗原通过刺激Toll样受体诱导中性粒细胞胞外陷阱释放。
PLoS One. 2015 Oct 2;10(10):e0139569. doi: 10.1371/journal.pone.0139569. eCollection 2015.
PLoS Negl Trop Dis. 2010 Feb 16;4(2):e604. doi: 10.1371/journal.pntd.0000604.
4
Preferential recruitment of interferon-gamma-expressing TH17 cells in multiple sclerosis.多发性硬化症中表达干扰素-γ的TH17细胞的优先募集。
Ann Neurol. 2009 Sep;66(3):390-402. doi: 10.1002/ana.21748.
5
Cardiac troponins and autoimmunity: their role in the pathogenesis of myocarditis and of heart failure.心肌肌钙蛋白和自身免疫:在心炎和心力衰竭发病机制中的作用。
Clin Immunol. 2010 Jan;134(1):80-8. doi: 10.1016/j.clim.2009.04.008. Epub 2009 May 14.
6
T-bet inhibits the in vivo differentiation of parasite-specific CD4+ Th17 cells in a T cell-intrinsic manner.T-bet以T细胞内在方式抑制寄生虫特异性CD4+ Th17细胞的体内分化。
J Immunol. 2009 May 15;182(10):6179-86. doi: 10.4049/jimmunol.0803821.
7
Perspectives on Trypanosoma cruzi-induced heart disease (Chagas disease).克氏锥虫所致心脏病(恰加斯病)的研究视角
Prog Cardiovasc Dis. 2009 May-Jun;51(6):524-39. doi: 10.1016/j.pcad.2009.02.001.
8
Interleukin-17 and interferon-gamma are produced concomitantly by human coronary artery-infiltrating T cells and act synergistically on vascular smooth muscle cells.白细胞介素-17和干扰素-γ由浸润人冠状动脉的T细胞同时产生,并对血管平滑肌细胞起协同作用。
Circulation. 2009 Mar 17;119(10):1424-32. doi: 10.1161/CIRCULATIONAHA.108.827618. Epub 2009 Mar 2.
9
Epitope spreading to citrullinated antigens in mouse models of autoimmune arthritis and demyelination.在自身免疫性关节炎和脱髓鞘的小鼠模型中,表位扩展至瓜氨酸化抗原。
Arthritis Res Ther. 2008;10(5):R119. doi: 10.1186/ar2523. Epub 2008 Sep 30.
10
Chagas heart disease pathogenesis: one mechanism or many?恰加斯病性心脏病的发病机制:是一种机制还是多种机制?
Curr Mol Med. 2008 Sep;8(6):510-8. doi: 10.2174/156652408785748004.