Suppr超能文献

血小板激活因子通过将细胞周期阻滞在 S/G2 转换期来阻止视网膜祖细胞的核迁移。

Platelet activating factor blocks interkinetic nuclear migration in retinal progenitors through an arrest of the cell cycle at the S/G2 transition.

机构信息

Institute of Biophysics, Universidade Federal do Rio de Janeiro, Rio de Janeiro, Brazil.

出版信息

PLoS One. 2011 Jan 27;6(1):e16058. doi: 10.1371/journal.pone.0016058.

Abstract

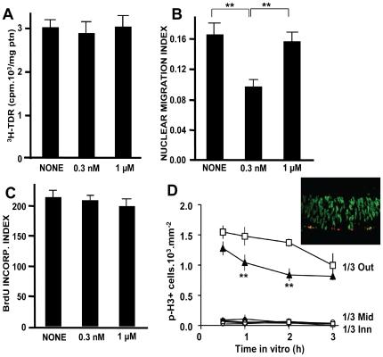
Nuclear migration is regulated by the LIS1 protein, which is the regulatory subunit of platelet activating factor (PAF) acetyl-hydrolase, an enzyme complex that inactivates the lipid mediator PAF. Among other functions, PAF modulates cell proliferation, but its effects upon mechanisms of the cell cycle are unknown. Here we show that PAF inhibited interkinetic nuclear migration (IKNM) in retinal proliferating progenitors. The lipid did not, however, affect the velocity of nuclear migration in cells that escaped IKNM blockade. The effect depended on the PAF receptor, Erk and p38 pathways and Chk1. PAF induced no cell death, nor a reduction in nucleotide incorporation, which rules out an intra-S checkpoint. Notwithstanding, the expected increase in cyclin B1 content during G2-phase was prevented in the proliferating cells. We conclude that PAF blocks interkinetic nuclear migration in retinal progenitor cells through an unusual arrest of the cell cycle at the transition from S to G2 phases. These data suggest the operation, in the developing retina, of a checkpoint that monitors the transition from S to G2 phases of the cell cycle.

摘要

核迁移受 LIS1 蛋白调节,LIS1 蛋白是血小板激活因子 (PAF) 乙酰水解酶的调节亚基,该酶复合物可使脂质介质 PAF 失活。PAF 具有多种功能,可调节细胞增殖,但它对细胞周期机制的影响尚不清楚。本文作者表明,PAF 抑制了视网膜增殖祖细胞的核往返迁移 (IKNM)。然而,该脂质并未影响逃脱 IKNM 阻断的细胞的核迁移速度。这种作用取决于 PAF 受体、Erk 和 p38 途径以及 Chk1。PAF 未诱导细胞死亡,也未减少核苷酸掺入,这排除了 S 期内检查点。尽管如此,在增殖细胞中阻止了预期在 G2 期增加的细胞周期蛋白 B1 含量。作者得出结论,PAF 通过细胞周期从 S 期到 G2 期的异常阻滞来阻断视网膜祖细胞中的核往返迁移。这些数据表明,在发育中的视网膜中,存在一个检查点,该检查点可监测细胞周期从 S 期到 G2 期的转变。

https://cdn.ncbi.nlm.nih.gov/pmc/blobs/d468/3029264/454d0939ca27/pone.0016058.g001.jpg

文献检索

告别复杂PubMed语法,用中文像聊天一样搜索,搜遍4000万医学文献。AI智能推荐,让科研检索更轻松。

立即免费搜索

文件翻译

保留排版,准确专业,支持PDF/Word/PPT等文件格式,支持 12+语言互译。

免费翻译文档

深度研究

AI帮你快速写综述,25分钟生成高质量综述,智能提取关键信息,辅助科研写作。

立即免费体验