Suppr超能文献

精子蛋白酶体在哺乳动物受精过程中降解卵透明带的精子受体。

Sperm proteasomes degrade sperm receptor on the egg zona pellucida during mammalian fertilization.

机构信息

Division of Animal Science, and Departments of Obstetrics, Gynecology, and Women's Health, University of Missouri-Columbia, Columbia, Missouri, United States of America.

出版信息

PLoS One. 2011 Feb 23;6(2):e17256. doi: 10.1371/journal.pone.0017256.

Abstract

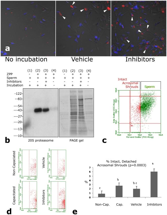
Despite decades of research, the mechanism by which the fertilizing spermatozoon penetrates the mammalian vitelline membrane, the zona pellucida (ZP) remains one of the unexplained fundamental events of human/mammalian development. Evidence has been accumulating in support of the 26S proteasome as a candidate for echinoderm, ascidian and mammalian egg coat lysin. Monitoring ZP protein degradation by sperm during fertilization is nearly impossible because those few spermatozoa that penetrate the ZP leave behind a virtually untraceable residue of degraded proteins. We have overcome this hurdle by designing an experimentally consistent in vitro system in which live boar spermatozoa are co-incubated with ZP-proteins (ZPP) solubilized from porcine oocytes. Using this assay, mimicking sperm-egg interactions, we demonstrate that the sperm-borne proteasomes can degrade the sperm receptor protein ZPC. Upon coincubation with motile spermatozoa, the solubilized ZPP, which appear to be ubiquitinated, adhered to sperm acrosomal caps and induced acrosomal exocytosis/formation of the acrosomal shroud. The degradation of the sperm receptor protein ZPC was assessed by Western blotting band-densitometry and proteomics. A nearly identical pattern of sperm receptor degradation, evident already within the first 5 min of coincubation, was observed when the spermatozoa were replaced with the isolated, enzymatically active, sperm-derived proteasomes. ZPC degradation was blocked by proteasomal inhibitors and accelerated by ubiquitin-aldehyde(UBAL), a modified ubiquitin protein that stimulates proteasomal proteolysis. Such a degradation pattern of ZPC is consistent with in vitro fertilization studies, in which proteasomal inhibitors completely blocked fertilization, and UBAL increased fertilization and polyspermy rates. Preincubation of intact zona-enclosed ova with isolated active sperm proteasomes caused digestion, abrasions and loosening of the exposed zonae, and significantly reduced the fertilization/polyspermy rates after IVF, accompanied by en-mass detachment of zona bound sperm. Thus, the sperm borne 26S proteasome is a candidate zona lysin in mammals. This new paradigm has implications for contraception and assisted reproductive technologies in humans, as well as animals.

摘要

尽管经过了几十年的研究,受精精子穿透哺乳动物卵黄膜(ZP)的机制仍然是人类/哺乳动物发育中未被解释的基本事件之一。有证据表明 26S 蛋白酶体是棘皮动物、海鞘和哺乳动物卵壳溶菌酶的候选物。由于只有少数穿透 ZP 的精子留下了几乎无法追踪的降解蛋白残留物,因此在受精过程中监测 ZP 蛋白的降解几乎是不可能的。我们通过设计一个实验一致的体外系统来克服这个障碍,在该系统中,活的公猪精子与从猪卵母细胞中溶解的 ZP 蛋白(ZPP)共同孵育。使用该测定法,模拟精子-卵相互作用,我们证明了精子携带的蛋白酶体可以降解精子受体蛋白 ZPC。与运动精子共孵育时,似乎被泛素化的可溶 ZPP 附着在精子顶体帽上,并诱导顶体溢出/形成顶体罩。通过 Western blot 带密度法和蛋白质组学评估精子受体蛋白 ZPC 的降解。当用分离的、具有酶活性的精子衍生蛋白酶体替代精子时,在共孵育的前 5 分钟内已经观察到几乎相同的精子受体降解模式。ZPC 降解被蛋白酶体抑制剂阻断,并被泛素醛(UBAL)加速,UBAL 是一种修饰的泛素蛋白,可刺激蛋白酶体蛋白水解。ZPC 的这种降解模式与体外受精研究一致,其中蛋白酶体抑制剂完全阻断了受精,而 UBAL 增加了受精和多精率。与分离的活性精子蛋白酶体预孵育完整的带壳卵会导致消化、磨损和松动暴露的 ZP,并在 IVF 后显著降低受精/多精率,同时伴有大量结合 ZP 的精子脱落。因此,精子携带的 26S 蛋白酶体是哺乳动物中 ZP 溶菌酶的候选物。这一新范式对人类和动物的避孕和辅助生殖技术具有重要意义。

https://cdn.ncbi.nlm.nih.gov/pmc/blobs/02df/3044170/fe8aea02cd1d/pone.0017256.g001.jpg

文献检索

告别复杂PubMed语法,用中文像聊天一样搜索,搜遍4000万医学文献。AI智能推荐,让科研检索更轻松。

立即免费搜索

文件翻译

保留排版,准确专业,支持PDF/Word/PPT等文件格式,支持 12+语言互译。

免费翻译文档

深度研究

AI帮你快速写综述,25分钟生成高质量综述,智能提取关键信息,辅助科研写作。

立即免费体验