Suppr超能文献

IKKβ 调节 MCF-7 乳腺癌细胞中电离辐射诱导的 DNA 双链断裂的修复。

IKKβ regulates the repair of DNA double-strand breaks induced by ionizing radiation in MCF-7 breast cancer cells.

机构信息

Division of Radiation Health, Department of Pharmaceutical Sciences, University of Arkansas for Medical Sciences, Little Rock, Arkansas, United States of America.

出版信息

PLoS One. 2011 Apr 7;6(4):e18447. doi: 10.1371/journal.pone.0018447.

Abstract

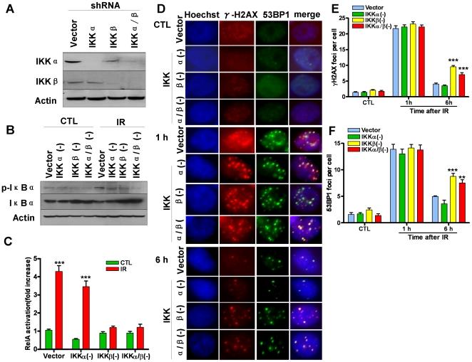
Activation of the IKK-NFκB pathway increases the resistance of cancer cells to ionizing radiation (IR). This effect has been largely attributed to the induction of anti-apoptotic proteins by NFκB. Since efficient repair of DNA double strand breaks (DSBs) is required for the clonogenic survival of irradiated cells, we investigated if activation of the IKK-NFκB pathway also regulates DSB repair to promote cell survival after IR. We found that inhibition of the IKK-NFκB pathway with a specific IKKβ inhibitor significantly reduced the repair of IR-induced DSBs in MCF-7 cells. The repair of DSBs was also significantly inhibited by silencing IKKβ expression with IKKβ shRNA. However, down-regulation of IKKα expression with IKKα shRNA had no significant effect on the repair of IR-induced DSBs. Similar findings were also observed in IKKα and/or IKKβ knockout mouse embryonic fibroblasts (MEFs). More importantly, inhibition of IKKβ with an inhibitor or down-regulation of IKKβ with IKKβ shRNA sensitized MCF-7 cells to IR-induced clonogenic cell death. DSB repair function and resistance to IR were completely restored by IKKβ reconstitution in IKKβ-knockdown MCF-7 cells. These findings demonstrate that IKKβ can regulate the repair of DSBs, a previously undescribed and important IKKβ kinase function; and inhibition of DSB repair may contribute to cance cell radiosensitization induced by IKKβ inhibition. As such, specific inhibition of IKKβ may represents a more effective approach to sensitize cancer cells to radiotherapy.

摘要

IKK-NFκB 通路的激活增加了癌细胞对电离辐射(IR)的抵抗力。这种效应在很大程度上归因于 NFκB 诱导抗凋亡蛋白。由于双链 DNA 断裂(DSBs)的有效修复是照射细胞集落存活所必需的,因此我们研究了 IKK-NFκB 通路的激活是否也调节 DSB 修复以促进 IR 后细胞存活。我们发现,用特异性 IKKβ 抑制剂抑制 IKK-NFκB 通路可显著降低 MCF-7 细胞中 IR 诱导的 DSB 的修复。用 IKKβ shRNA 沉默 IKKβ 表达也显著抑制 DSB 的修复。然而,用 IKKα shRNA 下调 IKKα 表达对 IR 诱导的 DSB 的修复没有显著影响。在 IKKα 和/或 IKKβ 敲除的小鼠胚胎成纤维细胞(MEFs)中也观察到了类似的发现。更重要的是,用抑制剂抑制 IKKβ 或用 IKKβ shRNA 下调 IKKβ 可使 MCF-7 细胞对 IR 诱导的集落形成细胞死亡敏感。在 IKKβ 敲低的 MCF-7 细胞中,用 IKKβ 重建完全恢复了 DSB 修复功能和对 IR 的抗性。这些发现表明,IKKβ 可以调节 DSB 的修复,这是一个以前未被描述的重要的 IKKβ 激酶功能;并且抑制 DSB 修复可能有助于 IKKβ 抑制诱导的癌细胞放射增敏。因此,特异性抑制 IKKβ 可能是一种更有效的方法,使癌细胞对放射疗法敏感。

https://cdn.ncbi.nlm.nih.gov/pmc/blobs/d112/3072401/5eee0e5f05fd/pone.0018447.g001.jpg

文献检索

告别复杂PubMed语法,用中文像聊天一样搜索,搜遍4000万医学文献。AI智能推荐,让科研检索更轻松。

立即免费搜索

文件翻译

保留排版,准确专业,支持PDF/Word/PPT等文件格式,支持 12+语言互译。

免费翻译文档

深度研究

AI帮你快速写综述,25分钟生成高质量综述,智能提取关键信息,辅助科研写作。

立即免费体验