• 文献检索
  • 文档翻译
  • 深度研究
  • 学术资讯
  • Suppr Zotero 插件Zotero 插件
  • 邀请有礼
  • 套餐&价格
  • 历史记录
应用&插件
Suppr Zotero 插件Zotero 插件浏览器插件Mac 客户端Windows 客户端微信小程序
定价
高级版会员购买积分包购买API积分包
服务
文献检索文档翻译深度研究API 文档MCP 服务
关于我们
关于 Suppr公司介绍联系我们用户协议隐私条款
关注我们

Suppr 超能文献

核心技术专利:CN118964589B侵权必究
粤ICP备2023148730 号-1Suppr @ 2026

文献检索

告别复杂PubMed语法,用中文像聊天一样搜索,搜遍4000万医学文献。AI智能推荐,让科研检索更轻松。

立即免费搜索

文件翻译

保留排版,准确专业,支持PDF/Word/PPT等文件格式,支持 12+语言互译。

免费翻译文档

深度研究

AI帮你快速写综述,25分钟生成高质量综述,智能提取关键信息,辅助科研写作。

立即免费体验

增生性下丘脑神经球表达 NPY、AGRP、POMC、CART 和食欲素-A,并分化为功能性神经元。

Proliferative hypothalamic neurospheres express NPY, AGRP, POMC, CART and Orexin-A and differentiate to functional neurons.

机构信息

Center for Neuroscience and Cell Biology, University of Coimbra, Coimbra, Portugal.

出版信息

PLoS One. 2011 May 11;6(5):e19745. doi: 10.1371/journal.pone.0019745.

DOI:10.1371/journal.pone.0019745
PMID:21589937
原文链接:https://pmc.ncbi.nlm.nih.gov/articles/PMC3092771/
Abstract

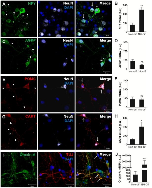
Some pathological conditions with feeding pattern alterations, including obesity and Huntington disease (HD) are associated with hypothalamic dysfunction and neuronal cell death. Additionally, the hypothalamus is a neurogenic region with the constitutive capacity to generate new cells of neuronal lineage, in adult rodents. The aim of the present work was to evaluate the expression of feeding-related neuropeptides in hypothalamic progenitor cells and their capacity to differentiate to functional neurons which have been described to be affected by hypothalamic dysfunction. Our study shows that hypothalamic progenitor cells from rat embryos grow as floating neurospheres and express the feeding-related neuropeptides Neuropeptide Y (NPY), Agouti-related Protein (AGRP), Pro-OpioMelanocortin (POMC), Cocaine-and-Amphetamine Responsive Transcript (CART) and Orexin-A/Hypocretin-1. Moreover the relative mRNA expression of NPY and POMC increases during the expansion of hypothalamic neurospheres in proliferative conditions.Mature neurons were obtained from the differentiation of hypothalamic progenitor cells including NPY, AGRP, POMC, CART and Orexin-A positive neurons. Furthermore the relative mRNA expression of NPY, CART and Orexin-A increases after the differentiation of hypothalamic neurospheres. Similarly to the adult hypothalamic neurons the neurospheres-derived neurons express the glutamate transporter EAAT3. The orexigenic and anorexigenic phenotype of these neurons was identified by functional response to ghrelin and leptin hormones, respectively. This work demonstrates the presence of appetite-related neuropeptides in hypothalamic progenitor cells and neurons obtained from the differentiation of hypothalamic neurospheres, including the neuronal phenotypes that have been described by others as being affected by hypothalamic neurodegeneration. These in vitro models can be used to study hypothalamic progenitor cells aiming a therapeutic intervention to mitigate feeding dysfunction that are associated with hypothalamic neurodegeneration.

摘要

一些伴有摄食模式改变的病理状况,包括肥胖和亨廷顿病(HD),与下丘脑功能障碍和神经元细胞死亡有关。此外,下丘脑是一个具有产生新的神经元谱系细胞的固有能力的神经发生区域,在成年啮齿动物中也是如此。本研究旨在评估下丘脑祖细胞中与摄食相关的神经肽的表达及其分化为功能性神经元的能力,已知这些神经元受到下丘脑功能障碍的影响。我们的研究表明,来自大鼠胚胎的下丘脑祖细胞作为漂浮的神经球生长,并表达与摄食相关的神经肽神经肽 Y(NPY)、肥胖相关蛋白(AGRP)、前阿片黑素细胞皮质素(POMC)、可卡因和安非他命反应转录物(CART)和食欲素-A/下丘脑肽-1。此外,在增殖条件下,下丘脑神经球扩增过程中 NPY 和 POMC 的相对 mRNA 表达增加。成熟神经元是从小鼠下丘脑祖细胞分化而来的,包括 NPY、AGRP、POMC、CART 和食欲素-A 阳性神经元。此外,在分化下丘脑神经球后,NPY、CART 和食欲素-A 的相对 mRNA 表达增加。与成年下丘脑神经元类似,神经球衍生的神经元表达谷氨酸转运蛋白 EAAT3。这些神经元的食欲增强和厌食表型通过对 ghrelin 和瘦素激素的功能反应来鉴定。这项工作证明了在从小鼠下丘脑神经球分化而来的下丘脑祖细胞和神经元中存在与摄食相关的神经肽,包括其他研究人员描述的受下丘脑神经退行性变影响的神经元表型。这些体外模型可用于研究下丘脑祖细胞,旨在进行治疗干预以减轻与下丘脑神经退行性变相关的摄食功能障碍。

https://cdn.ncbi.nlm.nih.gov/pmc/blobs/e901/3092771/e0d66748faad/pone.0019745.g007.jpg
https://cdn.ncbi.nlm.nih.gov/pmc/blobs/e901/3092771/b3331262970b/pone.0019745.g001.jpg
https://cdn.ncbi.nlm.nih.gov/pmc/blobs/e901/3092771/27fea3afee88/pone.0019745.g002.jpg
https://cdn.ncbi.nlm.nih.gov/pmc/blobs/e901/3092771/36d8f357783b/pone.0019745.g003.jpg
https://cdn.ncbi.nlm.nih.gov/pmc/blobs/e901/3092771/da2b23e25878/pone.0019745.g004.jpg
https://cdn.ncbi.nlm.nih.gov/pmc/blobs/e901/3092771/4052e8667121/pone.0019745.g005.jpg
https://cdn.ncbi.nlm.nih.gov/pmc/blobs/e901/3092771/05bdfefe8bb3/pone.0019745.g006.jpg
https://cdn.ncbi.nlm.nih.gov/pmc/blobs/e901/3092771/e0d66748faad/pone.0019745.g007.jpg
https://cdn.ncbi.nlm.nih.gov/pmc/blobs/e901/3092771/b3331262970b/pone.0019745.g001.jpg
https://cdn.ncbi.nlm.nih.gov/pmc/blobs/e901/3092771/27fea3afee88/pone.0019745.g002.jpg
https://cdn.ncbi.nlm.nih.gov/pmc/blobs/e901/3092771/36d8f357783b/pone.0019745.g003.jpg
https://cdn.ncbi.nlm.nih.gov/pmc/blobs/e901/3092771/da2b23e25878/pone.0019745.g004.jpg
https://cdn.ncbi.nlm.nih.gov/pmc/blobs/e901/3092771/4052e8667121/pone.0019745.g005.jpg
https://cdn.ncbi.nlm.nih.gov/pmc/blobs/e901/3092771/05bdfefe8bb3/pone.0019745.g006.jpg
https://cdn.ncbi.nlm.nih.gov/pmc/blobs/e901/3092771/e0d66748faad/pone.0019745.g007.jpg

相似文献

1
Proliferative hypothalamic neurospheres express NPY, AGRP, POMC, CART and Orexin-A and differentiate to functional neurons.增生性下丘脑神经球表达 NPY、AGRP、POMC、CART 和食欲素-A,并分化为功能性神经元。
PLoS One. 2011 May 11;6(5):e19745. doi: 10.1371/journal.pone.0019745.
2
Plasma membrane and vesicular glutamate transporter mRNAs/proteins in hypothalamic neurons that regulate body weight.调节体重的下丘脑神经元中的质膜和囊泡谷氨酸转运体信使核糖核酸/蛋白质
Eur J Neurosci. 2003 Sep;18(5):1265-78. doi: 10.1046/j.1460-9568.2003.02840.x.
3
Feeding behavior and gene expression of appetite-related neuropeptides in mice lacking for neuropeptide Y Y5 receptor subclass.缺乏神经肽Y Y5受体亚型的小鼠的摄食行为及食欲相关神经肽的基因表达
World J Gastroenterol. 2008 Nov 7;14(41):6312-7. doi: 10.3748/wjg.14.6312.
4
Mapping key neuropeptides involved in the melanocortin system in Atlantic salmon (Salmo salar) brain.绘制参与大西洋鲑鱼(Salmo salar)大脑中黑皮质素系统的关键神经肽图谱。
J Comp Neurol. 2023 Jan;531(1):89-115. doi: 10.1002/cne.25415. Epub 2022 Oct 10.
5
Peptides that regulate food intake: appetite-inducing accumbens manipulation activates hypothalamic orexin neurons and inhibits POMC neurons.调节食物摄入的肽:诱导食欲的伏隔核操作激活下丘脑食欲素神经元并抑制促黑素细胞激素神经元。
Am J Physiol Regul Integr Comp Physiol. 2003 Jun;284(6):R1436-44. doi: 10.1152/ajpregu.00781.2002. Epub 2003 Jan 23.
6
Hyperphagia and obesity produced by arcuate injection of NPY-saporin do not require upregulation of lateral hypothalamic orexigenic peptide genes.弓状核注射神经肽Y-皂草素所产生的摄食过量和肥胖并不需要下丘脑外侧促食欲肽基因的上调。
Peptides. 2008 Oct;29(10):1732-9. doi: 10.1016/j.peptides.2008.05.026. Epub 2008 Jun 5.
7
ERK1/2 mediates glucose-regulated POMC gene expression in hypothalamic neurons.细胞外信号调节激酶1/2(ERK1/2)介导下丘脑神经元中葡萄糖调节的阿黑皮素原(POMC)基因表达。
J Mol Endocrinol. 2015 Apr;54(2):125-35. doi: 10.1530/JME-14-0330. Epub 2015 Jan 26.
8
Orexigenic effects of endomorphin-2 (EM-2) related to decreased CRH gene expression and increased dopamine and norepinephrine activity in the hypothalamus.内吗啡肽-2(EM-2)的食欲刺激作用与下丘脑促肾上腺皮质激素释放激素(CRH)基因表达减少和多巴胺及去甲肾上腺素活性增加有关。
Peptides. 2013 Oct;48:83-8. doi: 10.1016/j.peptides.2013.07.021. Epub 2013 Aug 3.
9
Orexins (hypocretins) directly interact with neuropeptide Y, POMC and glucose-responsive neurons to regulate Ca 2+ signaling in a reciprocal manner to leptin: orexigenic neuronal pathways in the mediobasal hypothalamus.食欲素(下丘脑泌素)直接与神经肽Y、阿黑皮素原和葡萄糖反应性神经元相互作用,以与瘦素相反的方式调节钙离子信号传导:下丘脑内侧基底部的促食欲神经元通路。
Eur J Neurosci. 2004 Mar;19(6):1524-34. doi: 10.1111/j.1460-9568.2004.03255.x.
10
Effects of adrenalectomy on AGRP, POMC, NPY and CART gene expression in the basal hypothalamus of fed and fasted rats.肾上腺切除术对进食和禁食大鼠下丘脑基部中阿黑皮素原、阿片黑素皮质素原、神经肽Y和可卡因-安非他明调节转录肽基因表达的影响。
Brain Res. 2002 Dec 20;958(1):130-8. doi: 10.1016/s0006-8993(02)03674-0.

引用本文的文献

1
An optimized method for directed differentiation of hypothalamic neural stem cells in a 3D culture system.一种在三维培养系统中定向分化下丘脑神经干细胞的优化方法。
Sci Rep. 2025 May 27;15(1):18542. doi: 10.1038/s41598-025-02847-6.
2
Taste receptor type 1 member 3 enables western diet-induced anxiety in mice.味觉受体类型 1 成员 3 使小鼠产生西式饮食诱导的焦虑。
BMC Biol. 2023 Nov 6;21(1):243. doi: 10.1186/s12915-023-01723-x.
3
-Acetyl--Glucosamine Kinase Interacts with NudC and Lis1 in Dynein Motor Complex and Promotes Cell Migration.

本文引用的文献

1
Changes in key hypothalamic neuropeptide populations in Huntington disease revealed by neuropathological analyses.亨廷顿病中海马神经肽群体的变化通过神经病理学分析揭示。
Acta Neuropathol. 2010 Dec;120(6):777-88. doi: 10.1007/s00401-010-0742-6. Epub 2010 Sep 7.
2
An animal model manifesting neurodegeneration and obesity.一种表现出神经退行性变和肥胖的动物模型。
Aging (Albany NY). 2010 Jul;2(7):453-6. doi: 10.18632/aging.100172.
3
IGF-I stimulates neurogenesis in the hypothalamus of adult rats.IGF-I 可刺激成年大鼠下丘脑的神经发生。
乙酰氨基葡萄糖激酶与nudC 和 Lis1 在动力蛋白马达复合物中相互作用,并促进细胞迁移。
Int J Mol Sci. 2020 Dec 24;22(1):129. doi: 10.3390/ijms22010129.
4
Environment and Gene Association With Obesity and Their Impact on Neurodegenerative and Neurodevelopmental Diseases.环境与基因与肥胖的关联及其对神经退行性疾病和神经发育疾病的影响。
Front Neurosci. 2020 Aug 28;14:863. doi: 10.3389/fnins.2020.00863. eCollection 2020.
5
Activation of GPR40 induces hypothalamic neurogenesis through p38- and BDNF-dependent mechanisms.GPR40 的激活通过 p38 和 BDNF 依赖的机制诱导下丘脑神经发生。
Sci Rep. 2020 Jul 6;10(1):11047. doi: 10.1038/s41598-020-68110-2.
6
An Efficient Method for Generating Murine Hypothalamic Neurospheres for the Study of Regional Neural Progenitor Biology.一种用于生成用于研究区域神经祖细胞生物学的小鼠下丘脑神经球的高效方法。
Endocrinology. 2020 Apr 1;161(4). doi: 10.1210/endocr/bqaa035.
7
In vivo maternal and in vitro BPA exposure effects on hypothalamic neurogenesis and appetite regulators.体内母体和体外 BPA 暴露对下丘脑神经发生和食欲调节剂的影响。
Environ Res. 2018 Jul;164:45-52. doi: 10.1016/j.envres.2018.02.011. Epub 2018 Feb 22.
8
The Role of Hypothalamic Neuropeptides in Neurogenesis and Neuritogenesis.下丘脑神经肽在神经发生和神经突发生中的作用
Neural Plast. 2016;2016:3276383. doi: 10.1155/2016/3276383. Epub 2016 Jan 13.
9
Hypocretins, Neural Systems, Physiology, and Psychiatric Disorders.下丘脑分泌素、神经系统、生理学与精神疾病
Curr Psychiatry Rep. 2016 Jan;18(1):7. doi: 10.1007/s11920-015-0639-0.
10
Research Resource: The Dexamethasone Transcriptome in Hypothalamic Embryonic Neural Stem Cells.研究资源:下丘脑胚胎神经干细胞中的地塞米松转录组
Mol Endocrinol. 2016 Jan;30(1):144-54. doi: 10.1210/me.2015-1258. Epub 2015 Nov 25.
Eur J Neurosci. 2010 May;31(9):1533-48. doi: 10.1111/j.1460-9568.2010.07220.x.
4
De novo neurogenesis in adult hypothalamus as a compensatory mechanism to regulate energy balance.成年下丘脑的新生神经元作为调节能量平衡的代偿机制。
J Neurosci. 2010 Jan 13;30(2):723-30. doi: 10.1523/JNEUROSCI.2479-09.2010.
5
Glial fibrillary acidic protein-expressing neural progenitors give rise to immature neurons via early intermediate progenitors expressing both glial fibrillary acidic protein and neuronal markers in the adult hippocampus.胶质纤维酸性蛋白表达的神经祖细胞通过表达胶质纤维酸性蛋白和神经元标志物的早期中间祖细胞在成年海马体中产生未成熟神经元。
Neuroscience. 2010 Mar 10;166(1):241-51. doi: 10.1016/j.neuroscience.2009.12.026. Epub 2009 Dec 16.
6
Critical determinants of hypothalamic appetitive neuropeptide development and expression: species considerations.下丘脑食欲神经肽发育和表达的关键决定因素:物种考虑。
Front Neuroendocrinol. 2010 Jan;31(1):16-31. doi: 10.1016/j.yfrne.2009.10.001. Epub 2009 Oct 12.
7
Neuropeptide Y inhibits [Ca2+]i changes in rat retinal neurons through NPY Y1, Y4, and Y5 receptors.神经肽Y通过NPY Y1、Y4和Y5受体抑制大鼠视网膜神经元中[Ca2+]i的变化。
J Neurochem. 2009 Jun;109(5):1508-15. doi: 10.1111/j.1471-4159.2009.06079.x. Epub 2009 Apr 1.
8
High-fat diet induces apoptosis of hypothalamic neurons.高脂饮食诱导下丘脑神经元凋亡。
PLoS One. 2009;4(4):e5045. doi: 10.1371/journal.pone.0005045. Epub 2009 Apr 2.
9
Neuropeptide Y stimulates proliferation, migration and differentiation of neural precursors from the subventricular zone in adult mice.神经肽Y刺激成年小鼠脑室下区神经前体细胞的增殖、迁移和分化。
Neurobiol Dis. 2009 Jun;34(3):441-9. doi: 10.1016/j.nbd.2009.02.017. Epub 2009 Mar 10.
10
The fetal hypothalamus has the potential to generate cells with a gonadotropin releasing hormone (GnRH) phenotype.胎儿下丘脑具有生成具有促性腺激素释放激素(GnRH)表型细胞的潜力。
PLoS One. 2009;4(2):e4392. doi: 10.1371/journal.pone.0004392. Epub 2009 Feb 6.