Suppr超能文献

鉴定 RNF213 为 moyamoya 病的易感基因及其在血管发育中的可能作用。

Identification of RNF213 as a susceptibility gene for moyamoya disease and its possible role in vascular development.

机构信息

Department of Health and Environmental Sciences, Kyoto University, Kyoto, Japan.

出版信息

PLoS One. 2011;6(7):e22542. doi: 10.1371/journal.pone.0022542. Epub 2011 Jul 20.

Abstract

BACKGROUND

Moyamoya disease is an idiopathic vascular disorder of intracranial arteries. Its susceptibility locus has been mapped to 17q25.3 in Japanese families, but the susceptibility gene is unknown.

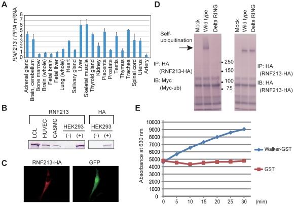
METHODOLOGY/PRINCIPAL FINDINGS: Genome-wide linkage analysis in eight three-generation families with moyamoya disease revealed linkage to 17q25.3 (P<10(-4)). Fine mapping demonstrated a 1.5-Mb disease locus bounded by D17S1806 and rs2280147. We conducted exome analysis of the eight index cases in these families, with results filtered through Ng criteria. There was a variant of p.N321S in PCMTD1 and p.R4810K in RNF213 in the 1.5-Mb locus of the eight index cases. The p.N321S variant in PCMTD1 could not be confirmed by the Sanger method. Sequencing RNF213 in 42 index cases confirmed p.R4810K and revealed it to be the only unregistered variant. Genotyping 39 SNPs around RNF213 revealed a founder haplotype transmitted in 42 families. Sequencing the 260-kb region covering the founder haplotype in one index case did not show any coding variants except p.R4810K. A case-control study demonstrated strong association of p.R4810K with moyamoya disease in East Asian populations (251 cases and 707 controls) with an odds ratio of 111.8 (P = 10(-119)). Sequencing of RNF213 in East Asian cases revealed additional novel variants: p.D4863N, p.E4950D, p.A5021V, p.D5160E, and p.E5176G. Among Caucasian cases, variants p.N3962D, p.D4013N, p.R4062Q and p.P4608S were identified. RNF213 encodes a 591-kDa cytosolic protein that possesses two functional domains: a Walker motif and a RING finger domain. These exhibit ATPase and ubiquitin ligase activities. Although the mutant alleles (p.R4810K or p.D4013N in the RING domain) did not affect transcription levels or ubiquitination activity, knockdown of RNF213 in zebrafish caused irregular wall formation in trunk arteries and abnormal sprouting vessels.

CONCLUSIONS/SIGNIFICANCE: We provide evidence suggesting, for the first time, the involvement of RNF213 in genetic susceptibility to moyamoya disease.

摘要

背景

烟雾病是一种特发性颅内动脉疾病。其易感基因座已在日本家族中被定位到 17q25.3,但易感基因尚不清楚。

方法/主要发现:对 8 个有烟雾病的三代家族进行全基因组连锁分析,结果显示与 17q25.3 连锁(P<10(-4))。精细作图显示 1.5Mb 疾病位点由 D17S1806 和 rs2280147 界定。我们对这 8 个家系的 8 个索引病例进行了外显子组分析,结果经过 Ng 标准过滤。在 8 个索引病例的 1.5Mb 位点中,PCMTD1 中有 p.N321S 变异和 RNF213 中有 p.R4810K 变异。PCMTD1 中的 p.N321S 变异无法通过 Sanger 法确认。对 42 个索引病例的 RNF213 测序证实了 p.R4810K 的存在,并发现这是唯一未登记的变异。对 RNF213 周围 39 个 SNPs 的基因分型显示,在 42 个家系中存在一个共同的单倍型。对一个索引病例覆盖共同单倍型的 260kb 区域进行测序,除 p.R4810K 外,未发现任何编码变异。在东亚人群(251 例病例和 707 例对照)的病例对照研究中,p.R4810K 与烟雾病具有很强的相关性,优势比为 111.8(P=10(-119))。对东亚病例的 RNF213 测序显示了其他新的变异:p.D4863N、p.E4950D、p.A5021V、p.D5160E 和 p.E5176G。在高加索病例中,鉴定了变异 p.N3962D、p.D4013N、p.R4062Q 和 p.P4608S。RNF213 编码一个 591kDa 的细胞质蛋白,具有两个功能域:Walker 基序和 RING 指结构域。这些表现出 ATP 酶和泛素连接酶活性。尽管突变等位基因(RING 结构域中的 p.R4810K 或 p.D4013N)不影响转录水平或泛素化活性,但在斑马鱼中敲低 RNF213 会导致躯干动脉壁不规则形成和异常发芽血管。

结论/意义:我们提供的证据首次表明,RNF213 参与了烟雾病的遗传易感性。

https://cdn.ncbi.nlm.nih.gov/pmc/blobs/0dd5/3140517/028bb7db3a18/pone.0022542.g001.jpg

文献检索

告别复杂PubMed语法,用中文像聊天一样搜索,搜遍4000万医学文献。AI智能推荐,让科研检索更轻松。

立即免费搜索

文件翻译

保留排版,准确专业,支持PDF/Word/PPT等文件格式,支持 12+语言互译。

免费翻译文档

深度研究

AI帮你快速写综述,25分钟生成高质量综述,智能提取关键信息,辅助科研写作。

立即免费体验