• 文献检索
  • 文档翻译
  • 深度研究
  • 学术资讯
  • Suppr Zotero 插件Zotero 插件
  • 邀请有礼
  • 套餐&价格
  • 历史记录
应用&插件
Suppr Zotero 插件Zotero 插件浏览器插件Mac 客户端Windows 客户端微信小程序
定价
高级版会员购买积分包购买API积分包
服务
文献检索文档翻译深度研究API 文档MCP 服务
关于我们
关于 Suppr公司介绍联系我们用户协议隐私条款
关注我们

Suppr 超能文献

核心技术专利:CN118964589B侵权必究
粤ICP备2023148730 号-1Suppr @ 2026

文献检索

告别复杂PubMed语法,用中文像聊天一样搜索,搜遍4000万医学文献。AI智能推荐,让科研检索更轻松。

立即免费搜索

文件翻译

保留排版,准确专业,支持PDF/Word/PPT等文件格式,支持 12+语言互译。

免费翻译文档

深度研究

AI帮你快速写综述,25分钟生成高质量综述,智能提取关键信息,辅助科研写作。

立即免费体验

Exendin-4 对糖尿病小鼠实验性多发性神经病的有益作用。

Beneficial effects of exendin-4 on experimental polyneuropathy in diabetic mice.

机构信息

Department of Endocrinology and Diabetes, Nagoya University Graduate School of Medicine, Nagoya, Japan.

出版信息

Diabetes. 2011 Sep;60(9):2397-406. doi: 10.2337/db10-1462. Epub 2011 Aug 1.

DOI:10.2337/db10-1462
PMID:21810596
原文链接:https://pmc.ncbi.nlm.nih.gov/articles/PMC3161330/
Abstract

OBJECTIVE

The therapeutic potential of exendin-4, an agonist of the glucagon-like peptide-1 receptor (GLP-1R), on diabetic polyneuropathy (DPN) in streptozotocin (STZ)-induced diabetic mice was investigated.

RESEARCH DESIGN AND METHODS

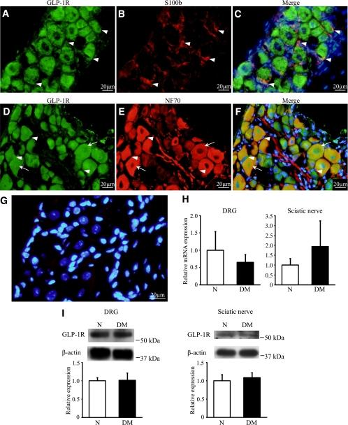
The presence of the GLP-1R in lumbar dorsal root ganglion (DRG) was evaluated by immunohistochemical analyses. DRG neurons were dissected from C57BL6/J mice and cultured with or without Schwann cell-conditioned media in the presence or absence of GLP-1 (7-37) or exendin-4. Then neurite outgrowth was determined. In animal-model experiments, mice were made diabetic by STZ administration, and after 12 weeks of diabetes, exendin-4 (10 nmol/kg) was intraperitoneally administered once daily for 4 weeks. Peripheral nerve function was determined by the current perception threshold and motor and sensory nerve conduction velocity (MNCV and SNCV, respectively). Sciatic nerve blood flow (SNBF) and intraepidermal nerve fiber densities (IENFDs) also were evaluated.

RESULTS

The expression of the GLP-1R in DRG neurons was confirmed. GLP-1 (7-37) and exendin-4 significantly promoted neurite outgrowth of DRG neurons. Both GLP-1R agonists accelerated the impaired neurite outgrowth of DRG neurons cultured with Schwann cell-conditioned media that mimicked the diabetic condition. At the doses used, exendin-4 had no effect on blood glucose or HbA(1c) levels. Hypoalgesia and delayed MNCV and SNCV in diabetic mice were improved by exendin-4 without affecting the reduced SNBF. The decreased IENFDs in sole skins of diabetic mice were ameliorated by exendin-4.

CONCLUSIONS

Our findings indicate that exendin-4 ameliorates the severity of DPN, which may be achieved by its direct actions on DRG neurons and their axons.

摘要

目的

研究胰高血糖素样肽-1 受体(GLP-1R)激动剂 exendin-4 对链脲佐菌素(STZ)诱导的糖尿病小鼠糖尿病多发性神经病(DPN)的治疗潜力。

研究设计和方法

通过免疫组织化学分析评估腰椎背根神经节(DRG)中 GLP-1R 的存在。从 C57BL6/J 小鼠中分离 DRG 神经元,并在有或没有 Schwann 细胞条件培养基的情况下,与 GLP-1(7-37)或 exendin-4 一起培养,然后测定神经突生长。在动物模型实验中,通过 STZ 给药使小鼠发生糖尿病,在糖尿病 12 周后,每天腹腔内给予 exendin-4(10 nmol/kg)一次,共 4 周。通过电流感知阈值和运动及感觉神经传导速度(MNCV 和 SNCV)来确定周围神经功能。还评估坐骨神经血流(SNBF)和表皮内神经纤维密度(IENFDs)。

结果

证实了 DRG 神经元中 GLP-1R 的表达。GLP-1(7-37)和 exendin-4 显著促进 DRG 神经元的神经突生长。两种 GLP-1R 激动剂均加速了模拟糖尿病条件的 Schwann 细胞条件培养基培养的 DRG 神经元受损的神经突生长。在使用的剂量下,exendin-4 对血糖或 HbA(1c)水平没有影响。exendin-4 改善了糖尿病小鼠的痛觉过敏和运动及感觉神经传导速度的延迟,而不影响减少的 SNBF。exendin-4 改善了糖尿病小鼠足底皮肤中减少的 IENFDs。

结论

我们的研究结果表明,exendin-4 可改善 DPN 的严重程度,这可能是通过其对 DRG 神经元及其轴突的直接作用实现的。

https://cdn.ncbi.nlm.nih.gov/pmc/blobs/75ef/3161330/98616f9cfede/2397fig7.jpg
https://cdn.ncbi.nlm.nih.gov/pmc/blobs/75ef/3161330/2ac4a63d77cc/2397fig1.jpg
https://cdn.ncbi.nlm.nih.gov/pmc/blobs/75ef/3161330/99502dd8936b/2397fig2.jpg
https://cdn.ncbi.nlm.nih.gov/pmc/blobs/75ef/3161330/8e73d717898f/2397fig3.jpg
https://cdn.ncbi.nlm.nih.gov/pmc/blobs/75ef/3161330/35a0ebaee5af/2397fig4.jpg
https://cdn.ncbi.nlm.nih.gov/pmc/blobs/75ef/3161330/616abc52df5f/2397fig5.jpg
https://cdn.ncbi.nlm.nih.gov/pmc/blobs/75ef/3161330/ee4bcefa3b60/2397fig6.jpg
https://cdn.ncbi.nlm.nih.gov/pmc/blobs/75ef/3161330/98616f9cfede/2397fig7.jpg
https://cdn.ncbi.nlm.nih.gov/pmc/blobs/75ef/3161330/2ac4a63d77cc/2397fig1.jpg
https://cdn.ncbi.nlm.nih.gov/pmc/blobs/75ef/3161330/99502dd8936b/2397fig2.jpg
https://cdn.ncbi.nlm.nih.gov/pmc/blobs/75ef/3161330/8e73d717898f/2397fig3.jpg
https://cdn.ncbi.nlm.nih.gov/pmc/blobs/75ef/3161330/35a0ebaee5af/2397fig4.jpg
https://cdn.ncbi.nlm.nih.gov/pmc/blobs/75ef/3161330/616abc52df5f/2397fig5.jpg
https://cdn.ncbi.nlm.nih.gov/pmc/blobs/75ef/3161330/ee4bcefa3b60/2397fig6.jpg
https://cdn.ncbi.nlm.nih.gov/pmc/blobs/75ef/3161330/98616f9cfede/2397fig7.jpg

相似文献

1
Beneficial effects of exendin-4 on experimental polyneuropathy in diabetic mice.Exendin-4 对糖尿病小鼠实验性多发性神经病的有益作用。
Diabetes. 2011 Sep;60(9):2397-406. doi: 10.2337/db10-1462. Epub 2011 Aug 1.
2
GLP-1 signals via ERK in peripheral nerve and prevents nerve dysfunction in diabetic mice.GLP-1 通过 ERK 在周围神经中发出信号,防止糖尿病小鼠的神经功能障碍。
Diabetes Obes Metab. 2011 Nov;13(11):990-1000. doi: 10.1111/j.1463-1326.2011.01431.x.
3
Neuroprotective effect of the glucagon-like peptide-1 receptor agonist, synthetic exendin-4, in streptozotocin-induced diabetic rats.胰高血糖素样肽-1 受体激动剂,合成 exendin-4,对链脲佐菌素诱导的糖尿病大鼠的神经保护作用。
Br J Pharmacol. 2011 Nov;164(5):1410-20. doi: 10.1111/j.1476-5381.2011.01272.x.
4
Magnolol effectively ameliorates diabetic peripheral neuropathy in mice.厚朴酚可有效改善小鼠糖尿病周围神经病变。
Phytomedicine. 2022 Dec;107:154434. doi: 10.1016/j.phymed.2022.154434. Epub 2022 Sep 5.
5
Glucagon-like peptide 1, insulin, sensory neurons, and diabetic neuropathy.胰高血糖素样肽 1、胰岛素、感觉神经元与糖尿病性神经病。
J Neuropathol Exp Neurol. 2012 Jun;71(6):494-510. doi: 10.1097/NEN.0b013e3182580673.
6
Exendin-4 Promotes Schwann Cell Survival/Migration and Myelination In Vitro.Exendin-4 促进施万细胞存活/迁移和体外髓鞘形成。
Int J Mol Sci. 2021 Mar 15;22(6):2971. doi: 10.3390/ijms22062971.
7
Inhibiting heat-shock protein 90 reverses sensory hypoalgesia in diabetic mice.抑制热休克蛋白 90 可逆转糖尿病小鼠的感觉性痛觉减退。
ASN Neuro. 2010 Aug 11;2(4):e00040. doi: 10.1042/AN20100015.
8
Combination of omeprazole with GLP-1 agonist therapy improves insulin sensitivity and antioxidant activity in liver in type 1 diabetic mice.奥美拉唑联合 GLP-1 激动剂治疗改善 1 型糖尿病小鼠肝脏胰岛素敏感性和抗氧化活性。
Pharmacol Rep. 2013;65(4):927-36. doi: 10.1016/s1734-1140(13)71074-0.
9
Glucagon-Like Peptide-1 Receptor Agonist Protects Dorsal Root Ganglion Neurons against Oxidative Insult.胰高血糖素样肽-1 受体激动剂可保护背根神经节神经元免受氧化应激损伤。
J Diabetes Res. 2019 Feb 21;2019:9426014. doi: 10.1155/2019/9426014. eCollection 2019.
10
Glucagon-like peptide-1 receptor agonist ameliorates renal injury through its anti-inflammatory action without lowering blood glucose level in a rat model of type 1 diabetes.胰高血糖素样肽-1 受体激动剂通过抗炎作用改善 1 型糖尿病大鼠的肾脏损伤,而不降低血糖水平。
Diabetologia. 2011 Apr;54(4):965-78. doi: 10.1007/s00125-010-2028-x. Epub 2011 Jan 21.

引用本文的文献

1
Diabetic neuropathy: cutting-edge research and future directions.糖尿病神经病变:前沿研究与未来方向
Signal Transduct Target Ther. 2025 Apr 25;10(1):132. doi: 10.1038/s41392-025-02175-1.
2
Physiology and clinical applications of GIP.葡萄糖依赖性促胰岛素多肽的生理学及临床应用
Endocr J. 2025 Jul 1;72(7):751-764. doi: 10.1507/endocrj.EJ25-0087. Epub 2025 Apr 3.
3
The Therapeutic Potential of Dipeptidyl Peptidase 4 Inhibitors and Glucagon-Like Peptide-1 Receptor Agonists in Diabetic Peripheral Neuropathy.二肽基肽酶4抑制剂和胰高血糖素样肽-1受体激动剂在糖尿病周围神经病变中的治疗潜力

本文引用的文献

1
Effect of dipeptidyl peptidase-IV (DPP-IV) inhibitor (Vildagliptin) on peripheral nerves in streptozotocin-induced diabetic rats.二肽基肽酶-4(DPP-4)抑制剂(维格列汀)对链脲佐菌素诱导的糖尿病大鼠周围神经的影响。
Arch Med Res. 2009 Oct;40(7):536-44. doi: 10.1016/j.arcmed.2009.09.005.
2
Inhibition of monocyte adhesion to endothelial cells and attenuation of atherosclerotic lesion by a glucagon-like peptide-1 receptor agonist, exendin-4.胰高血糖素样肽-1 受体激动剂 exendin-4 抑制单核细胞黏附内皮细胞及减轻动脉粥样硬化损伤。
Diabetes. 2010 Apr;59(4):1030-7. doi: 10.2337/db09-1694. Epub 2010 Jan 12.
3
Differential importance of glucose-dependent insulinotropic polypeptide vs glucagon-like peptide 1 receptor signaling for beta cell survival in mice.
Diabetes Ther. 2025 Jun;16(6):1077-1105. doi: 10.1007/s13300-025-01712-z. Epub 2025 Mar 28.
4
Pathogenesis of type 2 diabetes in Japan and East Asian populations: Basic and clinical explorations.日本及东亚人群2型糖尿病的发病机制:基础与临床探索
Proc Jpn Acad Ser B Phys Biol Sci. 2025;101(2):68-74. doi: 10.2183/pjab.101.009.
5
Immortalized Schwann cell lines as useful tools for pathogenesis-based therapeutic approaches to diabetic peripheral neuropathy.永生化雪旺细胞系作为基于发病机制的糖尿病周围神经病变治疗方法的有用工具。
Front Endocrinol (Lausanne). 2025 Jan 21;15:1531209. doi: 10.3389/fendo.2024.1531209. eCollection 2024.
6
GLP-1 and its derived peptides mediate pain relief through direct TRPV1 inhibition without affecting thermoregulation.胰高血糖素样肽-1(GLP-1)及其衍生肽通过直接抑制瞬时受体电位香草酸亚型1(TRPV1)来介导疼痛缓解,而不影响体温调节。
Exp Mol Med. 2024 Nov;56(11):2449-2464. doi: 10.1038/s12276-024-01342-8. Epub 2024 Nov 1.
7
Dipeptidyl Peptidase (DPP)-4 Inhibitors and Pituitary Adenylate Cyclase-Activating Polypeptide, a DPP-4 Substrate, Extend Neurite Outgrowth of Mouse Dorsal Root Ganglia Neurons: A Promising Approach in Diabetic Polyneuropathy Treatment.二肽基肽酶 (DPP)-4 抑制剂和垂体腺苷酸环化酶激活肽,一种 DPP-4 底物,可延长小鼠背根神经节神经元的轴突生长:糖尿病多发性神经病治疗的一种有前途的方法。
Int J Mol Sci. 2024 Aug 15;25(16):8881. doi: 10.3390/ijms25168881.
8
Pathological evaluation of the pathogenesis of diabetes mellitus and diabetic peripheral neuropathy.糖尿病发病机制及糖尿病周围神经病变的病理学评价。
Pathol Int. 2024 Aug;74(8):438-453. doi: 10.1111/pin.13458. Epub 2024 Jun 18.
9
GLP-1 and Its Derived Peptides Mediate Pain Relief Through Direct TRPV1 Inhibition Without Affecting Thermoregulation.胰高血糖素样肽-1及其衍生肽通过直接抑制瞬时受体电位香草酸亚型1介导疼痛缓解,而不影响体温调节。
Res Sq. 2024 May 13:rs.3.rs-4233732. doi: 10.21203/rs.3.rs-4233732/v1.
10
Glucagon-like peptide-1 receptor agonists for the management of diabetic peripheral neuropathy.用于治疗糖尿病性周围神经病变的胰高血糖素样肽-1受体激动剂
Front Endocrinol (Lausanne). 2024 Jan 19;14:1268619. doi: 10.3389/fendo.2023.1268619. eCollection 2023.
葡萄糖依赖性促胰岛素多肽与胰高血糖素样肽1受体信号传导对小鼠β细胞存活的不同重要性
Gastroenterology. 2009 Dec;137(6):2146-57. doi: 10.1053/j.gastro.2009.09.004. Epub 2009 Sep 17.
4
Ciliary neurotrophic factor recruitment of glucagon-like peptide-1 mediates neurogenesis, allowing immortalization of adult murine hypothalamic neurons.睫状神经营养因子招募胰高血糖素样肽-1 介导神经发生,使成年小鼠下丘脑神经元永生化。
FASEB J. 2009 Dec;23(12):4256-65. doi: 10.1096/fj.09-133454. Epub 2009 Aug 24.
5
Glucagon-like peptide-1 (GLP-1) protects against methylglyoxal-induced PC12 cell apoptosis through the PI3K/Akt/mTOR/GCLc/redox signaling pathway.胰高血糖素样肽-1(GLP-1)通过PI3K/Akt/mTOR/GCLc/氧化还原信号通路保护细胞免受甲基乙二醛诱导的PC12细胞凋亡。
Neuroscience. 2009 Sep 15;162(4):1212-9. doi: 10.1016/j.neuroscience.2009.05.025. Epub 2009 May 20.
6
Incretin-based therapies for type 2 diabetes mellitus.用于2型糖尿病的基于肠促胰岛素的疗法。
Nat Rev Endocrinol. 2009 May;5(5):262-9. doi: 10.1038/nrendo.2009.48.
7
GLP-1 receptor stimulation preserves primary cortical and dopaminergic neurons in cellular and rodent models of stroke and Parkinsonism.在中风和帕金森病的细胞及啮齿动物模型中,胰高血糖素样肽-1(GLP-1)受体激动可保护大脑皮层原代神经元和多巴胺能神经元。
Proc Natl Acad Sci U S A. 2009 Jan 27;106(4):1285-90. doi: 10.1073/pnas.0806720106. Epub 2009 Jan 21.
8
Transplantation of bone marrow-derived mesenchymal stem cells improves diabetic polyneuropathy in rats.骨髓间充质干细胞移植改善大鼠糖尿病性多发性神经病。
Diabetes. 2008 Nov;57(11):3099-107. doi: 10.2337/db08-0031. Epub 2008 Aug 26.
9
Reduced NGF secretion by Schwann cells under the high glucose condition decreases neurite outgrowth of DRG neurons.在高糖条件下,雪旺细胞分泌的神经生长因子减少,导致背根神经节神经元的轴突生长减少。
Exp Neurol. 2008 Oct;213(2):381-7. doi: 10.1016/j.expneurol.2008.06.017. Epub 2008 Jul 9.
10
Pancreatic alpha-cell dysfunction in diabetes.糖尿病中的胰腺α细胞功能障碍。
Diabetes Metab. 2008 Feb;34 Suppl 2:S49-55. doi: 10.1016/S1262-3636(08)73395-0.