Suppr超能文献

雷公藤红素(TPL)通过诱导蛋白酶体依赖性的 RNA 聚合酶 II(Pol II)降解来抑制全局转录。

Triptolide (TPL) inhibits global transcription by inducing proteasome-dependent degradation of RNA polymerase II (Pol II).

机构信息

Department of Pharmacology, Shanghai Institute of Materia Medica, Chinese Academy of Sciences, Shanghai, People's Republic of China.

出版信息

PLoS One. 2011;6(9):e23993. doi: 10.1371/journal.pone.0023993. Epub 2011 Sep 13.

Abstract

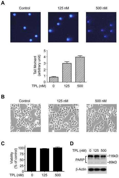
Triptolide (TPL), a key biologically active component of the Chinese medicinal herb Tripterygium wilfordii Hook. f., has potent anti-inflammation and anti-cancer activities. Its anti-proliferative and pro-apoptotic effects have been reported to be related to the inhibition of Nuclear Factor κB (NF-κB) and Nuclear Factor of Activated T-cells (NFAT) mediated transcription and suppression of HSP70 expression. The direct targets and precise mechanisms that are responsible for the gene expression inhibition, however, remain unknown. Here, we report that TPL inhibits global gene transcription by inducing proteasome-dependent degradation of the largest subunit of RNA polymerase II (Rpb1) in cancer cells. In the presence of proteosome inhibitor MG132, TPL treatment causes hyperphosphorylation of Rpb1 by activation of upstream protein kinases such as Positive Transcription Elongation Factor b (P-TEFb) in a time and dose dependent manner. Also, we observe that short time incubation of TPL with cancer cells induces DNA damage. In conclusion, we propose a new mechanism of how TPL works in killing cancer. TPL inhibits global transcription in cancer cells by induction of phosphorylation and subsequent proteasome-dependent degradation of Rpb1 resulting in global gene transcription, which may explain the high potency of TPL in killing cancer.

摘要

雷公藤红素(TPL)是中国草药雷公藤的主要生物活性成分,具有很强的抗炎和抗癌活性。其抗增殖和促凋亡作用与核因子κB(NF-κB)和活化 T 细胞核因子(NFAT)介导的转录抑制以及热休克蛋白 70(HSP70)表达抑制有关。然而,其负责基因表达抑制的直接靶标和精确机制尚不清楚。在这里,我们报告 TPL 通过诱导 RNA 聚合酶 II 大亚基(Rpb1)在癌细胞中的蛋白酶体依赖性降解来抑制全球基因转录。在蛋白酶体抑制剂 MG132 的存在下,TPL 处理以时间和剂量依赖的方式通过激活上游蛋白激酶(如正转录伸长因子 b(P-TEFb))引起 Rpb1 的过度磷酸化。此外,我们观察到 TPL 短时间孵育癌细胞会诱导 DNA 损伤。总之,我们提出了 TPL 杀伤癌细胞的新机制。TPL 通过诱导 Rpb1 的磷酸化和随后的蛋白酶体依赖性降解来抑制癌细胞中的全局转录,从而导致全局基因转录,这可能解释了 TPL 杀伤癌细胞的高效力。

https://cdn.ncbi.nlm.nih.gov/pmc/blobs/d4af/3172214/99a5d5452b1c/pone.0023993.g001.jpg

文献检索

告别复杂PubMed语法,用中文像聊天一样搜索,搜遍4000万医学文献。AI智能推荐,让科研检索更轻松。

立即免费搜索

文件翻译

保留排版,准确专业,支持PDF/Word/PPT等文件格式,支持 12+语言互译。

免费翻译文档

深度研究

AI帮你快速写综述,25分钟生成高质量综述,智能提取关键信息,辅助科研写作。

立即免费体验