Suppr超能文献

c-Rel 缺失会增加半胱天冬酶-4 的表达,导致 EBV 转化细胞内质网应激和坏死。

c-Rel deficiency increases caspase-4 expression and leads to ER stress and necrosis in EBV-transformed cells.

机构信息

Department of Cell Biology and Neuroscience, Rutgers University, Piscataway, New Jersey, United States of America.

出版信息

PLoS One. 2011;6(10):e25467. doi: 10.1371/journal.pone.0025467. Epub 2011 Oct 3.

Abstract

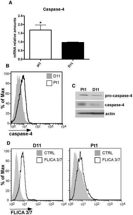
LMP1-mediated activation of nuclear factor of kappaB (NF-κB) is critical for the ligand independent proliferation and cell survival of in vitro EBV-transformed lymphoblastoid cell lines (LCLs). Previous experiments revealed that a majority of LMP1-dependent responses are regulated by NF-κB. However, the extent that individual NF-κB family members are required for these responses, in particular, c-Rel, whose expression is restricted to mature hematopoietic cells, remains unclear. Here we report that low c-Rel expression in LCLs derived from a patient with hyper-IgM syndrome (Pt1), resulted in defects in proliferation and cell survival. In contrast to studies that associated loss of NF-κB with increased apoptosis, Pt1 LCLs failed to initiate apoptosis and alternatively underwent autophagy and necrotic cell death. Whereas the proliferation defect appeared linked to a c-Rel-associated decrease in c-myc expression, identified pro-survival and pro-apoptotic targets were expressed at or near control levels consistent with the absence of apoptosis. Ultrastructural examination of Pt1 LCLs revealed a high level of cellular and ER stress that was further supported by gene expression profiling showing the upregulation of several genes involved in stress and inflammation. Apoptosis-independent cell death was accompanied by increased expression of the inflammatory marker, caspase-4. Using gene overexpression and siRNA knockdown we demonstrated that levels of c-Rel directly modulated expression of caspase-4 as well as other ER stress genes. Overall, these findings reveal the importance of c-Rel in maintaining LCL viability and that decreased expression results in ER stress and a default response leading to necrotic cell death.

摘要

LMP1 介导的核因子 κB(NF-κB)的激活对于体外 EBV 转化的淋巴母细胞系(LCL)的配体非依赖性增殖和细胞存活至关重要。先前的实验表明,大多数 LMP1 依赖性反应受 NF-κB 调节。然而,对于这些反应,个别 NF-κB 家族成员的需求程度尚不清楚,特别是 c-Rel,其表达仅限于成熟的造血细胞。在这里,我们报告来自高免疫球蛋白 M 综合征(Pt1)患者的 LCL 中 c-Rel 表达水平较低,导致增殖和细胞存活缺陷。与与 NF-κB 缺失相关的凋亡增加的研究相反,Pt1 LCL 未能启动凋亡,而是经历自噬和坏死性细胞死亡。虽然增殖缺陷似乎与 c-Rel 相关的 c-myc 表达降低有关,但鉴定的存活和促凋亡靶标在接近对照水平的表达,与凋亡缺失一致。Pt1 LCL 的超微结构检查显示高水平的细胞和内质网应激,基因表达谱进一步支持这一发现,表明涉及应激和炎症的几个基因上调。凋亡不依赖的细胞死亡伴随着炎症标志物 caspase-4 的表达增加。通过基因过表达和 siRNA 敲低,我们证明了 c-Rel 的水平直接调节了 caspase-4 以及其他内质网应激基因的表达。总体而言,这些发现揭示了 c-Rel 在维持 LCL 活力中的重要性,并且表达降低导致内质网应激和默认反应导致坏死性细胞死亡。

https://cdn.ncbi.nlm.nih.gov/pmc/blobs/f932/3184984/7330a62c7e00/pone.0025467.g001.jpg

文献AI研究员

20分钟写一篇综述,助力文献阅读效率提升50倍。

立即体验

用中文搜PubMed

大模型驱动的PubMed中文搜索引擎

马上搜索

文档翻译

学术文献翻译模型,支持多种主流文档格式。

立即体验