Suppr超能文献

HDAC1 在胚胎干细胞和滋养层干细胞中调节多能性和谱系特异性转录网络。

HDAC1 regulates pluripotency and lineage specific transcriptional networks in embryonic and trophoblast stem cells.

机构信息

EMD Serono Research Institute, Billerica, MA 01821, USA.

出版信息

Nucleic Acids Res. 2012 Apr;40(7):2925-39. doi: 10.1093/nar/gkr1151. Epub 2011 Dec 10.

Abstract

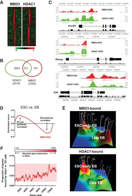
Epigenetic regulation of gene expression is important in maintaining self-renewal of embryonic stem (ES) and trophoblast stem (TS) cells. Histone deacetylases (HDACs) negatively control histone acetylation by removing covalent acetylation marks from histone tails. Because histone acetylation is a known mark for active transcription, HDACs presumably associate with inactive genes. Here, we used genome-wide chromatin immunoprecipitation to investigate targets of HDAC1 in ES and TS cells. Through evaluation of genes associated with acetylated histone H3 marks, and global expression analysis of Hdac1 knockout ES and trichostatin A-treated ES and TS cells, we found that HDAC1 occupies mainly active genes, including important regulators of ES and TS cells self-renewal. We also observed occupancy of methyl-CpG binding domain protein 3 (MBD3), a subunit of the nucleosome remodeling and histone deacetylation (NuRD) complex, at a subset of HDAC1-occupied sequences in ES cells, including the pluripotency regulators Oct4, Nanog and Kfl4. By mapping HDAC1 targets on a global scale, our results describe further insight into epigenetic mechanisms of ES and TS cells self-renewal.

摘要

基因表达的表观遗传调控对于维持胚胎干细胞(ES)和滋养层干细胞(TS)的自我更新非常重要。组蛋白去乙酰化酶(HDACs)通过从组蛋白尾部去除共价乙酰化标记来负调控组蛋白乙酰化。因为组蛋白乙酰化是转录活性的已知标记,所以 HDACs 可能与非活性基因相关联。在这里,我们使用全基因组染色质免疫沉淀技术来研究 ES 和 TS 细胞中 HDAC1 的靶标。通过评估与乙酰化组蛋白 H3 标记相关的基因,以及对 Hdac1 敲除 ES 和 Trichostatin A 处理的 ES 和 TS 细胞进行全局表达分析,我们发现 HDAC1 主要占据活性基因,包括 ES 和 TS 细胞自我更新的重要调节剂。我们还观察到核小体重塑和组蛋白去乙酰化(NuRD)复合物的一个亚基甲基-CpG 结合域蛋白 3(MBD3)在 ES 细胞中占据一组 HDAC1 占据的序列,包括多能性调节剂 Oct4、Nanog 和 Kfl4。通过在全局范围内绘制 HDAC1 靶标,我们的结果进一步描述了 ES 和 TS 细胞自我更新的表观遗传机制。

https://cdn.ncbi.nlm.nih.gov/pmc/blobs/4f82/3326306/281cd16e6196/gkr1151f1.jpg

文献检索

告别复杂PubMed语法,用中文像聊天一样搜索,搜遍4000万医学文献。AI智能推荐,让科研检索更轻松。

立即免费搜索

文件翻译

保留排版,准确专业,支持PDF/Word/PPT等文件格式,支持 12+语言互译。

免费翻译文档

深度研究

AI帮你快速写综述,25分钟生成高质量综述,智能提取关键信息,辅助科研写作。

立即免费体验