• 文献检索
  • 文档翻译
  • 深度研究
  • 学术资讯
  • Suppr Zotero 插件Zotero 插件
  • 邀请有礼
  • 套餐&价格
  • 历史记录
应用&插件
Suppr Zotero 插件Zotero 插件浏览器插件Mac 客户端Windows 客户端微信小程序
定价
高级版会员购买积分包购买API积分包
服务
文献检索文档翻译深度研究API 文档MCP 服务
关于我们
关于 Suppr公司介绍联系我们用户协议隐私条款
关注我们

Suppr 超能文献

核心技术专利:CN118964589B侵权必究
粤ICP备2023148730 号-1Suppr @ 2026

文献检索

告别复杂PubMed语法,用中文像聊天一样搜索,搜遍4000万医学文献。AI智能推荐,让科研检索更轻松。

立即免费搜索

文件翻译

保留排版,准确专业,支持PDF/Word/PPT等文件格式,支持 12+语言互译。

免费翻译文档

深度研究

AI帮你快速写综述,25分钟生成高质量综述,智能提取关键信息,辅助科研写作。

立即免费体验

中性粒细胞胞外诱捕网形成与痛风中 IL-1β 和自噬相关信号有关。

Neutrophil extracellular trap formation is associated with IL-1β and autophagy-related signaling in gout.

机构信息

First Department of Internal Medicine, Democritus University of Thrace, University General Hospital of Alexandroupolis, Alexandroupolis, Greece.

出版信息

PLoS One. 2011;6(12):e29318. doi: 10.1371/journal.pone.0029318. Epub 2011 Dec 16.

DOI:10.1371/journal.pone.0029318
PMID:22195044
原文链接:https://pmc.ncbi.nlm.nih.gov/articles/PMC3241704/
Abstract

BACKGROUND

Gout is a prevalent inflammatory arthritis affecting 1-2% of adults characterized by activation of innate immune cells by monosodium urate (MSU) crystals resulting in the secretion of interleukin-1β (IL-1β). Since neutrophils play a major role in gout we sought to determine whether their activation may involve the formation of proinflammatory neutrophil extracellular traps (NETs) in relation to autophagy and IL-1β.

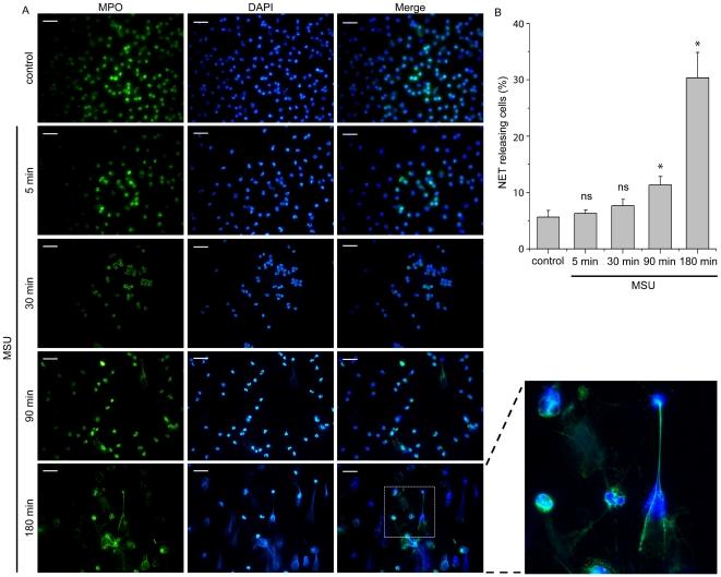
METHODOLOGY/PRINCIPAL FINDINGS: Synovial fluid neutrophils from six patients with gout crisis and peripheral blood neutrophils from six patients with acute gout and six control subjects were isolated. MSU crystals, as well as synovial fluid or serum obtained from patients with acute gout, were used for the treatment of control neutrophils. NET formation was assessed using immunofluorescence microscopy. MSU crystals or synovial fluid or serum from patients induced NET formation in control neutrophils. Importantly, NET production was observed in neutrophils isolated from synovial fluid or peripheral blood from patients with acute gout. NETs contained the alarmin high mobility group box 1 (HMGB1) supporting their pro-inflammatory potential. Inhibition of phosphatidylinositol 3-kinase signaling or phagolysosomal fusion prevented NET formation, implicating autophagy in this process. NET formation was driven at least in part by IL-1β as demonstrated by experiments involving IL-1β and its inhibitor anakinra.

CONCLUSIONS/SIGNIFICANCE: These findings document for the first time that activation of neutrophils in gout is associated with the formation of proinflammatory NETs and links this process to both autophagy and IL-1β. Modulation of the autophagic machinery may represent an additional therapeutic study in crystalline arthritides.

摘要

背景

痛风是一种常见的炎症性关节炎,影响 1-2%的成年人,其特征是单钠尿酸盐 (MSU) 晶体激活先天免疫细胞,导致白细胞介素-1β (IL-1β) 的分泌。由于中性粒细胞在痛风中起主要作用,我们试图确定其激活是否与自噬和 IL-1β 有关,涉及到促炎中性粒细胞细胞外陷阱 (NETs) 的形成。

方法/主要发现:从六位痛风危机患者的滑液中性粒细胞和六位急性痛风患者及六位对照患者的外周血中性粒细胞中分离出。MSU 晶体,以及从急性痛风患者获得的滑液或血清,用于对照中性粒细胞的治疗。使用免疫荧光显微镜评估 NET 形成。MSU 晶体或来自急性痛风患者的滑液或血清诱导对照中性粒细胞 NET 形成。重要的是,在从急性痛风患者的滑液或外周血中分离的中性粒细胞中观察到 NET 产生。NET 包含警报素高迁移率族蛋白 1 (HMGB1),支持其促炎潜能。PI3K 信号转导或吞噬溶酶体融合的抑制阻止了 NET 的形成,暗示自噬参与了这一过程。NET 形成至少部分是由 IL-1β 驱动的,这是通过涉及 IL-1β 及其抑制剂 anakinra 的实验证明的。

结论/意义:这些发现首次证明痛风中中性粒细胞的激活与促炎 NETs 的形成有关,并将这一过程与自噬和 IL-1β 联系起来。自噬机制的调节可能是晶体性关节炎的另一种治疗研究。

https://cdn.ncbi.nlm.nih.gov/pmc/blobs/344d/3241704/b5b9b85ae7e4/pone.0029318.g006.jpg
https://cdn.ncbi.nlm.nih.gov/pmc/blobs/344d/3241704/88bd15eac1e3/pone.0029318.g001.jpg
https://cdn.ncbi.nlm.nih.gov/pmc/blobs/344d/3241704/ec98a2ee7f0f/pone.0029318.g002.jpg
https://cdn.ncbi.nlm.nih.gov/pmc/blobs/344d/3241704/305aaca6e798/pone.0029318.g003.jpg
https://cdn.ncbi.nlm.nih.gov/pmc/blobs/344d/3241704/1f464c679bd6/pone.0029318.g004.jpg
https://cdn.ncbi.nlm.nih.gov/pmc/blobs/344d/3241704/8c9bd42bbdbd/pone.0029318.g005.jpg
https://cdn.ncbi.nlm.nih.gov/pmc/blobs/344d/3241704/b5b9b85ae7e4/pone.0029318.g006.jpg
https://cdn.ncbi.nlm.nih.gov/pmc/blobs/344d/3241704/88bd15eac1e3/pone.0029318.g001.jpg
https://cdn.ncbi.nlm.nih.gov/pmc/blobs/344d/3241704/ec98a2ee7f0f/pone.0029318.g002.jpg
https://cdn.ncbi.nlm.nih.gov/pmc/blobs/344d/3241704/305aaca6e798/pone.0029318.g003.jpg
https://cdn.ncbi.nlm.nih.gov/pmc/blobs/344d/3241704/1f464c679bd6/pone.0029318.g004.jpg
https://cdn.ncbi.nlm.nih.gov/pmc/blobs/344d/3241704/8c9bd42bbdbd/pone.0029318.g005.jpg
https://cdn.ncbi.nlm.nih.gov/pmc/blobs/344d/3241704/b5b9b85ae7e4/pone.0029318.g006.jpg

相似文献

1
Neutrophil extracellular trap formation is associated with IL-1β and autophagy-related signaling in gout.中性粒细胞胞外诱捕网形成与痛风中 IL-1β 和自噬相关信号有关。
PLoS One. 2011;6(12):e29318. doi: 10.1371/journal.pone.0029318. Epub 2011 Dec 16.
2
Macrophage-derived IL-1β enhances monosodium urate crystal-triggered NET formation.巨噬细胞衍生的白细胞介素-1β增强尿酸单钠晶体触发的中性粒细胞胞外陷阱形成。
Inflamm Res. 2017 Mar;66(3):227-237. doi: 10.1007/s00011-016-1008-0. Epub 2016 Nov 16.
3
P2Y6 Receptor Antagonist MRS2578 Inhibits Neutrophil Activation and Aggregated Neutrophil Extracellular Trap Formation Induced by Gout-Associated Monosodium Urate Crystals.P2Y6受体拮抗剂MRS2578抑制痛风相关尿酸钠晶体诱导的中性粒细胞活化和聚集的中性粒细胞胞外陷阱形成。
J Immunol. 2017 Jan 1;198(1):428-442. doi: 10.4049/jimmunol.1600766. Epub 2016 Nov 30.
4
Macrophage migration inhibitory factor drives neutrophil accumulation by facilitating IL-1β production in a murine model of acute gout.在急性痛风小鼠模型中,巨噬细胞移动抑制因子通过促进白细胞介素-1β的产生来驱动中性粒细胞聚集。
J Leukoc Biol. 2016 Jun;99(6):1035-43. doi: 10.1189/jlb.3MA0915-418R. Epub 2016 Feb 11.
5
Monosodium Urate Crystal-Induced Pyroptotic Cell Death in Neutrophil and Macrophage Facilitates the Pathological Progress of Gout.尿酸单钠晶体诱导中性粒细胞和巨噬细胞细胞焦亡促进痛风的病理进程。
Small. 2024 Jun;20(23):e2308749. doi: 10.1002/smll.202308749. Epub 2023 Dec 31.
6
Neutrophils, IL-1β, and gout: is there a link?中性粒细胞、IL-1β 和痛风:它们之间有联系吗?
Semin Immunopathol. 2013 Jul;35(4):501-12. doi: 10.1007/s00281-013-0361-0. Epub 2013 Jan 24.
7
NLRP3 inflammasome-mediated neutrophil recruitment and hypernociception depend on leukotriene B(4) in a murine model of gout.在痛风小鼠模型中,NLRP3炎性小体介导的中性粒细胞募集和痛觉过敏依赖于白三烯B4。
Arthritis Rheum. 2012 Feb;64(2):474-84. doi: 10.1002/art.33355.
8
Resident macrophages initiating and driving inflammation in a monosodium urate monohydrate crystal-induced murine peritoneal model of acute gout.在尿酸单钠一水合物晶体诱导的急性痛风小鼠腹膜模型中启动并驱动炎症的驻留巨噬细胞。
Arthritis Rheum. 2009 Jan;60(1):281-9. doi: 10.1002/art.24185.
9
In Vivo Transmigrated Human Neutrophils Are Highly Primed for Intracellular Radical Production Induced by Monosodium Urate Crystals.在体迁移的人中性粒细胞极易被尿酸单钠晶体诱导产生细胞内自由基。
Int J Mol Sci. 2020 May 26;21(11):3750. doi: 10.3390/ijms21113750.
10
Enhanced interleukin-1β production of PBMCs from patients with gout after stimulation with Toll-like receptor-2 ligands and urate crystals.痛风患者外周血单核细胞经Toll样受体2配体和尿酸盐结晶刺激后白细胞介素-1β产生增加。
Arthritis Res Ther. 2012 Jul 4;14(4):R158. doi: 10.1186/ar3898.

引用本文的文献

1
Association between neutrophil-to-HDL cholesterol ratio and the risk of gout or hyperuricemia: evidence from NHANES 2007-2018.中性粒细胞与高密度脂蛋白胆固醇比值与痛风或高尿酸血症风险之间的关联:来自2007 - 2018年美国国家健康与营养检查调查(NHANES)的证据
Eur J Med Res. 2025 Sep 3;30(1):839. doi: 10.1186/s40001-025-03106-0.
2
CD93: A Promising NETs-Related Biomarker for Diagnosis and Therapy in Actinic Keratosis.CD93:一种用于光化性角化病诊断和治疗的有前景的与中性粒细胞胞外陷阱相关的生物标志物。
Onco Targets Ther. 2025 Aug 27;18:935-951. doi: 10.2147/OTT.S539790. eCollection 2025.
3
Neutrophil extracellular traps and interleukin-1β in cystic fibrosis lung disease.

本文引用的文献

1
Netting neutrophils induce endothelial damage, infiltrate tissues, and expose immunostimulatory molecules in systemic lupus erythematosus.网捕中性粒细胞会导致血管内皮损伤、浸润组织,并在系统性红斑狼疮中暴露免疫刺激性分子。
J Immunol. 2011 Jul 1;187(1):538-52. doi: 10.4049/jimmunol.1100450. Epub 2011 May 25.
2
Long pentraxin 3 (PTX3) expression and release by neutrophils in vitro and in ulcerative colitis.中性粒细胞在体外和溃疡性结肠炎中长五聚素 3(PTX3)的表达和释放。
Pathol Int. 2011 May;61(5):290-7. doi: 10.1111/j.1440-1827.2011.02651.x. Epub 2011 Mar 17.
3
Netting neutrophils are major inducers of type I IFN production in pediatric systemic lupus erythematosus.
中性粒细胞胞外诱捕网与白细胞介素-1β在囊性纤维化肺病中的作用
Front Immunol. 2025 Jul 28;16:1595994. doi: 10.3389/fimmu.2025.1595994. eCollection 2025.
4
A systems immunology perspective on gout pathogenesis and its precision-targeted treatment strategies.从系统免疫学角度看痛风发病机制及其精准靶向治疗策略
Front Immunol. 2025 Jun 19;16:1615914. doi: 10.3389/fimmu.2025.1615914. eCollection 2025.
5
IL-1b-Bearing NETs: Bridging Inflammation to Early Cirrhosis in Hepatitis B.携带白细胞介素-1β的中性粒细胞胞外陷阱:连接乙型肝炎炎症与早期肝硬化
Int J Mol Sci. 2025 Jun 15;26(12):5733. doi: 10.3390/ijms26125733.
6
Hypothermia protects against ventilator-induced lung injury by limiting IL-1β release and NETs formation.低温通过限制白细胞介素-1β释放和中性粒细胞胞外陷阱形成来预防呼吸机诱导的肺损伤。
Elife. 2025 Jun 24;14:RP101990. doi: 10.7554/eLife.101990.
7
IL-1beta expressing neutrophil extracellular traps in infection.感染中表达白细胞介素-1β的中性粒细胞胞外诱捕网
Front Immunol. 2025 Jun 6;16:1573151. doi: 10.3389/fimmu.2025.1573151. eCollection 2025.
8
NET Proteomic Profiling Reveals New Pathways Potentially Implicated in Dendritic Cell-Mediated Inflammation in DADA2 Patients.中性粒细胞胞外陷阱蛋白质组学分析揭示了可能与DADA2患者树突状细胞介导的炎症相关的新途径。
J Clin Immunol. 2025 Jun 16;45(1):106. doi: 10.1007/s10875-025-01888-w.
9
Based on the TLR4/NLRP3 Pathway and Its Impact on the Formation of NETs to Explore the Mechanism of Ginsenoside Rg on Acute Gouty Arthritis.基于TLR4/NLRP3信号通路及其对中性粒细胞胞外陷阱形成的影响探讨人参皂苷Rg对急性痛风性关节炎的作用机制
Int J Mol Sci. 2025 Apr 29;26(9):4233. doi: 10.3390/ijms26094233.
10
The role of high large unstained cell percentages in ongoing inflammation in the intercritical gout.高大未染色细胞百分比在发作间期痛风持续炎症中的作用。
Jt Dis Relat Surg. 2025 Apr 5;36(2):366-372. doi: 10.52312/jdrs.2025.2188.
网织中性粒细胞是小儿全身性红斑狼疮中 I 型 IFN 产生的主要诱导剂。
Sci Transl Med. 2011 Mar 9;3(73):73ra20. doi: 10.1126/scitranslmed.3001201.
4
Neutrophils activate plasmacytoid dendritic cells by releasing self-DNA-peptide complexes in systemic lupus erythematosus.中性粒细胞通过在系统性红斑狼疮中释放自身 DNA-肽复合物来激活浆细胞样树突状细胞。
Sci Transl Med. 2011 Mar 9;3(73):73ra19. doi: 10.1126/scitranslmed.3001180.
5
Eosinophil and neutrophil extracellular DNA traps in human allergic asthmatic airways.人过敏性哮喘气道中的嗜酸性粒细胞和中性粒细胞细胞外 DNA 陷阱。
J Allergy Clin Immunol. 2011 May;127(5):1260-6. doi: 10.1016/j.jaci.2010.12.1103. Epub 2011 Feb 18.
6
Autophagy in immunity and inflammation.自噬在免疫和炎症中的作用。
Nature. 2011 Jan 20;469(7330):323-35. doi: 10.1038/nature09782.
7
A novel mechanism of rapid nuclear neutrophil extracellular trap formation in response to Staphylococcus aureus.金黄色葡萄球菌诱导快速核中性粒细胞胞外诱捕网形成的新机制。
J Immunol. 2010 Dec 15;185(12):7413-25. doi: 10.4049/jimmunol.1000675. Epub 2010 Nov 22.
8
Neutrophil extracellular trap cell death requires both autophagy and superoxide generation.中性粒细胞胞外诱捕网细胞死亡需要自噬和超氧化物生成。
Cell Res. 2011 Feb;21(2):290-304. doi: 10.1038/cr.2010.150. Epub 2010 Nov 9.
9
High-mobility group box 1 (HMGB1) as a master regulator of innate immunity.高迁移率族蛋白 B1(HMGB1)作为先天免疫的主调控因子。
Cell Tissue Res. 2011 Jan;343(1):189-99. doi: 10.1007/s00441-010-1033-1. Epub 2010 Sep 11.
10
Canakinumab for the treatment of acute flares in difficult-to-treat gouty arthritis: Results of a multicenter, phase II, dose-ranging study.卡那单抗治疗难治性痛风性关节炎急性发作:一项多中心、II期、剂量范围研究的结果
Arthritis Rheum. 2010 Oct;62(10):3064-76. doi: 10.1002/art.27600.