Suppr超能文献

基于互联网/光盘的早期前列腺癌患者教育与决策项目的可接受性及初步可行性:随机试点研究

Acceptability and preliminary feasibility of an internet/CD-ROM-based education and decision program for early-stage prostate cancer patients: randomized pilot study.

作者信息

Diefenbach Michael A, Mohamed Nihal E, Butz Brian P, Bar-Chama Natan, Stock Richard, Cesaretti Jamie, Hassan Waleed, Samadi David, Hall Simon J

机构信息

Mount Sinai School of Medicine, Departments of Urology & Oncological Sciences, Mount Sinai School of Medicine, New York, NY 10029-0751, United States.

出版信息

J Med Internet Res. 2012 Jan 13;14(1):e6. doi: 10.2196/jmir.1891.

Abstract

BACKGROUND

Prostate cancer is the most common cancer affecting men in the United States. Management options for localized disease exist, yet an evidence-based criterion standard for treatment still has to emerge. Although 5-year survival rates approach 98%, all treatment options carry the possibility for significant side effects, such as erectile dysfunction and urinary incontinence. It is therefore recommended that patients be actively involved in the treatment decision process. We have developed an Internet/CD-ROM-based multimedia Prostate Interactive Educational System (PIES) to enhance patients' treatment decision making. PIES virtually mirrors a health center to provide patients with information about prostate cancer and its treatment through an intuitive interface, using videos, animations, graphics, and texts.

OBJECTIVES

(1) To examine the acceptability and feasibility of the PIES intervention and to report preliminary outcomes of the program in a pilot trial among patients with a new prostate cancer diagnosis, and (2) to explore the potential impact of tailoring PIES treatment information to participants' information-seeking styles on study outcomes.

METHODS

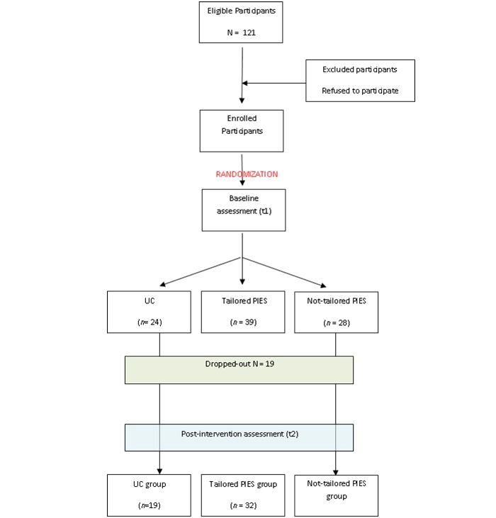
Participants (n = 72) were patients with newly diagnosed localized prostate cancer who had not made a treatment decision. Patients were randomly assigned to 3 experimental conditions: (1) control condition (providing information through standard National Cancer Institute brochures; 26%), and PIES (2) with tailoring (43%) and (3) without tailoring to a patient's information-seeking style (31%). Questionnaires were administrated before (t1) and immediately after the intervention (t2). Measurements include evaluation and acceptability of the PIES intervention, monitoring/blunting information-seeking style, psychological distress, and decision-related variables (eg, decisional confidence, feeling informed about prostate cancer and treatment, and treatment preference).

RESULTS

The PIES program was well accepted by patients and did not interfere with the clinical routine. About 79% of eligible patients (72/91) completed the pre- and post-PIES intervention assessments. Patients in the PIES groups compared with those in the control condition were significantly more likely to report higher levels of confidence in their treatment choices, higher levels of helpfulness of the information they received in making a treatment decision, and that the information they received was emotionally reassuring. Patients in the PIES groups compared with those in the control condition were significantly less likely to need more information about treatment options, were less anxious about their treatment choices, and thought the information they received was clear (P < .05). Tailoring PIES information to information-seeking style was not related to decision-making variables.

CONCLUSIONS

This pilot study confirms that the implementation of PIES within a clinical practice is feasible and acceptable to patients with a recent diagnosis of prostate cancer. PIES improved key decision-making process variables and reduced the emotional impact of a difficult medical decision.

摘要

背景

前列腺癌是美国男性中最常见的癌症。对于局限性疾病存在多种治疗选择,但基于证据的治疗标准仍有待确立。尽管5年生存率接近98%,但所有治疗选择都有可能产生严重的副作用,如勃起功能障碍和尿失禁。因此,建议患者积极参与治疗决策过程。我们开发了一种基于互联网/光盘的多媒体前列腺互动教育系统(PIES),以增强患者的治疗决策能力。PIES虚拟模拟了一个健康中心,通过直观的界面,利用视频、动画、图形和文本为患者提供有关前列腺癌及其治疗的信息。

目的

(1)在新诊断为前列腺癌的患者的试点试验中,检验PIES干预措施的可接受性和可行性,并报告该项目的初步结果;(2)探讨根据参与者的信息寻求方式调整PIES治疗信息对研究结果的潜在影响。

方法

参与者(n = 72)为新诊断为局限性前列腺癌且尚未做出治疗决策的患者。患者被随机分配到3种实验条件下:(1)对照条件(通过美国国立癌症研究所的标准宣传册提供信息;26%),以及PIES(2)进行调整(43%)和(3)不根据患者的信息寻求方式进行调整(31%)。在干预前(t1)和干预后立即(t2)进行问卷调查。测量内容包括对PIES干预措施的评估和可接受性、监测/抑制信息寻求方式、心理困扰以及与决策相关的变量(如决策信心、对前列腺癌及其治疗的了解程度以及治疗偏好)。

结果

PIES项目受到患者的广泛接受,且不干扰临床常规。约79%的符合条件的患者(72/91)完成了PIES干预前后的评估。与对照条件下的患者相比,PIES组的患者更有可能报告对其治疗选择有更高的信心、他们收到的信息在做出治疗决策时更有帮助,以及他们收到的信息在情感上更能让人安心。与对照条件下的患者相比,PIES组的患者更不太可能需要更多关于治疗选择的信息,对其治疗选择的焦虑程度更低,并且认为他们收到的信息很清晰(P < 0.05)。根据信息寻求方式调整PIES信息与决策变量无关。

结论

这项试点研究证实,在临床实践中实施PIES对于近期诊断为前列腺癌的患者是可行且可接受的。PIES改善了关键的决策过程变量,并减少了艰难医疗决策的情感影响。

https://cdn.ncbi.nlm.nih.gov/pmc/blobs/dc10/3846339/9b6cc3e6abaf/jmir_v14i1e6_fig1.jpg

文献检索

告别复杂PubMed语法,用中文像聊天一样搜索,搜遍4000万医学文献。AI智能推荐,让科研检索更轻松。

立即免费搜索

文件翻译

保留排版,准确专业,支持PDF/Word/PPT等文件格式,支持 12+语言互译。

免费翻译文档

深度研究

AI帮你快速写综述,25分钟生成高质量综述,智能提取关键信息,辅助科研写作。

立即免费体验