• 文献检索
  • 文档翻译
  • 深度研究
  • 学术资讯
  • Suppr Zotero 插件Zotero 插件
  • 邀请有礼
  • 套餐&价格
  • 历史记录
应用&插件
Suppr Zotero 插件Zotero 插件浏览器插件Mac 客户端Windows 客户端微信小程序
定价
高级版会员购买积分包购买API积分包
服务
文献检索文档翻译深度研究API 文档MCP 服务
关于我们
关于 Suppr公司介绍联系我们用户协议隐私条款
关注我们

Suppr 超能文献

核心技术专利:CN118964589B侵权必究
粤ICP备2023148730 号-1Suppr @ 2026

文献检索

告别复杂PubMed语法,用中文像聊天一样搜索,搜遍4000万医学文献。AI智能推荐,让科研检索更轻松。

立即免费搜索

文件翻译

保留排版,准确专业,支持PDF/Word/PPT等文件格式,支持 12+语言互译。

免费翻译文档

深度研究

AI帮你快速写综述,25分钟生成高质量综述,智能提取关键信息,辅助科研写作。

立即免费体验

大鼠、雪貂和猕猴侧脑室下区的比较分析:啮齿动物存在外侧侧脑室下区的证据。

Comparative analysis of the subventricular zone in rat, ferret and macaque: evidence for an outer subventricular zone in rodents.

机构信息

Department of Pathology and Laboratory Medicine, School of Medicine, University of California Davis, Sacramento, California, United States of America.

出版信息

PLoS One. 2012;7(1):e30178. doi: 10.1371/journal.pone.0030178. Epub 2012 Jan 17.

DOI:10.1371/journal.pone.0030178
PMID:22272298
原文链接:https://pmc.ncbi.nlm.nih.gov/articles/PMC3260244/
Abstract

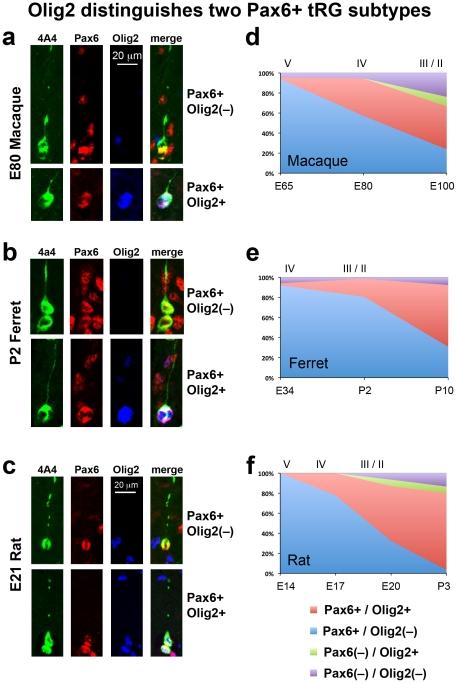
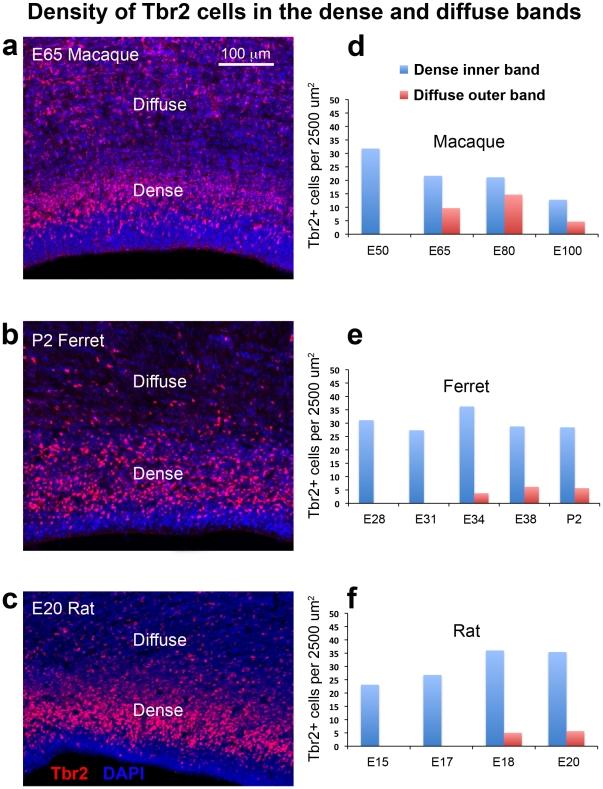
The mammalian cerebral cortex arises from precursor cells that reside in a proliferative region surrounding the lateral ventricles of the developing brain. Recent work has shown that precursor cells in the subventricular zone (SVZ) provide a major contribution to prenatal cortical neurogenesis, and that the SVZ is significantly thicker in gyrencephalic mammals such as primates than it is in lissencephalic mammals including rodents. Identifying characteristics that are shared by or that distinguish cortical precursor cells across mammalian species will shed light on factors that regulate cortical neurogenesis and may point toward mechanisms that underlie the evolutionary expansion of the neocortex in gyrencephalic mammals. We immunostained sections of the developing cerebral cortex from lissencephalic rats, and from gyrencephalic ferrets and macaques to compare the distribution of precursor cell types in each species. We also performed time-lapse imaging of precursor cells in the developing rat neocortex. We show that the distribution of Pax6+ and Tbr2+ precursor cells is similar in lissencephalic rat and gyrencephalic ferret, and different in the gyrencephalic cortex of macaque. We show that mitotic Pax6+ translocating radial glial cells (tRG) are present in the cerebral cortex of each species during and after neurogenesis, demonstrating that the function of Pax6+ tRG cells is not restricted to neurogenesis. Furthermore, we show that Olig2 expression distinguishes two distinct subtypes of Pax6+ tRG cells. Finally we present a novel method for discriminating the inner and outer SVZ across mammalian species and show that the key cytoarchitectural features and cell types that define the outer SVZ in developing primates are present in the developing rat neocortex. Our data demonstrate that the developing rat cerebral cortex possesses an outer subventricular zone during late stages of cortical neurogenesis and that the developing rodent cortex shares important features with that of primates.

摘要

哺乳动物大脑皮层起源于位于发育中大脑侧脑室周围的增殖区的前体细胞。最近的工作表明,室下区 (SVZ) 的前体细胞对产前皮质神经发生有重大贡献,并且在灵长类等脑回哺乳动物中,SVZ 比包括啮齿类动物在内的脑平滑哺乳动物明显更厚。确定在哺乳动物物种之间共享或区分皮质前体细胞的特征将揭示调节皮质神经发生的因素,并可能指向脑回哺乳动物新皮质进化扩张的机制。我们对脑回哺乳动物 (雪貂和猕猴) 和脑平滑哺乳动物 (大鼠) 的发育大脑皮层进行了免疫染色,以比较每种物种前体细胞类型的分布。我们还对发育中的大鼠新皮层中的前体细胞进行了延时成像。我们发现,Pax6+ 和 Tbr2+ 前体细胞的分布在脑平滑大鼠和脑回雪貂中相似,而在猕猴的脑回皮层中则不同。我们发现,有丝分裂的 Pax6+ 迁移性放射状胶质细胞 (tRG) 在每个物种的神经发生期间和之后都存在于大脑皮层中,这表明 Pax6+ tRG 细胞的功能不仅限于神经发生。此外,我们发现 Olig2 表达可将 Pax6+ tRG 细胞区分成两种不同的亚型。最后,我们提出了一种跨哺乳动物物种区分内、外 SVZ 的新方法,并表明在发育中的灵长类动物中,定义外 SVZ 的关键细胞结构和细胞类型也存在于发育中的大鼠新皮层中。我们的数据表明,在皮质神经发生的晚期,发育中的大鼠大脑皮层具有一个外 SVZ,并且发育中的啮齿动物皮层与灵长类动物具有重要的共同特征。

https://cdn.ncbi.nlm.nih.gov/pmc/blobs/ba3d/3260244/5b01a7feadb5/pone.0030178.g022.jpg
https://cdn.ncbi.nlm.nih.gov/pmc/blobs/ba3d/3260244/252bb6ba3b8e/pone.0030178.g001.jpg
https://cdn.ncbi.nlm.nih.gov/pmc/blobs/ba3d/3260244/0f6966f91277/pone.0030178.g002.jpg
https://cdn.ncbi.nlm.nih.gov/pmc/blobs/ba3d/3260244/7c24b71a96a3/pone.0030178.g003.jpg
https://cdn.ncbi.nlm.nih.gov/pmc/blobs/ba3d/3260244/f5733322edb1/pone.0030178.g004.jpg
https://cdn.ncbi.nlm.nih.gov/pmc/blobs/ba3d/3260244/083bf3548358/pone.0030178.g005.jpg
https://cdn.ncbi.nlm.nih.gov/pmc/blobs/ba3d/3260244/378b321134e8/pone.0030178.g006.jpg
https://cdn.ncbi.nlm.nih.gov/pmc/blobs/ba3d/3260244/6d2d6fbb01e4/pone.0030178.g007.jpg
https://cdn.ncbi.nlm.nih.gov/pmc/blobs/ba3d/3260244/baacb9eb94d4/pone.0030178.g008.jpg
https://cdn.ncbi.nlm.nih.gov/pmc/blobs/ba3d/3260244/c861c5fcc715/pone.0030178.g009.jpg
https://cdn.ncbi.nlm.nih.gov/pmc/blobs/ba3d/3260244/ff52732032e0/pone.0030178.g010.jpg
https://cdn.ncbi.nlm.nih.gov/pmc/blobs/ba3d/3260244/e8f84cb5aef3/pone.0030178.g011.jpg
https://cdn.ncbi.nlm.nih.gov/pmc/blobs/ba3d/3260244/b143f6853687/pone.0030178.g012.jpg
https://cdn.ncbi.nlm.nih.gov/pmc/blobs/ba3d/3260244/5522648bebe0/pone.0030178.g013.jpg
https://cdn.ncbi.nlm.nih.gov/pmc/blobs/ba3d/3260244/b048b5b7bbd1/pone.0030178.g014.jpg
https://cdn.ncbi.nlm.nih.gov/pmc/blobs/ba3d/3260244/f2a6ac8c2d85/pone.0030178.g015.jpg
https://cdn.ncbi.nlm.nih.gov/pmc/blobs/ba3d/3260244/03e5f43e9909/pone.0030178.g016.jpg
https://cdn.ncbi.nlm.nih.gov/pmc/blobs/ba3d/3260244/2be926076895/pone.0030178.g017.jpg
https://cdn.ncbi.nlm.nih.gov/pmc/blobs/ba3d/3260244/ca5fce1b9648/pone.0030178.g018.jpg
https://cdn.ncbi.nlm.nih.gov/pmc/blobs/ba3d/3260244/e10dd9833afc/pone.0030178.g019.jpg
https://cdn.ncbi.nlm.nih.gov/pmc/blobs/ba3d/3260244/587f55eaed98/pone.0030178.g020.jpg
https://cdn.ncbi.nlm.nih.gov/pmc/blobs/ba3d/3260244/6a309f52c05d/pone.0030178.g021.jpg
https://cdn.ncbi.nlm.nih.gov/pmc/blobs/ba3d/3260244/5b01a7feadb5/pone.0030178.g022.jpg
https://cdn.ncbi.nlm.nih.gov/pmc/blobs/ba3d/3260244/252bb6ba3b8e/pone.0030178.g001.jpg
https://cdn.ncbi.nlm.nih.gov/pmc/blobs/ba3d/3260244/0f6966f91277/pone.0030178.g002.jpg
https://cdn.ncbi.nlm.nih.gov/pmc/blobs/ba3d/3260244/7c24b71a96a3/pone.0030178.g003.jpg
https://cdn.ncbi.nlm.nih.gov/pmc/blobs/ba3d/3260244/f5733322edb1/pone.0030178.g004.jpg
https://cdn.ncbi.nlm.nih.gov/pmc/blobs/ba3d/3260244/083bf3548358/pone.0030178.g005.jpg
https://cdn.ncbi.nlm.nih.gov/pmc/blobs/ba3d/3260244/378b321134e8/pone.0030178.g006.jpg
https://cdn.ncbi.nlm.nih.gov/pmc/blobs/ba3d/3260244/6d2d6fbb01e4/pone.0030178.g007.jpg
https://cdn.ncbi.nlm.nih.gov/pmc/blobs/ba3d/3260244/baacb9eb94d4/pone.0030178.g008.jpg
https://cdn.ncbi.nlm.nih.gov/pmc/blobs/ba3d/3260244/c861c5fcc715/pone.0030178.g009.jpg
https://cdn.ncbi.nlm.nih.gov/pmc/blobs/ba3d/3260244/ff52732032e0/pone.0030178.g010.jpg
https://cdn.ncbi.nlm.nih.gov/pmc/blobs/ba3d/3260244/e8f84cb5aef3/pone.0030178.g011.jpg
https://cdn.ncbi.nlm.nih.gov/pmc/blobs/ba3d/3260244/b143f6853687/pone.0030178.g012.jpg
https://cdn.ncbi.nlm.nih.gov/pmc/blobs/ba3d/3260244/5522648bebe0/pone.0030178.g013.jpg
https://cdn.ncbi.nlm.nih.gov/pmc/blobs/ba3d/3260244/b048b5b7bbd1/pone.0030178.g014.jpg
https://cdn.ncbi.nlm.nih.gov/pmc/blobs/ba3d/3260244/f2a6ac8c2d85/pone.0030178.g015.jpg
https://cdn.ncbi.nlm.nih.gov/pmc/blobs/ba3d/3260244/03e5f43e9909/pone.0030178.g016.jpg
https://cdn.ncbi.nlm.nih.gov/pmc/blobs/ba3d/3260244/2be926076895/pone.0030178.g017.jpg
https://cdn.ncbi.nlm.nih.gov/pmc/blobs/ba3d/3260244/ca5fce1b9648/pone.0030178.g018.jpg
https://cdn.ncbi.nlm.nih.gov/pmc/blobs/ba3d/3260244/e10dd9833afc/pone.0030178.g019.jpg
https://cdn.ncbi.nlm.nih.gov/pmc/blobs/ba3d/3260244/587f55eaed98/pone.0030178.g020.jpg
https://cdn.ncbi.nlm.nih.gov/pmc/blobs/ba3d/3260244/6a309f52c05d/pone.0030178.g021.jpg
https://cdn.ncbi.nlm.nih.gov/pmc/blobs/ba3d/3260244/5b01a7feadb5/pone.0030178.g022.jpg

相似文献

1
Comparative analysis of the subventricular zone in rat, ferret and macaque: evidence for an outer subventricular zone in rodents.大鼠、雪貂和猕猴侧脑室下区的比较分析:啮齿动物存在外侧侧脑室下区的证据。
PLoS One. 2012;7(1):e30178. doi: 10.1371/journal.pone.0030178. Epub 2012 Jan 17.
2
Evolutionary origin of Tbr2-expressing precursor cells and the subventricular zone in the developing cortex.发育中皮层中表达Tbr2的前体细胞和脑室下区的进化起源。
J Comp Neurol. 2016 Feb 15;524(3):433-47. doi: 10.1002/cne.23879. Epub 2015 Sep 8.
3
Abundant occurrence of basal radial glia in the subventricular zone of embryonic neocortex of a lissencephalic primate, the common marmoset Callithrix jacchus.丰富的基底放射状胶质细胞存在于无脑回灵长类动物,普通狨 Callithrix jacchus 的胚胎新皮质室下区。
Cereb Cortex. 2012 Feb;22(2):469-81. doi: 10.1093/cercor/bhr301. Epub 2011 Nov 23.
4
Fine-tuning of neurogenesis is essential for the evolutionary expansion of the cerebral cortex.神经发生的精细调节对于大脑皮层的进化扩展至关重要。
Cereb Cortex. 2015 Feb;25(2):346-64. doi: 10.1093/cercor/bht232. Epub 2013 Aug 22.
5
Diversity of neural precursor cell types in the prenatal macaque cerebral cortex exists largely within the astroglial cell lineage.胎猴大脑皮层神经前体细胞类型的多样性主要存在于星形胶质细胞谱系中。
PLoS One. 2013 May 28;8(5):e63848. doi: 10.1371/journal.pone.0063848. Print 2013.
6
Sustained Pax6 Expression Generates Primate-like Basal Radial Glia in Developing Mouse Neocortex.持续的Pax6表达在发育中的小鼠新皮层中产生类灵长类基底放射状胶质细胞。
PLoS Biol. 2015 Aug 7;13(8):e1002217. doi: 10.1371/journal.pbio.1002217. eCollection 2015 Aug.
7
Pax6 mediates ß-catenin signaling for self-renewal and neurogenesis by neocortical radial glial stem cells.Pax6通过新皮质放射状胶质干细胞介导β-连环蛋白信号传导以实现自我更新和神经发生。
Stem Cells. 2014 Jan;32(1):45-58. doi: 10.1002/stem.1561.
8
The level of the transcription factor Pax6 is essential for controlling the balance between neural stem cell self-renewal and neurogenesis.转录因子Pax6的水平对于控制神经干细胞自我更新和神经发生之间的平衡至关重要。
PLoS Genet. 2009 Jun;5(6):e1000511. doi: 10.1371/journal.pgen.1000511. Epub 2009 Jun 12.
9
Progressive loss of PAX6, TBR2, NEUROD and TBR1 mRNA gradients correlates with translocation of EMX2 to the cortical plate during human cortical development.在人类皮质发育过程中,PAX6、TBR2、NEUROD和TBR1信使核糖核酸梯度的逐渐丧失与EMX2向皮质板的移位相关。
Eur J Neurosci. 2008 Oct;28(8):1449-56. doi: 10.1111/j.1460-9568.2008.06475.x.
10
Proneural transcription factors Dlx2 and Pax6 are altered in adult SVZ neural precursor cells following striatal cell loss.神经前体细胞转录因子 Dlx2 和 Pax6 在纹状体细胞丢失后,成年 SVZ 神经前体细胞中发生改变。
Mol Cell Neurosci. 2011 May;47(1):53-60. doi: 10.1016/j.mcn.2011.03.001. Epub 2011 Mar 17.

引用本文的文献

1
Altered Cerebral Cortical Gyrification in Ferrets with Neonatal Exposure to the Bacterial Endotoxin, Lipopolysaccharide.新生期暴露于细菌内毒素脂多糖的雪貂大脑皮质脑回形成改变
eNeuro. 2025 Aug 7;12(8). doi: 10.1523/ENEURO.0135-25.2025. Print 2025 Aug.
2
Outer radial glia promotes white matter regeneration after neonatal brain injury.外侧放射状胶质细胞促进新生儿脑损伤后的白质再生。
Cell Rep Med. 2025 Mar 18;6(3):101986. doi: 10.1016/j.xcrm.2025.101986. Epub 2025 Feb 28.
3
Indirect neurogenesis in space and time.时空间接神经发生。

本文引用的文献

1
The (not necessarily) convoluted role of basal radial glia in cortical neurogenesis.基底放射状胶质细胞在皮质神经发生中的(不一定)复杂作用。
Cereb Cortex. 2012 Feb;22(2):465-8. doi: 10.1093/cercor/bhr336. Epub 2011 Nov 23.
2
Abundant occurrence of basal radial glia in the subventricular zone of embryonic neocortex of a lissencephalic primate, the common marmoset Callithrix jacchus.丰富的基底放射状胶质细胞存在于无脑回灵长类动物,普通狨 Callithrix jacchus 的胚胎新皮质室下区。
Cereb Cortex. 2012 Feb;22(2):469-81. doi: 10.1093/cercor/bhr301. Epub 2011 Nov 23.
3
Compartmentalization of cerebral cortical germinal zones in a lissencephalic primate and gyrencephalic rodent.
Nat Rev Neurosci. 2024 Aug;25(8):519-534. doi: 10.1038/s41583-024-00833-x. Epub 2024 Jul 1.
4
Multiple parallel cell lineages in the developing mammalian cerebral cortex.哺乳动物大脑皮层发育中的多个平行细胞谱系。
Sci Adv. 2024 Mar 29;10(13):eadn9998. doi: 10.1126/sciadv.adn9998. Epub 2024 Mar 27.
5
H3 Acetylation-Induced Basal Progenitor Generation and Neocortex Expansion Depends on the Transcription Factor Pax6.H3乙酰化诱导的基底祖细胞生成和新皮层扩张依赖于转录因子Pax6。
Biology (Basel). 2024 Jan 23;13(2):68. doi: 10.3390/biology13020068.
6
Neurogenesis in primates versus rodents and the value of non-human primate models.灵长类动物与啮齿动物的神经发生以及非人灵长类动物模型的价值。
Natl Sci Rev. 2023 Sep 15;10(11):nwad248. doi: 10.1093/nsr/nwad248. eCollection 2023 Nov.
7
Neonatal Exposure to Lipopolysaccharide Promotes Neurogenesis of Subventricular Zone Progenitors in the Developing Neocortex of Ferrets.新生期脂多糖暴露促进雪貂发育新皮质侧脑室下区祖细胞的神经发生。
Int J Mol Sci. 2023 Oct 6;24(19):14962. doi: 10.3390/ijms241914962.
8
Neocortex neurogenesis and maturation in the African greater cane rat.非洲巨稻的新皮层神经发生和成熟。
Neural Dev. 2023 Oct 13;18(1):7. doi: 10.1186/s13064-023-00175-x.
9
The Control of Cortical Folding: Multiple Mechanisms, Multiple Models.皮层折叠的控制:多种机制,多种模型。
Neuroscientist. 2024 Dec;30(6):704-722. doi: 10.1177/10738584231190839. Epub 2023 Aug 24.
10
Role of intracortical neuropil growth in the gyrification of the primate cerebral cortex.皮质内神经丛生长在灵长类大脑皮层脑回形成中的作用。
Proc Natl Acad Sci U S A. 2023 Jan 3;120(1):e2210967120. doi: 10.1073/pnas.2210967120. Epub 2022 Dec 27.
脑皮层生发区在无脑回灵长类动物和有脑回啮齿类动物中的分隔。
Cereb Cortex. 2012 Feb;22(2):482-92. doi: 10.1093/cercor/bhr312. Epub 2011 Nov 23.
4
Germinal zones in the developing cerebral cortex of ferret: ontogeny, cell cycle kinetics, and diversity of progenitors.雪貂发育大脑皮质中的生发区:发生、细胞周期动力学和祖细胞多样性。
Cereb Cortex. 2012 Sep;22(9):2039-54. doi: 10.1093/cercor/bhr284. Epub 2011 Oct 10.
5
A new subtype of progenitor cell in the mouse embryonic neocortex.在小鼠胚胎新皮质中发现一种新的祖细胞亚型。
Nat Neurosci. 2011 May;14(5):555-61. doi: 10.1038/nn.2807. Epub 2011 Apr 10.
6
Oblique radial glial divisions in the developing mouse neocortex induce self-renewing progenitors outside the germinal zone that resemble primate outer subventricular zone progenitors.发育中的小鼠新皮层中的斜向放射状胶质分裂在生发区外诱导出自我更新的祖细胞,这些祖细胞类似于灵长类动物的外侧脑室下区祖细胞。
J Neurosci. 2011 Mar 9;31(10):3683-95. doi: 10.1523/JNEUROSCI.4773-10.2011.
7
Neural stem and progenitor cells shorten S-phase on commitment to neuron production.神经干细胞和祖细胞在开始产生神经元时会缩短S期。
Nat Commun. 2011 Jan 11;2:154. doi: 10.1038/ncomms1155.
8
A role for intermediate radial glia in the tangential expansion of the mammalian cerebral cortex.中间放射状胶质细胞在哺乳动物大脑皮层的切向扩张中的作用。
Cereb Cortex. 2011 Jul;21(7):1674-94. doi: 10.1093/cercor/bhq238. Epub 2010 Dec 2.
9
Conserved subcortical and divergent cortical expression of proteins encoded by orthologs of the autism risk gene MET.自闭症风险基因 MET 同源物编码的蛋白在皮质下和皮质表达上具有保守性和差异性。
Cereb Cortex. 2011 Jul;21(7):1613-26. doi: 10.1093/cercor/bhq223. Epub 2010 Dec 1.
10
Premutation CGG-repeat expansion of the Fmr1 gene impairs mouse neocortical development.Fmr1 基因的前突变 CGG 重复扩展会损害小鼠新皮层的发育。
Hum Mol Genet. 2011 Jan 1;20(1):64-79. doi: 10.1093/hmg/ddq432. Epub 2010 Oct 8.