Suppr超能文献

一种用于监测氧化应激的转基因小鼠模型。

A transgenic mouse model for monitoring oxidative stress.

机构信息

Iwawaki Laboratory, Advanced Scientific Research Leaders Development Unit, Gunma University 3-39-22 Showa-machi, Maebashi, Gunma 371-8511, Japan.

出版信息

Sci Rep. 2012;2:229. doi: 10.1038/srep00229. Epub 2012 Jan 19.

Abstract

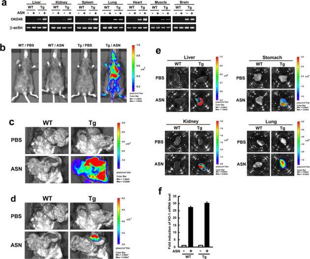
Oxidative stress conditions enhance the production of reactive oxygen species resulting from a variety of stimuli, and are associated with various human diseases, including neurodegenerative disorders, inflammation, and various cancers. Though such associations have been closely studied using animal models, there has been no in vivo system for monitoring oxidative stress. We have developed an oxidative stress indicator that is dually regulated by induction at the transcriptional level, and by protein stabilisation at the post-translational level in Keap1-Nrf2 pathway. In vitro, our indicator elicited an intense and specific signal to oxidative stress among various agents, in a Keap1-Nrf2-dependent manner. Moreover, the transgenic animal expressing the indicator exhibited significant signals upon oxidative stress. These results indicate the usefulness of our system as an indicator of oxidative stress both in vitro and in vivo.

摘要

氧化应激条件会增强各种刺激产生的活性氧物种的产生,并与多种人类疾病相关,包括神经退行性疾病、炎症和各种癌症。虽然这些关联已经在动物模型中进行了密切研究,但目前还没有用于监测氧化应激的体内系统。我们开发了一种氧化应激指示剂,该指示剂在 Keap1-Nrf2 通路中通过转录水平的诱导和翻译后水平的蛋白质稳定来双重调节。在体外,我们的指示剂以 Keap1-Nrf2 依赖性方式对各种试剂的氧化应激产生强烈而特异的信号。此外,表达该指示剂的转基因动物在氧化应激时表现出明显的信号。这些结果表明,我们的系统作为体外和体内氧化应激指示剂具有实用性。

https://cdn.ncbi.nlm.nih.gov/pmc/blobs/a83c/3261443/74b6ad9412cf/srep00229-f1.jpg

文献AI研究员

20分钟写一篇综述,助力文献阅读效率提升50倍。

立即体验

用中文搜PubMed

大模型驱动的PubMed中文搜索引擎

马上搜索

文档翻译

学术文献翻译模型,支持多种主流文档格式。

立即体验