Suppr超能文献

家族性帕金森病突变体E46Kα-突触核蛋白定位于膜结构,形成聚集体,并在酵母模型中诱导毒性。

Familial Parkinson's Disease Mutant E46K α-Synuclein Localizes to Membranous Structures, Forms Aggregates, and Induces Toxicity in Yeast Models.

作者信息

Fiske Michael, White Michael, Valtierra Stephanie, Herrera Sara, Solvang Keith, Konnikova Alina, Debburman Shubhik

机构信息

Biology Department, Lake Forest College, Box P7, 555 North Sheridan Road, Lake Forest, IL 60045, USA.

出版信息

ISRN Neurol. 2011;2011:521847. doi: 10.5402/2011/521847. Epub 2011 Jul 9.

Abstract

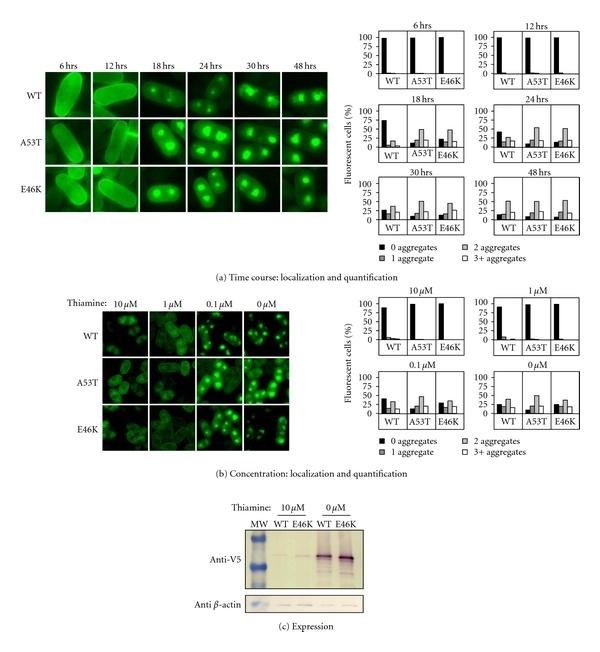
In Parkinson's disease (PD), midbrain dopaminergic neuronal death is linked to the accumulation of aggregated α-synuclein. The familial PD mutant form of α-synuclein, E46K, has not been thoroughly evaluated yet in an organismal model system. Here, we report that E46K resembled wild-type (WT) α-synuclein in Saccharomyces cerevisiae in that it predominantly localized to the plasma membrane, and it did not induce significant toxicity or accumulation. In contrast, in Schizosaccharomyces pombe, E46K did not associate with the plasma membrane. Instead, in one strain, it extensively aggregated in the cytoplasm and was as toxic as WT. Remarkably, in another strain, E46K extensively associated with the endomembrane system and was more toxic than WT. Our studies recapitulate and extend aggregation and phospholipid membrane association properties of E46K previously observed in vitro and cell culture. Furthermore, it supports the notion that E46K generates toxicity partly due to increased association with endomembrane systems within cells.

摘要

在帕金森病(PD)中,中脑多巴胺能神经元死亡与聚集的α-突触核蛋白积累有关。α-突触核蛋白的家族性PD突变形式E46K,尚未在生物体模型系统中得到充分评估。在此,我们报告,在酿酒酵母中,E46K与野生型(WT)α-突触核蛋白相似,主要定位于质膜,且不诱导明显毒性或积累。相反,在粟酒裂殖酵母中,E46K不与质膜结合。取而代之的是,在一个菌株中,它在细胞质中大量聚集,且与WT一样具有毒性。值得注意的是,在另一个菌株中,E46K与内膜系统广泛结合,且比WT毒性更大。我们的研究概括并扩展了先前在体外和细胞培养中观察到的E46K的聚集和磷脂膜结合特性。此外,它支持这样一种观点,即E46K产生毒性部分是由于其与细胞内内膜系统的结合增加。

https://cdn.ncbi.nlm.nih.gov/pmc/blobs/7f6c/3263534/f0bbf7e0ea04/NEUROLOGY2011-521847.001.jpg

文献AI研究员

20分钟写一篇综述,助力文献阅读效率提升50倍。

立即体验

用中文搜PubMed

大模型驱动的PubMed中文搜索引擎

马上搜索

文档翻译

学术文献翻译模型,支持多种主流文档格式。

立即体验