• 文献检索
  • 文档翻译
  • 深度研究
  • 学术资讯
  • Suppr Zotero 插件Zotero 插件
  • 邀请有礼
  • 套餐&价格
  • 历史记录
应用&插件
Suppr Zotero 插件Zotero 插件浏览器插件Mac 客户端Windows 客户端微信小程序
定价
高级版会员购买积分包购买API积分包
服务
文献检索文档翻译深度研究API 文档MCP 服务
关于我们
关于 Suppr公司介绍联系我们用户协议隐私条款
关注我们

Suppr 超能文献

核心技术专利:CN118964589B侵权必究
粤ICP备2023148730 号-1Suppr @ 2026

文献检索

告别复杂PubMed语法,用中文像聊天一样搜索,搜遍4000万医学文献。AI智能推荐,让科研检索更轻松。

立即免费搜索

文件翻译

保留排版,准确专业,支持PDF/Word/PPT等文件格式,支持 12+语言互译。

免费翻译文档

深度研究

AI帮你快速写综述,25分钟生成高质量综述,智能提取关键信息,辅助科研写作。

立即免费体验

急诊科急性主动脉夹层的筛查、评估及早期处理

Screening, evaluation, and early management of acute aortic dissection in the ED.

作者信息

Strayer Reuben J, Shearer Peter L, Hermann Luke K

机构信息

Mount Sinai School of Medicine, One Gustave L Levy Place Box 1149, New York, NY 10029, USA.

出版信息

Curr Cardiol Rev. 2012 May;8(2):152-7. doi: 10.2174/157340312801784970.

DOI:10.2174/157340312801784970
PMID:22708909
原文链接:https://pmc.ncbi.nlm.nih.gov/articles/PMC3406274/
Abstract

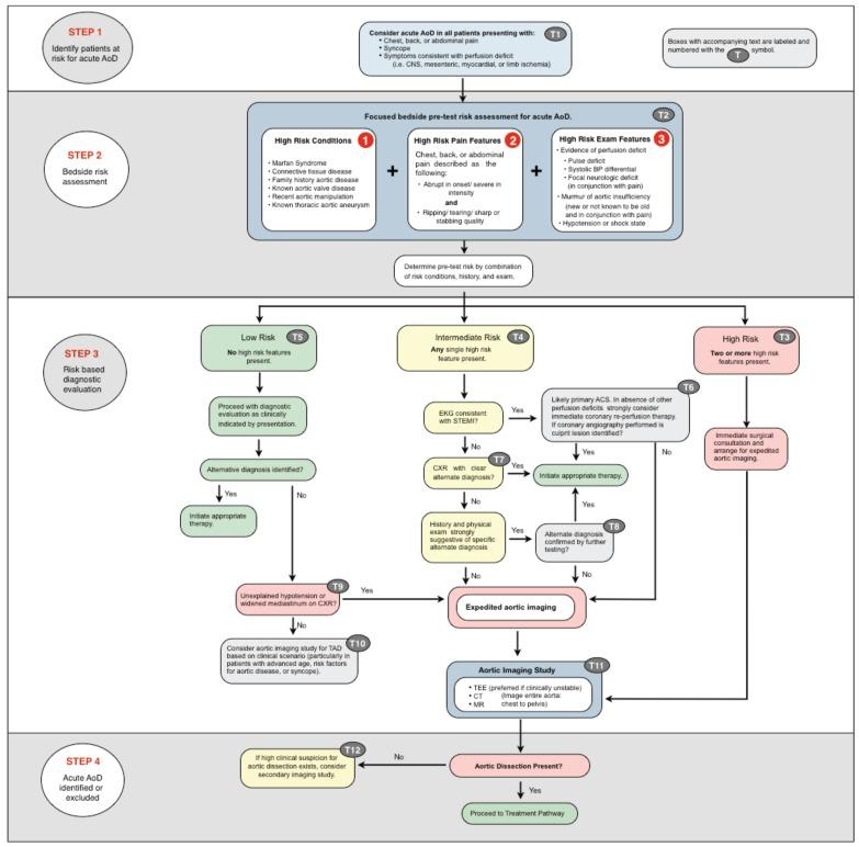
Acute aortic dissection (AAD) is a rare and lethal disease with presenting signs and symptoms that can often be seen with other high risk conditions; diagnosis is therefore often delayed or missed. Pain is present in up to 90% of cases and is typically severe at onset. Many patients present with acute on chronic hypertension, but hypotension is an ominous sign, often reflecting hemorrhage or cardiac tamponade. The chest x-ray can be normal in 10-20% of patients with AAD, and though transthoracic echocardiography is useful if suggestive findings are seen, and should be used to identify pericardial effusion, TTE cannot be used to exclude AAD. Transesophageal echocardiography, however, reliably confirms or excludes the diagnosis, where such equipment and expertise is available. CT scan with IV contrast is the most common imaging modality used to diagnose and classify AAD, and MRI can be used in patients in whom the use of CT or IV contrast is undesirable. Recent specialty guidelines have helped define high-risk features and a diagnostic pathway that can be used the emergency department setting. Initial management of diagnosed or highly suspected acute aortic dissection focuses on pain control, heart rate and then blood pressure management, and immediate surgical consultation.

摘要

急性主动脉夹层(AAD)是一种罕见的致命疾病,其临床表现和体征常与其他高危病症相似,因此诊断往往会延迟或漏诊。高达90%的病例会出现疼痛,且起病时通常较为剧烈。许多患者表现为急性慢性高血压,但低血压是一个不祥之兆,常提示出血或心脏压塞。10%-20%的AAD患者胸部X线检查可能正常,经胸超声心动图(TTE)若发现提示性结果则很有用,可用于识别心包积液,但TTE不能用于排除AAD。然而,在具备相关设备和专业技术的情况下,经食管超声心动图能够可靠地确诊或排除诊断。静脉注射造影剂的CT扫描是诊断和分类AAD最常用的影像学检查方法,对于不宜使用CT或静脉注射造影剂的患者,可采用MRI检查。近期的专业指南有助于明确高危特征以及可在急诊科应用的诊断路径。已确诊或高度怀疑急性主动脉夹层的初始治疗重点在于控制疼痛、管理心率和血压,以及立即进行外科会诊。

https://cdn.ncbi.nlm.nih.gov/pmc/blobs/3bfd/3406274/a0a8beb103c2/CCR-8-152_F2.jpg
https://cdn.ncbi.nlm.nih.gov/pmc/blobs/3bfd/3406274/f8fca8d8c2d8/CCR-8-152_F1.jpg
https://cdn.ncbi.nlm.nih.gov/pmc/blobs/3bfd/3406274/a0a8beb103c2/CCR-8-152_F2.jpg
https://cdn.ncbi.nlm.nih.gov/pmc/blobs/3bfd/3406274/f8fca8d8c2d8/CCR-8-152_F1.jpg
https://cdn.ncbi.nlm.nih.gov/pmc/blobs/3bfd/3406274/a0a8beb103c2/CCR-8-152_F2.jpg

相似文献

1
Screening, evaluation, and early management of acute aortic dissection in the ED.急诊科急性主动脉夹层的筛查、评估及早期处理
Curr Cardiol Rev. 2012 May;8(2):152-7. doi: 10.2174/157340312801784970.
2
Recognition and initial management of acute aortic dissection.急性主动脉夹层的识别与初步处理。
Br J Hosp Med (Lond). 2024 Jul 30;85(7):1-12. doi: 10.12968/hmed.2024.0004. Epub 2024 Jul 25.
3
Acute aortic dissection in the ED: risk factors and predictors for missed diagnosis.急诊科急性主动脉夹层:漏诊的危险因素和预测因素。
Am J Emerg Med. 2012 Oct;30(8):1622-6. doi: 10.1016/j.ajem.2011.11.017. Epub 2012 Feb 4.
4
Differences in clinical presentation, management, and outcomes of acute type a aortic dissection in patients with and without previous cardiac surgery.有或无既往心脏手术史的急性A型主动脉夹层患者在临床表现、治疗及预后方面的差异。
Circulation. 2004 Sep 14;110(11 Suppl 1):II237-42. doi: 10.1161/01.CIR.0000138219.67028.2a.
5
High Risk Clinical Features for Acute Aortic Dissection: A Case-Control Study.急性主动脉夹层的高危临床特征:一项病例对照研究。
Acad Emerg Med. 2018 Apr;25(4):378-387. doi: 10.1111/acem.13356. Epub 2018 Jan 15.
6
Frequency and Detection of Stanford Type A Aortic Dissection in Hyperacute Stroke Management.超急性卒中管理中 Stanford A 型主动脉夹层的发生率与检测
Cerebrovasc Dis. 2016;42(1-2):110-6. doi: 10.1159/000445528. Epub 2016 Apr 13.
7
Presentation, Diagnosis, and Outcomes of Acute Aortic Dissection: 17-Year Trends From the International Registry of Acute Aortic Dissection.急性主动脉夹层的表现、诊断和结局:国际急性主动脉夹层注册研究 17 年趋势。
J Am Coll Cardiol. 2015 Jul 28;66(4):350-8. doi: 10.1016/j.jacc.2015.05.029.
8
Rule out of acute aortic dissection with plasma matrix metalloproteinase 8 in the emergency department.在急诊科使用血浆基质金属蛋白酶8排除急性主动脉夹层。
Crit Care. 2013 Feb 25;17(1):R33. doi: 10.1186/cc12536.
9
Diagnostic potential of combined transthoracic echocardiography and x-ray computed tomography in suspected aortic dissection.经胸超声心动图与X线计算机断层扫描联合应用对疑似主动脉夹层的诊断潜力
Clin Cardiol. 1999 May;22(5):345-52. doi: 10.1002/clc.4960220510.
10
[Large clinical registries for acute aortic dissection: interpretation and comparison of latest results].[急性主动脉夹层的大型临床注册研究:最新结果解读与比较]
Zhonghua Wai Ke Za Zhi. 2019 May 1;57(5):326-330. doi: 10.3760/cma.j.issn.0529-5815.2019.05.002.

引用本文的文献

1
AI-based diagnosis of acute aortic syndrome from noncontrast CT.基于人工智能的非增强CT对急性主动脉综合征的诊断
Nat Med. 2025 Aug 20. doi: 10.1038/s41591-025-03916-z.
2
The Relationship Between Heart Rate and Mortality Risk in Patients With Acute Aortic Dissection: A Meta-Analysis.急性主动脉夹层患者心率与死亡风险的关系:一项荟萃分析
Rev Cardiovasc Med. 2025 May 27;26(5):27755. doi: 10.31083/RCM27755. eCollection 2025 May.
3
Prognostic Value of Biomarkers in Acute Aortic Dissection: Analysis of Clinical Outcomes and Mortality.

本文引用的文献

1
Echocardiography in aortic diseases: EAE recommendations for clinical practice.主动脉疾病的超声心动图检查:欧洲心脏病学会临床实践建议
Eur J Echocardiogr. 2010 Sep;11(8):645-58. doi: 10.1093/ejechocard/jeq056.
2
2010 ACCF/AHA/AATS/ACR/ASA/SCA/SCAI/SIR/STS/SVM guidelines for the diagnosis and management of patients with Thoracic Aortic Disease: a report of the American College of Cardiology Foundation/American Heart Association Task Force on Practice Guidelines, American Association for Thoracic Surgery, American College of Radiology, American Stroke Association, Society of Cardiovascular Anesthesiologists, Society for Cardiovascular Angiography and Interventions, Society of Interventional Radiology, Society of Thoracic Surgeons, and Society for Vascular Medicine.2010年美国心脏病学会基金会/美国心脏协会实践指南工作组、美国胸外科协会、美国放射学会、美国中风协会、心血管麻醉医师协会、心血管造影和介入学会、介入放射学会、胸外科医师学会以及血管医学学会关于胸主动脉疾病患者诊断和管理的指南:一份报告
Circulation. 2010 Apr 6;121(13):e266-369. doi: 10.1161/CIR.0b013e3181d4739e. Epub 2010 Mar 16.
生物标志物在急性主动脉夹层中的预后价值:临床结局与死亡率分析
Emerg Med Int. 2025 Mar 18;2025:6664490. doi: 10.1155/emmi/6664490. eCollection 2025.
4
Long-Term Outcomes of Endovascular Repair of Thoracic Aortic Aneurysms.胸主动脉瘤血管内修复的长期结果
Int J Angiol. 2024 May 30;33(4):237-249. doi: 10.1055/s-0044-1787304. eCollection 2024 Dec.
5
A Case of Acute Aortic Dissection Complicated by Bowel Malperfusion.一例急性主动脉夹层并发肠缺血灌注的病例。
Cureus. 2024 Aug 18;16(8):e67117. doi: 10.7759/cureus.67117. eCollection 2024 Aug.
6
Aortic Dissection Presenting as a STEMI.以ST段抬高型心肌梗死表现的主动脉夹层
J Educ Teach Emerg Med. 2022 Jul 15;7(3):S26-S54. doi: 10.21980/J8W647. eCollection 2022 Jul.
7
2022 ACC/AHA guideline for the diagnosis and management of aortic disease: A report of the American Heart Association/American College of Cardiology Joint Committee on Clinical Practice Guidelines.2022 ACC/AHA 血管疾病诊断与管理指南:美国心脏协会/美国心脏病学会联合委员会临床实践指南的报告。
J Thorac Cardiovasc Surg. 2023 Nov;166(5):e182-e331. doi: 10.1016/j.jtcvs.2023.04.023. Epub 2023 Jun 28.
8
Learning curve for open surgical repair of acute type A aortic dissection.开放手术修复急性 A 型主动脉夹层的学习曲线。
Sci Rep. 2023 Mar 3;13(1):3601. doi: 10.1038/s41598-023-30397-2.
9
Type A aortic dissection identified by point-of-care ultrasound but missed by CT angiogram.床旁超声诊断为A型主动脉夹层,但CT血管造影漏诊。
BMJ Case Rep. 2023 Jan 19;16(1):e253577. doi: 10.1136/bcr-2022-253577.
10
2022 ACC/AHA Guideline for the Diagnosis and Management of Aortic Disease: A Report of the American Heart Association/American College of Cardiology Joint Committee on Clinical Practice Guidelines.2022 ACC/AHA 血管疾病诊断与管理指南:美国心脏协会/美国心脏病学会联合临床实践指南委员会的报告。
J Am Coll Cardiol. 2022 Dec 13;80(24):e223-e393. doi: 10.1016/j.jacc.2022.08.004. Epub 2022 Nov 2.
3
Diagnosis of acute aortic dissection by D-dimer: the International Registry of Acute Aortic Dissection Substudy on Biomarkers (IRAD-Bio) experience.D-二聚体用于急性主动脉夹层的诊断:急性主动脉夹层生物标志物国际注册研究(IRAD-Bio)的经验
Circulation. 2009 May 26;119(20):2702-7. doi: 10.1161/CIRCULATIONAHA.108.833004. Epub 2009 May 11.
4
Ultrasound diagnosis of type a aortic dissection.A型主动脉夹层的超声诊断
J Emerg Med. 2010 May;38(4):490-3. doi: 10.1016/j.jemermed.2008.05.013. Epub 2008 Nov 26.
5
D-dimer as the sole screening test for acute aortic dissection: a review of the literature.D-二聚体作为急性主动脉夹层的唯一筛查试验:文献综述
Ann Emerg Med. 2008 Oct;52(4):339-43. doi: 10.1016/j.annemergmed.2007.12.026.
6
Transesophageal echocardiography during cardiopulmonary arrest in the emergency department.急诊科心肺复苏期间的经食管超声心动图检查。
Resuscitation. 2008 Aug;78(2):135-40. doi: 10.1016/j.resuscitation.2008.02.021. Epub 2008 May 16.
7
D-dimer in ruling out acute aortic dissection: a systematic review and prospective cohort study.D-二聚体在排除急性主动脉夹层中的应用:一项系统评价和前瞻性队列研究
Eur Heart J. 2007 Dec;28(24):3067-75. doi: 10.1093/eurheartj/ehm484. Epub 2007 Nov 6.
8
Litigation in nontraumatic aortic diseases--a tempest in the malpractice maelstrom.非创伤性主动脉疾病的诉讼——医疗事故漩涡中的一场风暴。
Cardiology. 2008;109(4):263-72. doi: 10.1159/000107790. Epub 2007 Sep 17.
9
Frequency of and inappropriate treatment of misdiagnosis of acute aortic dissection.急性主动脉夹层误诊的频率及不当治疗情况。
Am J Cardiol. 2007 Mar 15;99(6):852-6. doi: 10.1016/j.amjcard.2006.10.055. Epub 2007 Feb 2.
10
The diagnosis of aortic dissection by emergency medicine ultrasound.急诊医学超声对主动脉夹层的诊断
J Emerg Med. 2007 Feb;32(2):191-6. doi: 10.1016/j.jemermed.2006.07.020. Epub 2007 Jan 22.