• 文献检索
  • 文档翻译
  • 深度研究
  • 学术资讯
  • Suppr Zotero 插件Zotero 插件
  • 邀请有礼
  • 套餐&价格
  • 历史记录
应用&插件
Suppr Zotero 插件Zotero 插件浏览器插件Mac 客户端Windows 客户端微信小程序
定价
高级版会员购买积分包购买API积分包
服务
文献检索文档翻译深度研究API 文档MCP 服务
关于我们
关于 Suppr公司介绍联系我们用户协议隐私条款
关注我们

Suppr 超能文献

核心技术专利:CN118964589B侵权必究
粤ICP备2023148730 号-1Suppr @ 2026

文献检索

告别复杂PubMed语法,用中文像聊天一样搜索,搜遍4000万医学文献。AI智能推荐,让科研检索更轻松。

立即免费搜索

文件翻译

保留排版,准确专业,支持PDF/Word/PPT等文件格式,支持 12+语言互译。

免费翻译文档

深度研究

AI帮你快速写综述,25分钟生成高质量综述,智能提取关键信息,辅助科研写作。

立即免费体验

强烈而短暂的中性粒细胞激活爆发可区分早期急性心肌梗死与全身炎症综合征。

An intense and short-lasting burst of neutrophil activation differentiates early acute myocardial infarction from systemic inflammatory syndromes.

机构信息

Università Vita-Salute San Raffaele and San Raffaele Scientific Institute, Milano, Italy.

出版信息

PLoS One. 2012;7(6):e39484. doi: 10.1371/journal.pone.0039484. Epub 2012 Jun 25.

DOI:10.1371/journal.pone.0039484
PMID:22761804
原文链接:https://pmc.ncbi.nlm.nih.gov/articles/PMC3382567/
Abstract

BACKGROUND

Neutrophils are involved in thrombus formation. We investigated whether specific features of neutrophil activation characterize patients with acute coronary syndromes (ACS) compared to stable angina and to systemic inflammatory diseases.

METHODS AND FINDINGS

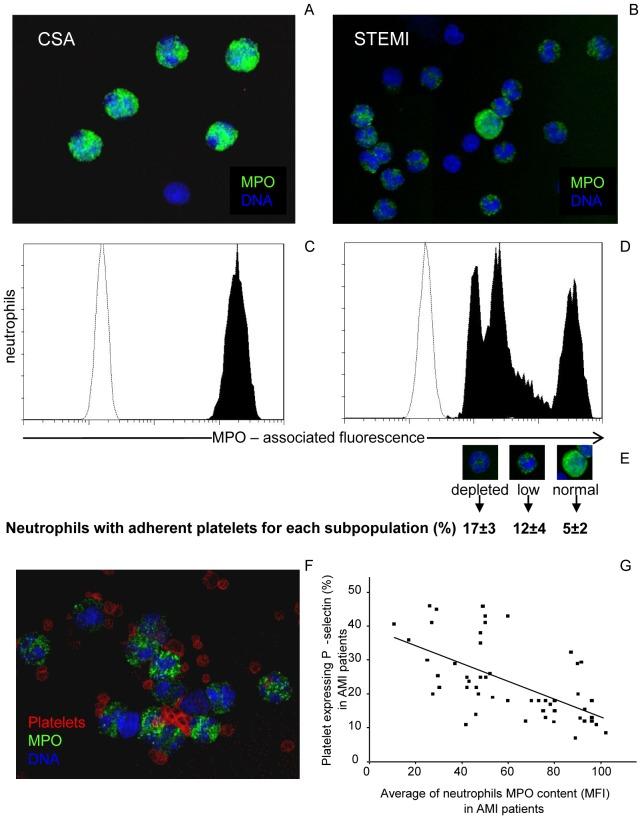
The myeloperoxidase (MPO) content of circulating neutrophils was determined by flow cytometry in 330 subjects: 69 consecutive patients with acute coronary syndromes (ACS), 69 with chronic stable angina (CSA), 50 with inflammation due to either non-infectious (acute bone fracture), infectious (sepsis) or autoimmune diseases (small and large vessel systemic vasculitis, rheumatoid arthritis). Four patients have also been studied before and after sterile acute injury of the myocardium (septal alcoholization). One hundred thirty-eight healthy donors were studied in parallel. Neutrophils with normal MPO content were 96% in controls, >92% in patients undergoing septal alcoholization, 91% in CSA patients, but only 35 and 30% in unstable angina and AMI (STEMI and NSTEMI) patients, compared to 80%, 75% and 2% of patients with giant cell arteritis, acute bone fracture and severe sepsis. In addition, in 32/33 STEMI and 9/21 NSTEMI patients respectively, 20% and 12% of neutrophils had complete MPO depletion during the first 4 hours after the onset of symptoms, a feature not observed in any other group of patients. MPO depletion was associated with platelet activation, indicated by P-selectin expression, activation and transactivation of leukocyte β2-integrins and formation of platelet neutrophil and -monocyte aggregates. The injection of activated platelets in mice produced transient, P-selectin dependent, complete MPO depletion in about 50% of neutrophils.

CONCLUSIONS

ACS are characterized by intense neutrophil activation, like other systemic inflammatory syndromes. In the very early phase of acute myocardial infarction only a subpopulation of neutrophils is massively activated, possibly via platelet-P selectin interactions. This paroxysmal activation could contribute to occlusive thrombosis.

摘要

背景

中性粒细胞参与血栓形成。我们研究了与稳定型心绞痛和全身性炎症性疾病相比,中性粒细胞激活的特定特征是否能表征急性冠脉综合征(ACS)患者。

方法和发现

通过流式细胞术测定了 330 例患者(69 例连续的急性冠脉综合征(ACS)患者,69 例慢性稳定型心绞痛(CSA)患者,50 例非感染性(急性骨折)、感染性(败血症)或自身免疫性疾病(小和大血管全身性血管炎、类风湿关节炎)引起炎症的患者)循环中性粒细胞的髓过氧化物酶(MPO)含量。还研究了 4 例无菌性急性心肌损伤(间隔酒精化)前后的患者。同时研究了 138 例健康供体。对照组中 MPO 含量正常的中性粒细胞占 96%,间隔酒精化的患者占 92%,CSA 患者占 91%,但不稳定型心绞痛和 AMI(STEMI 和 NSTEMI)患者仅占 35%和 30%,而巨细胞动脉炎、急性骨折和严重败血症患者分别占 80%、75%和 2%。此外,在 32/33 例 STEMI 和 9/21 例 NSTEMI 患者中,分别有 20%和 12%的中性粒细胞在症状发作后的头 4 小时内出现完全 MPO 耗竭,这一特征在其他患者群体中均未观察到。MPO 耗竭与血小板激活有关,表现为 P-选择素表达、白细胞β2-整合素激活和转激活以及血小板-中性粒细胞和 -单核细胞聚集体形成。在小鼠中注射激活的血小板可导致约 50%的中性粒细胞发生短暂的、依赖于 P-选择素的、完全的 MPO 耗竭。

结论

ACS 的特征是中性粒细胞强烈激活,与其他全身性炎症性综合征相似。在急性心肌梗死的极早期,只有一小部分中性粒细胞被大量激活,可能通过血小板-P 选择素相互作用。这种阵发性激活可能有助于闭塞性血栓形成。

https://cdn.ncbi.nlm.nih.gov/pmc/blobs/d5ec/3382567/a4137f7204ec/pone.0039484.g003.jpg
https://cdn.ncbi.nlm.nih.gov/pmc/blobs/d5ec/3382567/a0f8e2acb30a/pone.0039484.g001.jpg
https://cdn.ncbi.nlm.nih.gov/pmc/blobs/d5ec/3382567/f480a9e9c46d/pone.0039484.g002.jpg
https://cdn.ncbi.nlm.nih.gov/pmc/blobs/d5ec/3382567/a4137f7204ec/pone.0039484.g003.jpg
https://cdn.ncbi.nlm.nih.gov/pmc/blobs/d5ec/3382567/a0f8e2acb30a/pone.0039484.g001.jpg
https://cdn.ncbi.nlm.nih.gov/pmc/blobs/d5ec/3382567/f480a9e9c46d/pone.0039484.g002.jpg
https://cdn.ncbi.nlm.nih.gov/pmc/blobs/d5ec/3382567/a4137f7204ec/pone.0039484.g003.jpg

相似文献

1
An intense and short-lasting burst of neutrophil activation differentiates early acute myocardial infarction from systemic inflammatory syndromes.强烈而短暂的中性粒细胞激活爆发可区分早期急性心肌梗死与全身炎症综合征。
PLoS One. 2012;7(6):e39484. doi: 10.1371/journal.pone.0039484. Epub 2012 Jun 25.
2
Early and transient release of leukocyte pentraxin 3 during acute myocardial infarction.急性心肌梗死后白细胞五聚素 3 的早期短暂释放。
J Immunol. 2011 Jul 15;187(2):970-9. doi: 10.4049/jimmunol.1100261. Epub 2011 Jun 15.
3
Intracellular neutrophil myeloperoxidase is reduced in unstable angina and acute myocardial infarction, but its reduction is not related to ischemia.不稳定型心绞痛和急性心肌梗死患者的细胞内中性粒细胞髓过氧化物酶水平降低,但其降低与缺血无关。
J Am Coll Cardiol. 1996 Mar 1;27(3):611-6. doi: 10.1016/0735-1097(95)00524-2.
4
Circulating platelet and neutrophil activation correlates with the clinical course of unstable angina.循环血小板和中性粒细胞的激活与不稳定型心绞痛的临床病程相关。
Heart Vessels. 2007 Nov;22(6):376-82. doi: 10.1007/s00380-007-0999-4. Epub 2007 Nov 26.
5
Circulating levels of proinflammatory cytokines and neutrophil-platelet aggregates in patients with coronary artery disease.冠心病患者促炎细胞因子的循环水平及中性粒细胞 - 血小板聚集体
Am J Cardiol. 2005 Feb 15;95(4):452-6. doi: 10.1016/j.amjcard.2004.10.009.
6
Circulating monocyte-platelet aggregates are a more sensitive marker of in vivo platelet activation than platelet surface P-selectin: studies in baboons, human coronary intervention, and human acute myocardial infarction.循环单核细胞 - 血小板聚集体是比血小板表面P - 选择素更敏感的体内血小板活化标志物:狒狒、人类冠状动脉介入治疗及人类急性心肌梗死的研究。
Circulation. 2001 Sep 25;104(13):1533-7. doi: 10.1161/hc3801.095588.
7
Nitric oxide production by neutrophils obtained from patients during acute coronary syndromes: expression of the nitric oxide synthase isoforms.急性冠脉综合征患者中性粒细胞产生一氧化氮:一氧化氮合酶亚型的表达
J Am Coll Cardiol. 2002 Mar 6;39(5):818-25. doi: 10.1016/s0735-1097(01)01828-9.
8
[Activation of the antibacterial properties and neutrophil myeloperoxidase and acid phosphatase in patients with unstable angina pectoris].
Pol Merkur Lekarski. 1997 Jul;3(13):5-7.
9
Circulating soluble CD40 ligand mediates the interaction between neutrophils and platelets in acute coronary syndrome.循环可溶性CD40配体介导急性冠状动脉综合征中中性粒细胞与血小板之间的相互作用。
Heart Vessels. 2010 Jul;25(4):282-7. doi: 10.1007/s00380-009-1199-1. Epub 2010 Jul 31.
10
Neutrophil activation precedes myocardial injury in patients with acute myocardial infarction.在急性心肌梗死患者中,中性粒细胞激活先于心肌损伤。
Free Radic Biol Med. 2009 Jul 1;47(1):79-83. doi: 10.1016/j.freeradbiomed.2009.04.004. Epub 2009 Apr 9.

引用本文的文献

1
Neutrophil extracellular traps in cardiovascular disease: a bibliometric analysis (2005-2024).心血管疾病中的中性粒细胞胞外诱捕网:一项文献计量分析(2005 - 2024年)
Naunyn Schmiedebergs Arch Pharmacol. 2025 Aug 15. doi: 10.1007/s00210-025-04507-y.
2
Computer based visualization of clot structures in extracorporeal membrane oxygenation and histological clot investigations for understanding thrombosis in membrane lungs.基于计算机的体外膜肺氧合中凝块结构可视化及组织学凝块研究,以了解膜肺中的血栓形成。
Front Med (Lausanne). 2024 Jun 19;11:1416319. doi: 10.3389/fmed.2024.1416319. eCollection 2024.
3
Impact of Reperfusion on Temporal Immune Cell Dynamics After Myocardial Infarction.

本文引用的文献

1
Platelet-leukocyte deregulated interactions foster sterile inflammation and tissue damage in immune-mediated vessel diseases.血小板-白细胞失调相互作用促进免疫介导的血管疾病中的无菌性炎症和组织损伤。
Thromb Res. 2012 Mar;129(3):267-73. doi: 10.1016/j.thromres.2011.12.001. Epub 2012 Jan 14.
2
Selective up-regulation of the soluble pattern-recognition receptor pentraxin 3 and of vascular endothelial growth factor in giant cell arteritis: relevance for recent optic nerve ischemia.巨细胞动脉炎中可溶性模式识别受体五聚体3和血管内皮生长因子的选择性上调:与近期视神经缺血的相关性
Arthritis Rheum. 2012 Mar;64(3):854-65. doi: 10.1002/art.33411.
3
再灌注对心肌梗死后时间免疫细胞动力学的影响。
J Am Heart Assoc. 2023 Feb 21;12(4):e027600. doi: 10.1161/JAHA.122.027600. Epub 2023 Feb 15.
4
Platelets in Myocardial Ischemia/Reperfusion Injury.血小板在心肌缺血/再灌注损伤中的作用
Hamostaseologie. 2023 Apr;43(2):110-121. doi: 10.1055/a-1739-9351. Epub 2022 Jul 29.
5
Beyond Hemostasis: Platelet Innate Immune Interactions and Thromboinflammation.超越止血:血小板的固有免疫相互作用与血栓炎症
Int J Mol Sci. 2022 Mar 31;23(7):3868. doi: 10.3390/ijms23073868.
6
Identification of Potential Biomarkers Associated with Acute Myocardial Infarction by Weighted Gene Coexpression Network Analysis.基于加权基因共表达网络分析鉴定与急性心肌梗死相关的潜在生物标志物。
Oxid Med Cell Longev. 2021 Aug 27;2021:5553811. doi: 10.1155/2021/5553811. eCollection 2021.
7
ADP-Mediated Upregulation of Expression of CD62P on Human Platelets Is Critically Dependent on Co-Activation of P2Y1 and P2Y12 Receptors.ADP介导的人血小板上CD62P表达上调严重依赖于P2Y1和P2Y12受体的共激活。
Pharmaceuticals (Basel). 2020 Nov 24;13(12):420. doi: 10.3390/ph13120420.
8
The pathophysiology of SARS-CoV-2: A suggested model and therapeutic approach.SARS-CoV-2 的病理生理学:一个建议的模型和治疗方法。
Life Sci. 2020 Oct 1;258:118166. doi: 10.1016/j.lfs.2020.118166. Epub 2020 Jul 31.
9
Therapeutic Anticoagulation with Argatroban and Heparins Reduces Granulocyte Migration: Possible Impact on ECLS-Therapy?阿加曲班和肝素的治疗性抗凝降低了粒细胞迁移:对体外膜肺氧合治疗有影响吗?
Cardiovasc Ther. 2020 Apr 25;2020:9783630. doi: 10.1155/2020/9783630. eCollection 2020.
10
Expression profiling and bioinformatics analysis of circulating microRNAs in patients with acute myocardial infarction.急性心肌梗死患者循环微小 RNA 的表达谱分析和生物信息学分析。
J Clin Lab Anal. 2020 Mar;34(3):e23099. doi: 10.1002/jcla.23099. Epub 2019 Nov 12.
Neutrophils in the activation and regulation of innate and adaptive immunity.
中性粒细胞在固有免疫和适应性免疫的激活和调节中的作用。
Nat Rev Immunol. 2011 Jul 25;11(8):519-31. doi: 10.1038/nri3024.
4
Clearance of circulating activated platelets in polycythemia vera and essential thrombocythemia.清除循环活化血小板在真性红细胞增多症和原发性血小板增多症。
Blood. 2011 Sep 22;118(12):3359-66. doi: 10.1182/blood-2011-02-337337. Epub 2011 Jun 24.
5
Early and transient release of leukocyte pentraxin 3 during acute myocardial infarction.急性心肌梗死后白细胞五聚素 3 的早期短暂释放。
J Immunol. 2011 Jul 15;187(2):970-9. doi: 10.4049/jimmunol.1100261. Epub 2011 Jun 15.
6
Current role of myeloperoxidase in routine clinical practice.
Expert Rev Cardiovasc Ther. 2011 Feb;9(2):223-30. doi: 10.1586/erc.11.2.
7
Activated inflammatory cells participate in thrombus size through tissue factor and plasminogen activator inhibitor-1 in acute coronary syndrome: Immunohistochemical analysis.激活的炎症细胞通过组织因子和纤溶酶原激活物抑制剂-1 参与急性冠脉综合征中的血栓大小:免疫组化分析。
Thromb Res. 2011 May;127(5):443-9. doi: 10.1016/j.thromres.2011.02.001. Epub 2011 Mar 9.
8
Myeloperoxidase improves risk stratification in patients with ischemia and normal cardiac troponin I concentrations.髓过氧化物酶可改善存在缺血但心肌肌钙蛋白 I 浓度正常患者的危险分层。
Clin Chem. 2011 Apr;57(4):603-8. doi: 10.1373/clinchem.2010.158014. Epub 2011 Jan 24.
9
High levels of systemic myeloperoxidase are associated with coronary plaque erosion in patients with acute coronary syndromes: a clinicopathological study.高水平的系统性髓过氧化物酶与急性冠脉综合征患者的冠状动脉斑块糜烂有关:一项临床病理研究。
Circulation. 2010 Dec 14;122(24):2505-13. doi: 10.1161/CIRCULATIONAHA.110.955302. Epub 2010 Nov 29.
10
Platelet-leukocyte interactions in cardiovascular disease and beyond.血小板-白细胞相互作用与心血管疾病及其他领域
Arterioscler Thromb Vasc Biol. 2010 Dec;30(12):2357-61. doi: 10.1161/ATVBAHA.110.207480. Epub 2010 Nov 11.