Suppr超能文献

HOXB4 同源盒蛋白促进功能性人胚胎干细胞衍生自然杀伤细胞的体外富集。

The HOXB4 homeoprotein promotes the ex vivo enrichment of functional human embryonic stem cell-derived NK cells.

机构信息

Inserm UMR 935, ESTeam Paris Sud, Stem Cell Core Facility Institut André Lwoff, University Paris Sud 11, Paul Brousse Hospital, Villejuif, France.

出版信息

PLoS One. 2012;7(6):e39514. doi: 10.1371/journal.pone.0039514. Epub 2012 Jun 27.

Abstract

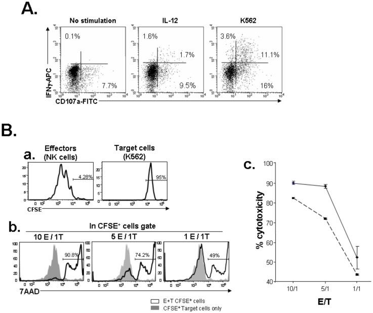
Human embryonic stem cells (hESCs) can be induced to differentiate into blood cells using either co-culture with stromal cells or following human embryoid bodies (hEBs) formation. It is now well established that the HOXB4 homeoprotein promotes the expansion of human adult hematopoietic stem cells (HSCs) but also myeloid and lymphoid progenitors. However, the role of HOXB4 in the development of hematopoietic cells from hESCs and particularly in the generation of hESC-derived NK-progenitor cells remains elusive. Based on the ability of HOXB4 to passively enter hematopoietic cells in a system that comprises a co-culture with the MS-5/SP-HOXB4 stromal cells, we provide evidence that HOXB4 delivery promotes the enrichment of hEB-derived precursors that could differentiate into fully mature and functional NK. These hEB-derived NK cells enriched by HOXB4 were characterized according to their CMH class I receptor expression, their cytotoxic arsenal, their expression of IFNγ and CD107a after stimulation and their lytic activity. Furthermore our study provides new insights into the gene expression profile of hEB-derived cells exposed to HOXB4 and shows the emergence of CD34(+)CD45RA(+) precursors from hEBs indicating the lymphoid specification of hESC-derived hematopoietic precursors. Altogether, our results outline the effects of HOXB4 in combination with stromal cells in the development of NK cells from hESCs and suggest the potential use of HOXB4 protein for NK-cell enrichment from pluripotent stem cells.

摘要

人胚胎干细胞(hESCs)可以通过与基质细胞共培养或形成人类胚状体(hEBs)来诱导分化为血细胞。现在已经证实,HOXB4 同源蛋白促进了人类成体造血干细胞(HSCs)的扩增,同时也促进了髓系和淋巴系祖细胞的扩增。然而,HOXB4 在 hESC 来源的造血细胞发育中的作用,特别是在产生 hESC 来源的 NK 祖细胞中的作用仍然难以捉摸。基于 HOXB4 能够在包含与 MS-5/SP-HOXB4 基质细胞共培养的系统中被动进入造血细胞的能力,我们提供了证据表明 HOXB4 传递促进了 hEB 来源的前体的富集,这些前体可以分化为完全成熟和功能正常的 NK 细胞。这些通过 HOXB4 富集的 hEB 来源的 NK 细胞根据其 CMH 类 I 受体表达、细胞毒性武器库、刺激后 IFNγ 和 CD107a 的表达及其裂解活性进行了表征。此外,我们的研究提供了关于暴露于 HOXB4 的 hEB 来源细胞的基因表达谱的新见解,并显示了 hEBs 中出现 CD34(+)CD45RA(+)前体,表明 hESC 来源的造血前体的淋巴样特化。总之,我们的结果概述了 HOXB4 与基质细胞联合在 hESC 来源 NK 细胞发育中的作用,并表明 HOXB4 蛋白在从多能干细胞中富集 NK 细胞方面具有潜在的应用价值。

https://cdn.ncbi.nlm.nih.gov/pmc/blobs/a6de/3384663/c24f131f237b/pone.0039514.g001.jpg

文献检索

告别复杂PubMed语法,用中文像聊天一样搜索,搜遍4000万医学文献。AI智能推荐,让科研检索更轻松。

立即免费搜索

文件翻译

保留排版,准确专业,支持PDF/Word/PPT等文件格式,支持 12+语言互译。

免费翻译文档

深度研究

AI帮你快速写综述,25分钟生成高质量综述,智能提取关键信息,辅助科研写作。

立即免费体验