• 文献检索
  • 文档翻译
  • 深度研究
  • 学术资讯
  • Suppr Zotero 插件Zotero 插件
  • 邀请有礼
  • 套餐&价格
  • 历史记录
应用&插件
Suppr Zotero 插件Zotero 插件浏览器插件Mac 客户端Windows 客户端微信小程序
定价
高级版会员购买积分包购买API积分包
服务
文献检索文档翻译深度研究API 文档MCP 服务
关于我们
关于 Suppr公司介绍联系我们用户协议隐私条款
关注我们

Suppr 超能文献

核心技术专利:CN118964589B侵权必究
粤ICP备2023148730 号-1Suppr @ 2026

文献检索

告别复杂PubMed语法,用中文像聊天一样搜索,搜遍4000万医学文献。AI智能推荐,让科研检索更轻松。

立即免费搜索

文件翻译

保留排版,准确专业,支持PDF/Word/PPT等文件格式,支持 12+语言互译。

免费翻译文档

深度研究

AI帮你快速写综述,25分钟生成高质量综述,智能提取关键信息,辅助科研写作。

立即免费体验

GLP-1 对肾小球内皮的保护作用及其在糖尿病中被 PKCβ 激活所抑制。

Protective effects of GLP-1 on glomerular endothelium and its inhibition by PKCβ activation in diabetes.

机构信息

Research Division, Joslin Diabetes Center, Harvard Medical School, Boston, MA, USA.

出版信息

Diabetes. 2012 Nov;61(11):2967-79. doi: 10.2337/db11-1824. Epub 2012 Jul 23.

DOI:10.2337/db11-1824
PMID:22826029
原文链接:https://pmc.ncbi.nlm.nih.gov/articles/PMC3478518/
Abstract

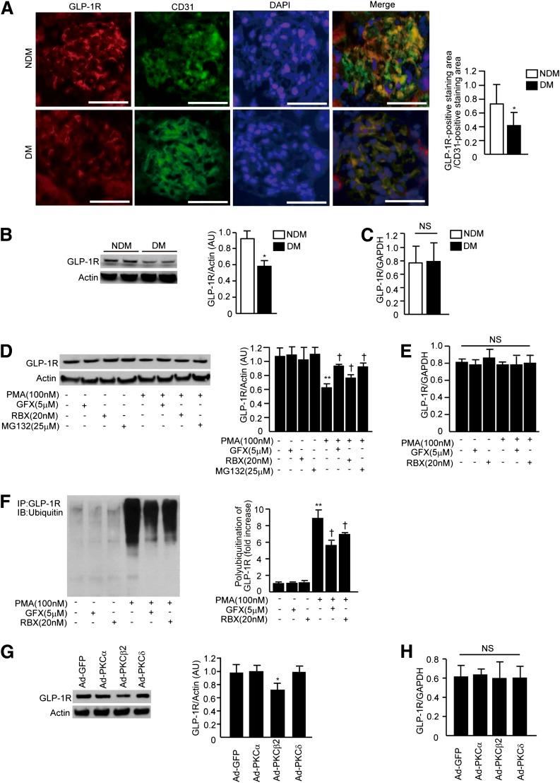
To characterize glucagon-like peptide (GLP)-1 signaling and its effect on renal endothelial dysfunction and glomerulopathy. We studied the expression and signaling of GLP-1 receptor (GLP-1R) on glomerular endothelial cells and the novel finding of protein kinase A-dependent phosphorylation of c-Raf at Ser259 and its inhibition of angiotensin II (Ang II) phospho-c-Raf(Ser338) and Erk1/2 phosphorylation. Mice overexpressing protein kinase C (PKC)β2 in endothelial cells (EC-PKCβ2Tg) were established. Ang II and GLP-1 actions in glomerular endothelial cells were analyzed with small interfering RNA of GLP-1R. PKCβ isoform activation induced by diabetes decreased GLP-1R expression and protective action on the renal endothelium by increasing its degradation via ubiquitination and enhancing phospho-c-Raf(Ser338) and Ang II activation of phospho-Erk1/2. EC-PKCβ2Tg mice exhibited decreased GLP-1R expression and increased phospho-c-Raf(Ser338), leading to enhanced effects of Ang II. Diabetic EC-PKCβ2Tg mice exhibited greater loss of endothelial GLP-1R expression and exendin-4-protective actions and exhibited more albuminuria and mesangial expansion than diabetic controls. These results showed that the renal protective effects of GLP-1 were mediated via the inhibition of Ang II actions on cRaf(Ser259) and diminished by diabetes because of PKCβ activation and the increased degradation of GLP-1R in the glomerular endothelial cells.

摘要

为了描述胰高血糖素样肽(GLP)-1 的信号通路及其对肾脏内皮功能障碍和肾小球病变的影响,我们研究了 GLP-1 受体(GLP-1R)在肾小球内皮细胞中的表达和信号通路,以及蛋白激酶 A(PKA)依赖性磷酸化 c-Raf 丝氨酸 259(Ser259)及其对血管紧张素 II(Ang II)磷酸化 c-Raf(Ser338)和 Erk1/2 磷酸化的抑制作用这一新颖发现。建立了过表达蛋白激酶 C(PKC)β2 的内皮细胞(EC-PKCβ2Tg)的小鼠模型。利用 GLP-1R 的小干扰 RNA 分析了 Ang II 和 GLP-1 在肾小球内皮细胞中的作用。糖尿病引起的 PKCβ 同工型激活通过促进其泛素化降解,降低 GLP-1R 的表达,减弱 GLP-1 对肾脏内皮的保护作用,同时增强磷酸化 c-Raf(Ser338)和 Ang II 对磷酸化 Erk1/2 的激活作用。EC-PKCβ2Tg 小鼠表现出 GLP-1R 表达减少和磷酸化 c-Raf(Ser338)增加,从而增强了 Ang II 的作用。与糖尿病对照相比,糖尿病 EC-PKCβ2Tg 小鼠表现出更大的内皮 GLP-1R 表达缺失和 exendin-4 保护作用,且出现更多的白蛋白尿和系膜扩张。这些结果表明,GLP-1 的肾脏保护作用是通过抑制 Ang II 对 cRaf(Ser259)的作用介导的,而糖尿病由于 PKCβ 的激活和肾小球内皮细胞中 GLP-1R 的降解增加,导致这种作用减弱。

https://cdn.ncbi.nlm.nih.gov/pmc/blobs/39e4/3478518/bfc5f5329a13/2967fig7.jpg
https://cdn.ncbi.nlm.nih.gov/pmc/blobs/39e4/3478518/bc3351d0d452/2967fig1.jpg
https://cdn.ncbi.nlm.nih.gov/pmc/blobs/39e4/3478518/7da606bf1271/2967fig2.jpg
https://cdn.ncbi.nlm.nih.gov/pmc/blobs/39e4/3478518/9394a8b92f18/2967fig3.jpg
https://cdn.ncbi.nlm.nih.gov/pmc/blobs/39e4/3478518/872fb1e0939f/2967fig4.jpg
https://cdn.ncbi.nlm.nih.gov/pmc/blobs/39e4/3478518/8a1116441c8e/2967fig5.jpg
https://cdn.ncbi.nlm.nih.gov/pmc/blobs/39e4/3478518/a578d4d54899/2967fig6.jpg
https://cdn.ncbi.nlm.nih.gov/pmc/blobs/39e4/3478518/bfc5f5329a13/2967fig7.jpg
https://cdn.ncbi.nlm.nih.gov/pmc/blobs/39e4/3478518/bc3351d0d452/2967fig1.jpg
https://cdn.ncbi.nlm.nih.gov/pmc/blobs/39e4/3478518/7da606bf1271/2967fig2.jpg
https://cdn.ncbi.nlm.nih.gov/pmc/blobs/39e4/3478518/9394a8b92f18/2967fig3.jpg
https://cdn.ncbi.nlm.nih.gov/pmc/blobs/39e4/3478518/872fb1e0939f/2967fig4.jpg
https://cdn.ncbi.nlm.nih.gov/pmc/blobs/39e4/3478518/8a1116441c8e/2967fig5.jpg
https://cdn.ncbi.nlm.nih.gov/pmc/blobs/39e4/3478518/a578d4d54899/2967fig6.jpg
https://cdn.ncbi.nlm.nih.gov/pmc/blobs/39e4/3478518/bfc5f5329a13/2967fig7.jpg

相似文献

1
Protective effects of GLP-1 on glomerular endothelium and its inhibition by PKCβ activation in diabetes.GLP-1 对肾小球内皮的保护作用及其在糖尿病中被 PKCβ 激活所抑制。
Diabetes. 2012 Nov;61(11):2967-79. doi: 10.2337/db11-1824. Epub 2012 Jul 23.
2
Exendin-4 Ameliorates Lipotoxicity-induced Glomerular Endothelial Cell Injury by Improving ABC Transporter A1-mediated Cholesterol Efflux in Diabetic apoE Knockout Mice.艾塞那肽-4通过改善糖尿病载脂蛋白E基因敲除小鼠中ATP结合盒转运体A1介导的胆固醇外流来减轻脂毒性诱导的肾小球内皮细胞损伤。
J Biol Chem. 2016 Dec 16;291(51):26487-26501. doi: 10.1074/jbc.M116.730564. Epub 2016 Oct 26.
3
Glucagon-like peptide-1 receptor agonist inhibits asymmetric dimethylarginine generation in the kidney of streptozotocin-induced diabetic rats by blocking advanced glycation end product-induced protein arginine methyltranferase-1 expression.胰高血糖素样肽-1 受体激动剂通过阻断晚期糖基化终产物诱导的蛋白精氨酸甲基转移酶-1 表达抑制链脲佐菌素诱导的糖尿病大鼠肾脏中不对称二甲基精氨酸的产生。
Am J Pathol. 2013 Jan;182(1):132-41. doi: 10.1016/j.ajpath.2012.09.016. Epub 2012 Nov 14.
4
Glucagon-like peptide-1 receptor agonist ameliorates renal injury through its anti-inflammatory action without lowering blood glucose level in a rat model of type 1 diabetes.胰高血糖素样肽-1 受体激动剂通过抗炎作用改善 1 型糖尿病大鼠的肾脏损伤,而不降低血糖水平。
Diabetologia. 2011 Apr;54(4):965-78. doi: 10.1007/s00125-010-2028-x. Epub 2011 Jan 21.
5
Protection of exendin-4 analogue in early experimental diabetic retinopathy.艾塞那肽-4类似物对早期实验性糖尿病视网膜病变的保护作用
Graefes Arch Clin Exp Ophthalmol. 2009 May;247(5):699-706. doi: 10.1007/s00417-008-1004-3. Epub 2008 Dec 16.
6
Natriuretic effect by exendin-4, but not the DPP-4 inhibitor alogliptin, is mediated via the GLP-1 receptor and preserved in obese type 2 diabetic mice.外源性胰高血糖素样肽-1 类似物 exendin-4 的利钠作用不是通过二肽基肽酶-4 抑制剂阿格列汀介导的,而是通过 GLP-1 受体介导的,并在肥胖 2 型糖尿病小鼠中得到保留。
Am J Physiol Renal Physiol. 2012 Oct;303(7):F963-71. doi: 10.1152/ajprenal.00259.2012. Epub 2012 Jul 25.
7
GLP-1 signals via ERK in peripheral nerve and prevents nerve dysfunction in diabetic mice.GLP-1 通过 ERK 在周围神经中发出信号,防止糖尿病小鼠的神经功能障碍。
Diabetes Obes Metab. 2011 Nov;13(11):990-1000. doi: 10.1111/j.1463-1326.2011.01431.x.
8
Effects of selenium and exendin-4 on glucagon-like peptide-1 receptor, IRS-1, and Raf-1 in the liver of diabetic rats.硒和胰高血糖素样肽-1 受体激动剂 exendin-4 对糖尿病大鼠肝脏中葡萄糖调节蛋白-1 受体、胰岛素受体底物-1 和 Raf-1 的影响。
Biochem Genet. 2012 Dec;50(11-12):922-35. doi: 10.1007/s10528-012-9532-2. Epub 2012 Sep 16.
9
Glucagon-like peptide-1 attenuates endothelial barrier injury in diabetes via cAMP/PKA mediated down-regulation of MLC phosphorylation.胰高血糖素样肽-1 通过 cAMP/PKA 介导的肌球蛋白轻链磷酸化下调减轻糖尿病内皮屏障损伤。
Biomed Pharmacother. 2019 May;113:108667. doi: 10.1016/j.biopha.2019.108667. Epub 2019 Mar 7.
10
Enhancing the GLP-1 receptor signaling pathway leads to proliferation and neuroprotection in human neuroblastoma cells.增强 GLP-1 受体信号通路可促进人神经母细胞瘤细胞的增殖和神经保护。
J Neurochem. 2010 Jun;113(6):1621-31. doi: 10.1111/j.1471-4159.2010.06731.x. Epub 2010 Apr 2.

引用本文的文献

1
Protein kinase C and endothelial dysfunction in select vascular diseases.蛋白激酶C与特定血管疾病中的内皮功能障碍
Front Cardiovasc Med. 2025 Aug 25;12:1618343. doi: 10.3389/fcvm.2025.1618343. eCollection 2025.
2
Impact of GLP-1 receptor agonist-based therapies on cardiovascular and renal outcomes in diabetic and non-diabetic patients with CKD.基于胰高血糖素样肽-1受体激动剂的疗法对患有慢性肾脏病的糖尿病和非糖尿病患者心血管及肾脏结局的影响。
Diabetol Metab Syndr. 2025 Jul 2;17(1):247. doi: 10.1186/s13098-025-01831-4.
3
Decoding diabetic kidney disease: a comprehensive review of interconnected pathways, molecular mediators, and therapeutic insights.

本文引用的文献

1
Pirfenidone for diabetic nephropathy.吡非尼酮治疗糖尿病肾病。
J Am Soc Nephrol. 2011 Jun;22(6):1144-51. doi: 10.1681/ASN.2010101049. Epub 2011 Apr 21.
2
Glucagon-like peptide-1 receptor agonist ameliorates renal injury through its anti-inflammatory action without lowering blood glucose level in a rat model of type 1 diabetes.胰高血糖素样肽-1 受体激动剂通过抗炎作用改善 1 型糖尿病大鼠的肾脏损伤,而不降低血糖水平。
Diabetologia. 2011 Apr;54(4):965-78. doi: 10.1007/s00125-010-2028-x. Epub 2011 Jan 21.
3
Glomerular-specific protein kinase C-β-induced insulin receptor substrate-1 dysfunction and insulin resistance in rat models of diabetes and obesity.
解读糖尿病肾病:对相互关联的信号通路、分子介质及治疗见解的全面综述
Diabetol Metab Syndr. 2025 Jun 4;17(1):192. doi: 10.1186/s13098-025-01726-4.
4
Changes in Uric Acid Levels and Effects on Renal Function After Switching From Febuxostat to Dotinurad in Patients With Chronic Kidney Disease: A Retrospective Study.慢性肾脏病患者从非布司他转换为度洛西汀后尿酸水平的变化及其对肾功能的影响:一项回顾性研究
Cureus. 2025 May 2;17(5):e83332. doi: 10.7759/cureus.83332. eCollection 2025 May.
5
Control of Mitochondrial Quality: A Promising Target for Diabetic Kidney Disease Treatment.线粒体质量控制:糖尿病肾病治疗的一个有前景的靶点。
Kidney Int Rep. 2024 Dec 31;10(4):994-1010. doi: 10.1016/j.ekir.2024.12.029. eCollection 2025 Apr.
6
Exploring factors predicting the effectiveness of oral semaglutide in Japanese individuals with type 2 diabetes switching from dipeptidyl peptidase 4 inhibitors: a pilot study.探索预测口服司美格鲁肽对从二肽基肽酶4抑制剂转换过来的日本2型糖尿病患者有效性的因素:一项试点研究。
Front Clin Diabetes Healthc. 2025 Mar 24;6:1520389. doi: 10.3389/fcdhc.2025.1520389. eCollection 2025.
7
Effects of oral antidiabetic agents on the renin-angiotensin-aldosterone system.口服抗糖尿病药物对肾素-血管紧张素-醛固酮系统的影响。
Eur J Clin Pharmacol. 2025 Jun;81(6):801-813. doi: 10.1007/s00228-025-03830-w. Epub 2025 Apr 1.
8
MiR-203 improved renal cell injury in diabetic nephropathy by targeting SOCS6/SOCS7 and inhibiting JAK/STAT pathway activation.微小RNA-203通过靶向细胞因子信号转导抑制因子6/细胞因子信号转导抑制因子7并抑制JAK/STAT信号通路激活来改善糖尿病肾病中的肾细胞损伤。
Sci Rep. 2025 Mar 28;15(1):10684. doi: 10.1038/s41598-025-95952-5.
9
Association of glucagon-like peptide-1 receptor agonists with cardiovascular and kidney outcomes in type 2 diabetic kidney transplant recipients.胰高血糖素样肽-1受体激动剂与2型糖尿病肾移植受者心血管及肾脏结局的关联
Cardiovasc Diabetol. 2025 Feb 21;24(1):87. doi: 10.1186/s12933-025-02649-0.
10
Non-linear relationship between urinary creatinine and diabetic kidney disease: implications for clinical practice.尿肌酐与糖尿病肾病之间的非线性关系:对临床实践的启示。
BMC Nephrol. 2025 Jan 24;26(1):40. doi: 10.1186/s12882-025-03971-1.
肾小球特异性蛋白激酶 C-β诱导的糖尿病和肥胖大鼠模型中胰岛素受体底物-1功能障碍和胰岛素抵抗。
Kidney Int. 2011 Apr;79(8):883-96. doi: 10.1038/ki.2010.526. Epub 2011 Jan 12.
4
Endothelial dysfunction as a potential contributor in diabetic nephropathy.内皮功能障碍在糖尿病肾病中的潜在作用。
Nat Rev Nephrol. 2011 Jan;7(1):36-44. doi: 10.1038/nrneph.2010.152. Epub 2010 Nov 2.
5
The role of endothelial cell injury in thrombotic microangiopathy.内皮细胞损伤在血栓性微血管病中的作用。
Am J Kidney Dis. 2010 Dec;56(6):1168-74. doi: 10.1053/j.ajkd.2010.06.006. Epub 2010 Sep 16.
6
Exendin-4 stimulates proliferation of human coronary artery endothelial cells through eNOS-, PKA- and PI3K/Akt-dependent pathways and requires GLP-1 receptor.Exendin-4 通过 eNOS、PKA 和 PI3K/Akt 依赖途径刺激人冠状动脉内皮细胞的增殖,并且需要 GLP-1 受体。
Mol Cell Endocrinol. 2010 Aug 30;325(1-2):26-35. doi: 10.1016/j.mce.2010.04.022. Epub 2010 May 7.
7
Exendin-4 has an anti-hypertensive effect in salt-sensitive mice model.艾塞那肽-4在盐敏感小鼠模型中具有抗高血压作用。
Biochem Biophys Res Commun. 2009 Feb 27;380(1):44-9. doi: 10.1016/j.bbrc.2009.01.003. Epub 2009 Jan 14.
8
The life and death of protein kinase C.蛋白激酶C的生与死
Curr Drug Targets. 2008 Aug;9(8):614-25. doi: 10.2174/138945008785132411.
9
Alteration of gene expression during progression of hypertension-induced cardiac dysfunction in rats.高血压诱导的大鼠心脏功能障碍进展过程中基因表达的改变。
Am J Physiol Heart Circ Physiol. 2008 Jul;295(1):H220-6. doi: 10.1152/ajpheart.00289.2008. Epub 2008 May 16.
10
Ubiquitination is involved in glucose-mediated downregulation of GIP receptors in islets.泛素化参与了葡萄糖介导的胰岛中GIP受体的下调过程。
Am J Physiol Endocrinol Metab. 2007 Aug;293(2):E538-47. doi: 10.1152/ajpendo.00070.2007. Epub 2007 May 15.