Department of Cancer Immunology and AIDS, Dana-Farber Cancer Institute, Boston, MA 02215, USA.
Immunity. 2012 Aug 24;37(2):276-89. doi: 10.1016/j.immuni.2012.05.022. Epub 2012 Aug 9.
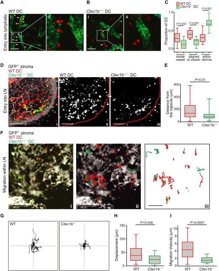
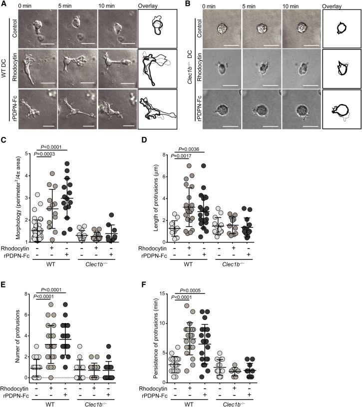
To initiate adaptive immunity, dendritic cells (DCs) move from parenchymal tissues to lymphoid organs by migrating along stromal scaffolds that display the glycoprotein podoplanin (PDPN). PDPN is expressed by lymphatic endothelial and fibroblastic reticular cells and promotes blood-lymph separation during development by activating the C-type lectin receptor, CLEC-2, on platelets. Here, we describe a role for CLEC-2 in the morphodynamic behavior and motility of DCs. CLEC-2 deficiency in DCs impaired their entry into lymphatics and trafficking to and within lymph nodes, thereby reducing T cell priming. CLEC-2 engagement of PDPN was necessary for DCs to spread and migrate along stromal surfaces and sufficient to induce membrane protrusions. CLEC-2 activation triggered cell spreading via downregulation of RhoA activity and myosin light-chain phosphorylation and triggered F-actin-rich protrusions via Vav signaling and Rac1 activation. Thus, activation of CLEC-2 by PDPN rearranges the actin cytoskeleton in DCs to promote efficient motility along stromal surfaces.
为了启动适应性免疫,树突状细胞 (DC) 通过沿着表达糖蛋白 podoplanin (PDPN) 的基质支架迁移,从实质组织移动到淋巴器官。PDPN 由淋巴管内皮细胞和成纤维细胞网状细胞表达,并通过激活血小板上的 C 型凝集素受体 CLEC-2,在发育过程中促进血液-淋巴分离。在这里,我们描述了 CLEC-2 在 DC 形态动力学行为和运动中的作用。DC 中 CLEC-2 的缺失会损害其进入淋巴管和向淋巴结内的运输,从而减少 T 细胞的启动。CLEC-2 与 PDPN 的结合对于 DC 沿基质表面扩散和迁移是必要的,足以诱导膜突起。CLEC-2 的激活通过下调 RhoA 活性和肌球蛋白轻链磷酸化来触发细胞铺展,并通过 Vav 信号和 Rac1 激活来触发富含 F-肌动蛋白的突起。因此,PDPN 激活 CLEC-2 会重新排列 DC 中的肌动蛋白细胞骨架,以促进沿基质表面的有效运动。