Suppr超能文献

可逆适应性可塑性:神经母细胞瘤细胞异质性和化疗耐药性的一种机制。

Reversible adaptive plasticity: a mechanism for neuroblastoma cell heterogeneity and chemo-resistance.

机构信息

The Joseph E. Robert Center for Surgical Care, Children's National Medical Center Washington, DC, USA.

出版信息

Front Oncol. 2012 Aug 2;2:82. doi: 10.3389/fonc.2012.00082. eCollection 2012.

Abstract

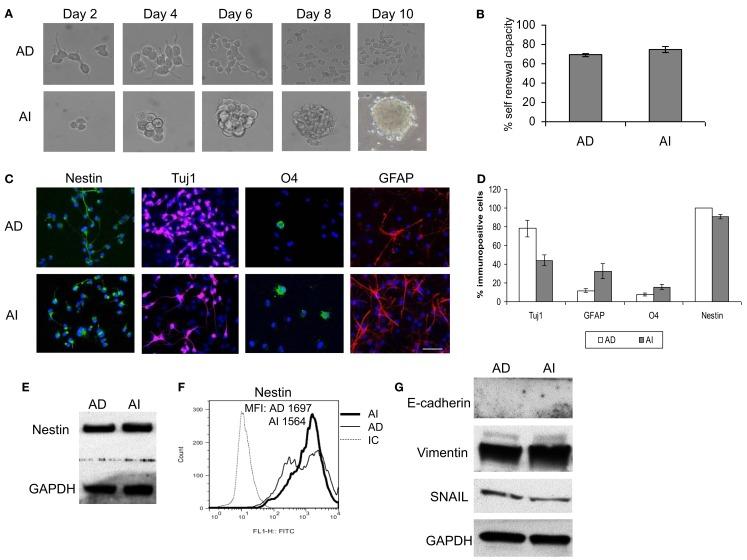
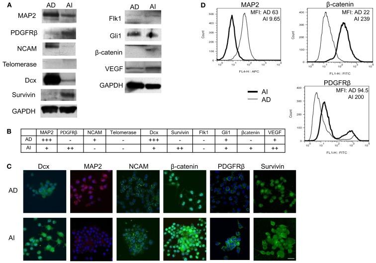
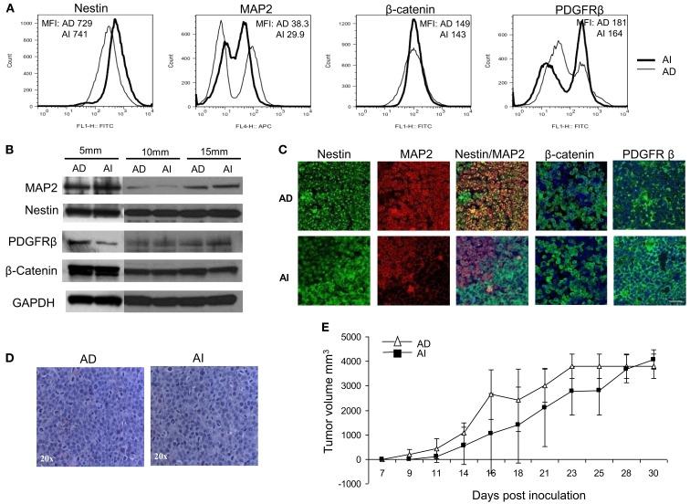
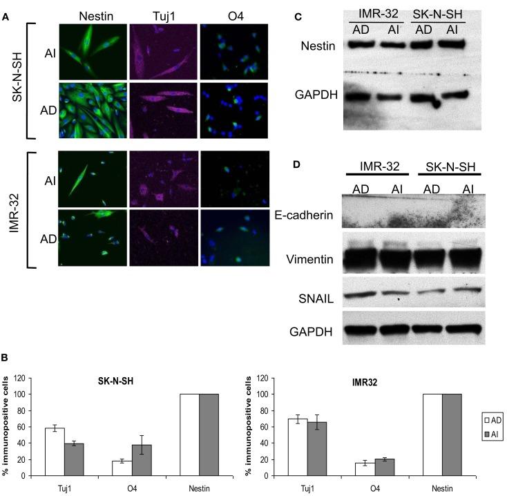
We describe a novel form of tumor cell plasticity characterized by reversible adaptive plasticity in murine and human neuroblastoma. Two cellular phenotypes were defined by their ability to exhibit adhered, anchorage dependent (AD) or sphere forming, anchorage independent (AI) growth. The tumor cells could transition back and forth between the two phenotypes and the transition was dependent on the culture conditions. Both cell phenotypes exhibited stem-like features such as expression of nestin, self-renewal capacity, and mesenchymal differentiation potential. The AI tumorspheres were found to be more resistant to chemotherapy and proliferated slower in vitro compared to the AD cells. Identification of specific molecular markers like MAP2, β-catenin, and PDGFRβ enabled us to characterize and observe both phenotypes in established mouse tumors. Irrespective of the phenotype originally implanted in mice, tumors grown in vivo show phenotypic heterogeneity in molecular marker signatures and are indistinguishable in growth or histologic appearance. Similar molecular marker heterogeneity was demonstrated in primary human tumor specimens. Chemotherapy or growth factor receptor inhibition slowed tumor growth in mice and promoted initial loss of AD or AI heterogeneity, respectively. Simultaneous targeting of both phenotypes led to further tumor growth delay with emergence of new unique phenotypes. Our results demonstrate that neuroblastoma cells are plastic, dynamic, and may optimize their ability to survive by changing their phenotype. Phenotypic switching appears to be an adaptive mechanism to unfavorable selection pressure and could explain the phenotypic and functional heterogeneity of neuroblastoma.

摘要

我们描述了一种新型的肿瘤细胞可塑性,其特征是在鼠和人神经母细胞瘤中表现出可逆的适应性可塑性。两种细胞表型通过其表现出贴壁、锚定依赖性(AD)或球体形成、锚定独立性(AI)生长的能力来定义。肿瘤细胞可以在两种表型之间来回转换,转换取决于培养条件。两种细胞表型均表现出干细胞样特征,如巢蛋白表达、自我更新能力和间充质分化潜能。发现 AI 肿瘤球体对化疗更具抵抗力,并且在体外增殖速度比 AD 细胞慢。鉴定特定的分子标志物,如 MAP2、β-catenin 和 PDGFRβ,使我们能够在已建立的小鼠肿瘤中对两种表型进行特征描述和观察。无论最初在小鼠中植入的是哪种表型,体内生长的肿瘤在分子标志物特征上都表现出异质性,并且在生长或组织学外观上无法区分。在原发性人肿瘤标本中也证明了类似的分子标志物异质性。化疗或生长因子受体抑制分别减缓了小鼠肿瘤的生长,并促进了 AD 或 AI 异质性的初始丧失。同时针对两种表型会导致进一步的肿瘤生长延迟,并出现新的独特表型。我们的结果表明,神经母细胞瘤细胞是具有可塑性、动态性的,并且可能通过改变其表型来优化其生存能力。表型转换似乎是一种适应不利选择压力的机制,并可以解释神经母细胞瘤的表型和功能异质性。

https://cdn.ncbi.nlm.nih.gov/pmc/blobs/95f4/3412992/36ccd84748ed/fonc-02-00082-g001.jpg

文献AI研究员

20分钟写一篇综述,助力文献阅读效率提升50倍。

立即体验

用中文搜PubMed

大模型驱动的PubMed中文搜索引擎

马上搜索

文档翻译

学术文献翻译模型,支持多种主流文档格式。

立即体验