Suppr超能文献

L166P 突变 DJ-1 通过将 Bax 从线粒体 Bcl-XL 上解离来促进细胞死亡。

L166P mutant DJ-1 promotes cell death by dissociating Bax from mitochondrial Bcl-XL.

机构信息

Department of Pharmacology, Laboratory of Molecular Neuropathology, Soochow University College of Pharmaceutical Sciences, Suzhou, Jiangsu 215123, People's Republic of China.

出版信息

Mol Neurodegener. 2012 Aug 14;7:40. doi: 10.1186/1750-1326-7-40.

Abstract

BACKGROUND

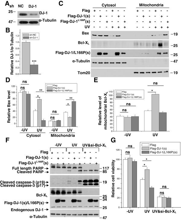
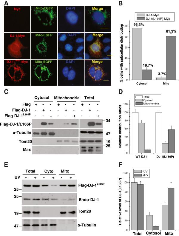
Mutations or deletions in DJ-1/PARK7 gene are causative for recessive forms of early onset Parkinson's disease (PD). Wild-type DJ-1 has cytoprotective roles against cell death through multiple pathways. The most commonly studied mutant DJ-1(L166P) shifts its subcellular distribution to mitochondria and renders cells more susceptible to cell death under stress stimuli. We previously reported that wild-type DJ-1 binds to Bcl-XL and stabilizes it against ultraviolet B (UVB) irradiation-induced rapid degradation. However, the mechanisms by which mitochondrial DJ-1(L166P) promotes cell death under death stimuli are largely unknown.

RESULTS

We show that DJ-1(L166P) is more prone to localize in mitochondria and it binds to Bcl-XL more strongly than wild-type DJ-1. In addition, UVB irradiation significantly promotes DJ-1(L166P) translocation to mitochondria and binding to Bcl-XL. DJ-1(L166P) but not wild-type DJ-1 dissociates Bax from Bcl-XL, thereby leading to Bax enrichment at outer mitochondrial membrane and promoting mitochondrial apoptosis pathway in response to UVB irradiation.

CONCLUSION

Our findings suggest that wild-type DJ-1 protects cells and DJ-1(L166P) impairs cells by differentially regulating mitochondrial Bax/Bcl-XL functions.

摘要

背景

DJ-1/PARK7 基因的突变或缺失是导致早发性帕金森病(PD)隐性形式的原因。野生型 DJ-1 通过多种途径发挥细胞保护作用,防止细胞死亡。最常研究的突变 DJ-1(L166P)将其亚细胞分布转移到线粒体,并使细胞在应激刺激下更容易发生细胞死亡。我们之前报道过,野生型 DJ-1 与 Bcl-XL 结合,并稳定其免受紫外线 B(UVB)照射诱导的快速降解。然而,线粒体 DJ-1(L166P)在死亡刺激下促进细胞死亡的机制在很大程度上尚不清楚。

结果

我们表明,DJ-1(L166P)更容易定位于线粒体,并且与野生型 DJ-1 相比,它与 Bcl-XL 的结合更强。此外,UVB 照射显著促进 DJ-1(L166P)向线粒体的易位和与 Bcl-XL 的结合。DJ-1(L166P)而不是野生型 DJ-1 将 Bax 从 Bcl-XL 解离,从而导致 Bax 在外侧线粒体膜上的富集,并在响应 UVB 照射时促进线粒体凋亡途径。

结论

我们的研究结果表明,野生型 DJ-1 通过差异调节线粒体 Bax/Bcl-XL 功能来保护细胞,而 DJ-1(L166P)则损害细胞。

https://cdn.ncbi.nlm.nih.gov/pmc/blobs/46aa/3479024/3a1e732806c9/1750-1326-7-40-1.jpg

文献检索

告别复杂PubMed语法,用中文像聊天一样搜索,搜遍4000万医学文献。AI智能推荐,让科研检索更轻松。

立即免费搜索

文件翻译

保留排版,准确专业,支持PDF/Word/PPT等文件格式,支持 12+语言互译。

免费翻译文档

深度研究

AI帮你快速写综述,25分钟生成高质量综述,智能提取关键信息,辅助科研写作。

立即免费体验