Suppr超能文献

计算机定向诱变鉴定 CD81/ Claudin-1 丙型肝炎病毒受体界面。

In silico directed mutagenesis identifies the CD81/claudin-1 hepatitis C virus receptor interface.

机构信息

School of Immunity and Infection, Institute of Biomedical Research, College of Medical and Dental Sciences, University of Birmingham, Birmingham B15 2TT, UK.

出版信息

Cell Microbiol. 2012 Dec;14(12):1892-903. doi: 10.1111/cmi.12008. Epub 2012 Sep 25.

Abstract

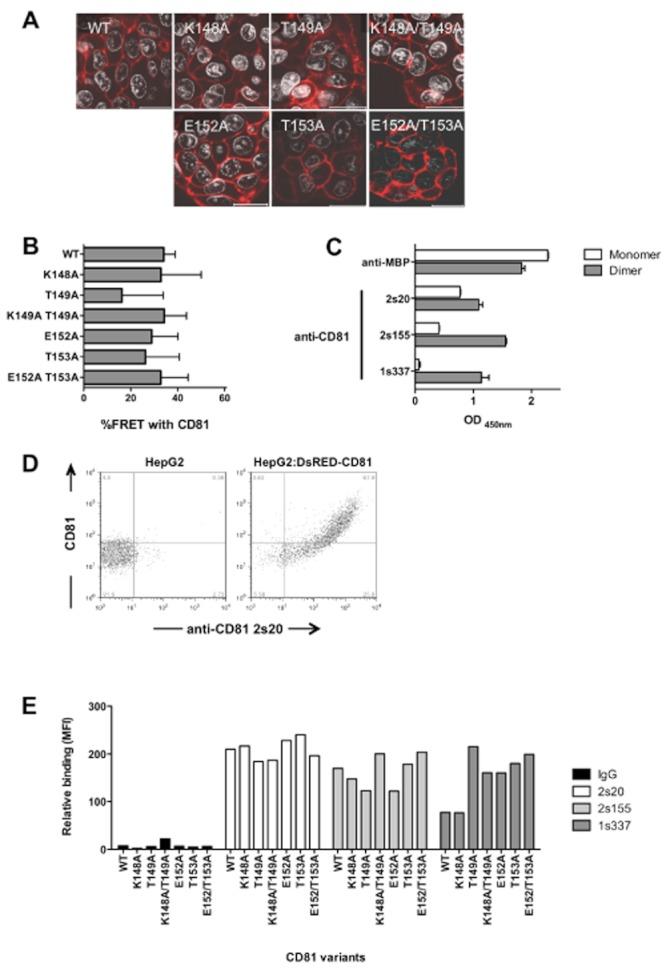
Hepatitis C virus (HCV) entry is dependent on host cell molecules tetraspanin CD81, scavenger receptor BI and tight junction proteins claudin-1 and occludin. We previously reported a role for CD81/claudin-1 receptor complexes in HCV entry; however, the molecular mechanism(s) driving association between the receptors is unknown. We explored the molecular interface between CD81 and claudin-1 using a combination of bioinformatic sequence-based modelling, site-directed mutagenesis and Fluorescent Resonance Energy Transfer (FRET) imaging methodologies. Structural modelling predicts the first extracellular loop of claudin-1 to have a flexible beta conformation and identifies a motif between amino acids 62-66 that interacts with CD81 residues T149, E152 and T153. FRET studies confirm a role for these CD81 residues in claudin-1 association and HCV infection. Importantly, mutation of these CD81 residues has minimal impact on protein conformation or HCV glycoprotein binding, highlighting a new functional domain of CD81 that is essential for virus entry.

摘要

丙型肝炎病毒(HCV)的进入依赖于宿主细胞分子四跨膜蛋白 CD81、清道夫受体 BI 和紧密连接蛋白 Claudin-1 和 Occludin。我们之前报道了 CD81/Claudin-1 受体复合物在 HCV 进入中的作用;然而,驱动受体之间关联的分子机制尚不清楚。我们使用生物信息学序列建模、定点突变和荧光共振能量转移(FRET)成像方法探索了 CD81 和 Claudin-1 之间的分子界面。结构建模预测 Claudin-1 的第一个细胞外环具有灵活的β构象,并确定了氨基酸 62-66 之间的一个基序,该基序与 CD81 残基 T149、E152 和 T153 相互作用。FRET 研究证实了这些 CD81 残基在 Claudin-1 结合和 HCV 感染中的作用。重要的是,这些 CD81 残基的突变对蛋白质构象或 HCV 糖蛋白结合几乎没有影响,突出了 CD81 的一个新的功能域,该功能域对于病毒进入是必不可少的。

https://cdn.ncbi.nlm.nih.gov/pmc/blobs/1ccf/3549482/36533e3a29d8/cmi0014-1892-f1.jpg

文献检索

告别复杂PubMed语法,用中文像聊天一样搜索,搜遍4000万医学文献。AI智能推荐,让科研检索更轻松。

立即免费搜索

文件翻译

保留排版,准确专业,支持PDF/Word/PPT等文件格式,支持 12+语言互译。

免费翻译文档

深度研究

AI帮你快速写综述,25分钟生成高质量综述,智能提取关键信息,辅助科研写作。

立即免费体验