• 文献检索
  • 文档翻译
  • 深度研究
  • 学术资讯
  • Suppr Zotero 插件Zotero 插件
  • 邀请有礼
  • 套餐&价格
  • 历史记录
应用&插件
Suppr Zotero 插件Zotero 插件浏览器插件Mac 客户端Windows 客户端微信小程序
定价
高级版会员购买积分包购买API积分包
服务
文献检索文档翻译深度研究API 文档MCP 服务
关于我们
关于 Suppr公司介绍联系我们用户协议隐私条款
关注我们

Suppr 超能文献

核心技术专利:CN118964589B侵权必究
粤ICP备2023148730 号-1Suppr @ 2026

文献检索

告别复杂PubMed语法,用中文像聊天一样搜索,搜遍4000万医学文献。AI智能推荐,让科研检索更轻松。

立即免费搜索

文件翻译

保留排版,准确专业,支持PDF/Word/PPT等文件格式,支持 12+语言互译。

免费翻译文档

深度研究

AI帮你快速写综述,25分钟生成高质量综述,智能提取关键信息,辅助科研写作。

立即免费体验

化疗后 T 细胞恢复是晚期胸部恶性肿瘤患者生存改善的标志。

Post-chemotherapy T-cell recovery is a marker of improved survival in patients with advanced thoracic malignancies.

机构信息

Tumour Immunology Group, School of Medicine and Pharmacology, University of Western Australia, Perth, Western Australia 6009, Australia.

出版信息

Br J Cancer. 2012 Sep 25;107(7):1107-15. doi: 10.1038/bjc.2012.362. Epub 2012 Aug 21.

DOI:10.1038/bjc.2012.362
PMID:22910319
原文链接:https://pmc.ncbi.nlm.nih.gov/articles/PMC3461157/
Abstract

BACKGROUND

There is increasing interest in combining chemotherapy with immunotherapy. However, the effects of chemotherapy on the human immune system are largely unknown.

METHODS

Longitudinal changes in peripheral T-cell subsets in 40 patients with malignant mesothelioma (MM) or advanced non-small cell lung cancer (NSCLC) receiving platinum-based chemotherapy were assessed by flow cytometry and evaluated for associations with clinical outcome.

RESULTS

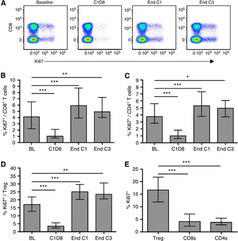
Proliferating T cells of all subsets were almost entirely depleted at day 8 following chemotherapy, but rapidly recovered above baseline levels. Regulatory T cells (Treg) were most profoundly depleted at this time point. A greater increase in CD8(+) T-cell proliferation following one treatment cycle was associated with improved overall survival in univariate (hazard ratio (HR)=0.40; P<0.05) and multivariate (HR=0.17; P<0.01) analyses. A greater increase in the ratio of CD8(+) T cell to Treg proliferation was also predictive of better prognosis.

CONCLUSION

Chemotherapy potentially provides a favourable environment for the development of anti-tumour immunity through transient Treg depletion and regeneration of the T-cell pool. Change in CD8(+) T-cell proliferation after one cycle of chemotherapy may represent a useful prognostic indicator in patients with MM and NSCLC.

摘要

背景

联合化疗和免疫疗法的兴趣日益增加。然而,化疗对人体免疫系统的影响在很大程度上是未知的。

方法

通过流式细胞术评估 40 例患有恶性间皮瘤(MM)或晚期非小细胞肺癌(NSCLC)的患者在接受铂类化疗后外周 T 细胞亚群的纵向变化,并评估其与临床结果的相关性。

结果

化疗后第 8 天,所有亚群的增殖性 T 细胞几乎完全耗尽,但迅速恢复到基线以上水平。此时 Treg 细胞被最严重地耗尽。一个治疗周期后 CD8(+) T 细胞增殖增加更多与单变量(风险比(HR)=0.40;P<0.05)和多变量(HR=0.17;P<0.01)分析中的总生存期改善相关。CD8(+) T 细胞与 Treg 增殖比率的增加也预示着更好的预后。

结论

化疗通过短暂的 Treg 耗竭和 T 细胞池的再生,为抗肿瘤免疫的发展提供了有利的环境。化疗一个周期后 CD8(+) T 细胞增殖的变化可能是 MM 和 NSCLC 患者的一个有用的预后指标。

https://cdn.ncbi.nlm.nih.gov/pmc/blobs/414b/3461157/748423593aff/bjc2012362f4.jpg
https://cdn.ncbi.nlm.nih.gov/pmc/blobs/414b/3461157/dc0977aeee2b/bjc2012362f1.jpg
https://cdn.ncbi.nlm.nih.gov/pmc/blobs/414b/3461157/a395783bd048/bjc2012362f2.jpg
https://cdn.ncbi.nlm.nih.gov/pmc/blobs/414b/3461157/c25915d9bb63/bjc2012362f3.jpg
https://cdn.ncbi.nlm.nih.gov/pmc/blobs/414b/3461157/748423593aff/bjc2012362f4.jpg
https://cdn.ncbi.nlm.nih.gov/pmc/blobs/414b/3461157/dc0977aeee2b/bjc2012362f1.jpg
https://cdn.ncbi.nlm.nih.gov/pmc/blobs/414b/3461157/a395783bd048/bjc2012362f2.jpg
https://cdn.ncbi.nlm.nih.gov/pmc/blobs/414b/3461157/c25915d9bb63/bjc2012362f3.jpg
https://cdn.ncbi.nlm.nih.gov/pmc/blobs/414b/3461157/748423593aff/bjc2012362f4.jpg

相似文献

1
Post-chemotherapy T-cell recovery is a marker of improved survival in patients with advanced thoracic malignancies.化疗后 T 细胞恢复是晚期胸部恶性肿瘤患者生存改善的标志。
Br J Cancer. 2012 Sep 25;107(7):1107-15. doi: 10.1038/bjc.2012.362. Epub 2012 Aug 21.
2
Peripheral CD8(+) T cell proliferation is prognostic for patients with advanced thoracic malignancies.外周血 CD8(+)T 细胞增殖与晚期胸部恶性肿瘤患者的预后相关。
Cancer Immunol Immunother. 2013 Mar;62(3):529-39. doi: 10.1007/s00262-012-1360-z. Epub 2012 Oct 16.
3
Immunomodulatory Effect of Lentinan on Aberrant T Subsets and Cytokines Profile in Non-small Cell Lung Cancer Patients.香菇多糖对非小细胞肺癌患者异常 T 亚群及细胞因子谱的免疫调节作用。
Pathol Oncol Res. 2020 Jan;26(1):499-505. doi: 10.1007/s12253-018-0545-y. Epub 2018 Nov 20.
4
Induction of Peripheral Effector CD8 T-cell Proliferation by Combination of Paclitaxel, Carboplatin, and Bevacizumab in Non-small Cell Lung Cancer Patients.紫杉醇、卡铂和贝伐珠单抗联合诱导非小细胞肺癌患者外周效应 CD8+T 细胞增殖。
Clin Cancer Res. 2019 Apr 1;25(7):2219-2227. doi: 10.1158/1078-0432.CCR-18-2243. Epub 2019 Jan 14.
5
Peripheral CD4 T cells correlate with response and survival in patients with advanced non-small cell lung cancer receiving chemo-immunotherapy.外周血 CD4+T 细胞与接受化疗免疫治疗的晚期非小细胞肺癌患者的疗效和生存相关。
Front Immunol. 2024 Apr 8;15:1364507. doi: 10.3389/fimmu.2024.1364507. eCollection 2024.
6
Exploitation of differential homeostatic proliferation of T-cell subsets following chemotherapy to enhance the efficacy of vaccine-mediated antitumor responses.利用化疗后 T 细胞亚群的不同稳态增殖来增强疫苗介导的抗肿瘤反应的疗效。
Cancer Immunol Immunother. 2011 Sep;60(9):1227-42. doi: 10.1007/s00262-011-1020-8. Epub 2011 May 5.
7
Predictive value of peripheral regulatory T cells in non-small cell lung cancer patients undergoing radiotherapy.外周调节性T细胞在接受放疗的非小细胞肺癌患者中的预测价值
Oncotarget. 2017 Jun 27;8(26):43427-43438. doi: 10.18632/oncotarget.15238.
8
The potential predictive value of circulating immune cell ratio and tumor marker in atezolizumab treated advanced non-small cell lung cancer patients.循环免疫细胞比值和肿瘤标志物在阿替利珠单抗治疗晚期非小细胞肺癌患者中的潜在预测价值。
Cancer Biomark. 2018;22(3):467-476. doi: 10.3233/CBM-171089.
9
[Effect of Pembrolizumab on T Lymphocyte Subsets in Patients with Advanced 
Non-small Cell Lung Cancer and Its Therapeutic Effect].帕博利珠单抗对晚期非小细胞肺癌患者T淋巴细胞亚群的影响及其治疗效果
Zhongguo Fei Ai Za Zhi. 2021 Mar 20;24(3):182-187. doi: 10.3779/j.issn.1009-3419.2021.103.03.
10
Response rates to single-agent chemotherapy after exposure to immune checkpoint inhibitors in advanced non-small cell lung cancer.免疫检查点抑制剂治疗后晚期非小细胞肺癌患者接受单药化疗的反应率。
Lung Cancer. 2017 Oct;112:90-95. doi: 10.1016/j.lungcan.2017.07.034. Epub 2017 Aug 3.

引用本文的文献

1
Artificial intelligence-enabled microfluidic cytometer using gravity-driven slug flow for rapid CD4 T cell quantification in whole blood.利用重力驱动的段塞流实现全血中CD4 T细胞快速定量的人工智能微流控细胞仪。
Microsyst Nanoeng. 2025 Feb 28;11(1):36. doi: 10.1038/s41378-025-00881-y.
2
Advancements in adoptive CAR immune cell immunotherapy synergistically combined with multimodal approaches for tumor treatment.过继性嵌合抗原受体(CAR)免疫细胞免疫疗法与多模式肿瘤治疗方法协同结合的进展。
Bioact Mater. 2024 Sep 10;42:379-403. doi: 10.1016/j.bioactmat.2024.08.046. eCollection 2024 Dec.
3
Altered tumor signature and T-cell profile after chemotherapy reveal new therapeutic opportunities in high-grade serous ovarian carcinoma.

本文引用的文献

1
Gemcitabine depletes regulatory T-cells in human and mice and enhances triggering of vaccine-specific cytotoxic T-cells.吉西他滨在人类和小鼠中耗尽调节性 T 细胞,并增强疫苗特异性细胞毒性 T 细胞的触发。
Int J Cancer. 2011 Aug 15;129(4):832-8. doi: 10.1002/ijc.25756. Epub 2011 Jan 7.
2
Immunomodulatory effects of cyclophosphamide and implementations for vaccine design.环磷酰胺的免疫调节作用及其在疫苗设计中的应用。
Semin Immunopathol. 2011 Jul;33(4):369-83. doi: 10.1007/s00281-011-0245-0. Epub 2011 May 25.
3
Dacarbazine treatment before peptide vaccination enlarges T-cell repertoire diversity of melan-a-specific, tumor-reactive CTL in melanoma patients.
化疗后肿瘤特征和 T 细胞图谱的改变揭示了高级别浆液性卵巢癌的新治疗机会。
Cancer Sci. 2024 Mar;115(3):989-1000. doi: 10.1111/cas.16074. Epub 2024 Jan 16.
4
Dosimetric Effect of Thymus and Thoracic Duct on Radiation-Induced Lymphopenia in Patients With Primary Lung Cancer Who Received Thoracic Radiation.胸腺和胸导管对接受胸部放疗的原发性肺癌患者辐射诱导淋巴细胞减少的剂量学影响
Adv Radiat Oncol. 2023 May 1;8(6):101260. doi: 10.1016/j.adro.2023.101260. eCollection 2023 Nov-Dec.
5
Early Increase in Circulating PD-1CD8 T Cells Predicts Favorable Survival in Patients with Advanced Gastric Cancer Receiving Chemotherapy.循环中PD-1⁺CD8⁺ T细胞早期增加预示接受化疗的晚期胃癌患者生存良好。
Cancers (Basel). 2023 Aug 3;15(15):3955. doi: 10.3390/cancers15153955.
6
The Key Clinical Questions of Neoadjuvant Chemoradiotherapy for Resectable Esophageal Cancer-A Review.可切除食管癌新辅助放化疗的关键临床问题——综述
Front Oncol. 2022 Jul 14;12:890688. doi: 10.3389/fonc.2022.890688. eCollection 2022.
7
Evaluating the tumor immune profile based on a three-gene prognostic risk model in HER2 positive breast cancer.基于三基因预后风险模型评估 HER2 阳性乳腺癌的肿瘤免疫特征。
Sci Rep. 2022 Jun 3;12(1):9311. doi: 10.1038/s41598-022-13499-1.
8
Association of lymphocyte subsets with efficacy and prognosis of immune checkpoint inhibitor therapy in advanced non-small cell lung carcinoma: a retrospective study.淋巴细胞亚群与晚期非小细胞肺癌免疫检查点抑制剂治疗疗效和预后的相关性:一项回顾性研究。
BMC Pulm Med. 2022 Apr 28;22(1):166. doi: 10.1186/s12890-022-01951-x.
9
Anti-PD-L1/TGF-βR fusion protein (SHR-1701) overcomes disrupted lymphocyte recovery-induced resistance to PD-1/PD-L1 inhibitors in lung cancer.抗 PD-L1/TGF-βR 融合蛋白(SHR-1701)克服了肺癌中淋巴细胞恢复紊乱引起的对 PD-1/PD-L1 抑制剂的耐药性。
Cancer Commun (Lond). 2022 Jan;42(1):17-36. doi: 10.1002/cac2.12244. Epub 2022 Jan 3.
10
Effects of Chemotherapy Agents on Circulating Leukocyte Populations: Potential Implications for the Success of CAR-T Cell Therapies.化疗药物对循环白细胞群体的影响:对CAR-T细胞疗法成功的潜在影响。
Cancers (Basel). 2021 May 6;13(9):2225. doi: 10.3390/cancers13092225.
达卡巴嗪治疗在前,肽疫苗接种在后,可增加黑色素瘤患者中黑色素瘤特异性、肿瘤反应性 CTL 的 T 细胞受体库多样性。
Cancer Res. 2010 Sep 15;70(18):7084-92. doi: 10.1158/0008-5472.CAN-10-1326. Epub 2010 Sep 7.
4
Chemotherapy delivered after viral immunogene therapy augments antitumor efficacy via multiple immune-mediated mechanisms.病毒免疫基因治疗后进行化疗通过多种免疫介导的机制增强抗肿瘤疗效。
Mol Ther. 2010 Nov;18(11):1947-59. doi: 10.1038/mt.2010.159. Epub 2010 Aug 3.
5
FOXP3+ regulatory T cells in the human immune system.FOXP3+ 调节性 T 细胞在人类免疫系统中的作用。
Nat Rev Immunol. 2010 Jul;10(7):490-500. doi: 10.1038/nri2785. Epub 2010 Jun 18.
6
Synergistic antitumor effects of regulatory T cell blockade combined with pemetrexed in murine malignant mesothelioma.调节性 T 细胞阻断联合培美曲塞在小鼠恶性间皮瘤中的协同抗肿瘤作用。
J Immunol. 2010 Jul 15;185(2):956-66. doi: 10.4049/jimmunol.0900437. Epub 2010 Jun 14.
7
Immunogenic tumor cell death for optimal anticancer therapy: the calreticulin exposure pathway.免疫原性肿瘤细胞死亡用于优化抗癌治疗:钙网蛋白暴露途径。
Clin Cancer Res. 2010 Jun 15;16(12):3100-4. doi: 10.1158/1078-0432.CCR-09-2891. Epub 2010 Apr 26.
8
A novel prognostic model for malignant mesothelioma incorporating quantitative FDG-PET imaging with clinical parameters.一种包含定量 FDG-PET 成像与临床参数的恶性间皮瘤新型预后模型。
Clin Cancer Res. 2010 Apr 15;16(8):2409-17. doi: 10.1158/1078-0432.CCR-09-2313. Epub 2010 Apr 6.
9
A prognostic index for progression-free survival in malignant mesothelioma with application to the design of phase II trials: a combined analysis of 10 EORTC trials.恶性间皮瘤无进展生存期的预后指数及其在II期试验设计中的应用:10项欧洲癌症研究与治疗组织(EORTC)试验的联合分析
Eur J Cancer. 2009 Sep;45(13):2304-11. doi: 10.1016/j.ejca.2009.04.028. Epub 2009 Jun 6.
10
Impact of surgery and chemotherapy on cellular immunity in pancreatic carcinoma patients in view of an integration of standard cancer treatment with immunotherapy.鉴于标准癌症治疗与免疫疗法的整合,手术和化疗对胰腺癌患者细胞免疫的影响
Int J Oncol. 2009 Jun;34(6):1701-15. doi: 10.3892/ijo_00000301.