• 文献检索
  • 文档翻译
  • 深度研究
  • 学术资讯
  • Suppr Zotero 插件Zotero 插件
  • 邀请有礼
  • 套餐&价格
  • 历史记录
应用&插件
Suppr Zotero 插件Zotero 插件浏览器插件Mac 客户端Windows 客户端微信小程序
定价
高级版会员购买积分包购买API积分包
服务
文献检索文档翻译深度研究API 文档MCP 服务
关于我们
关于 Suppr公司介绍联系我们用户协议隐私条款
关注我们

Suppr 超能文献

核心技术专利:CN118964589B侵权必究
粤ICP备2023148730 号-1Suppr @ 2026

文献检索

告别复杂PubMed语法,用中文像聊天一样搜索,搜遍4000万医学文献。AI智能推荐,让科研检索更轻松。

立即免费搜索

文件翻译

保留排版,准确专业,支持PDF/Word/PPT等文件格式,支持 12+语言互译。

免费翻译文档

深度研究

AI帮你快速写综述,25分钟生成高质量综述,智能提取关键信息,辅助科研写作。

立即免费体验

具有高稳定性和亲和力的针对 EGFR 和 HER2 的七聚体靶向配体。

Heptameric targeting ligands against EGFR and HER2 with high stability and avidity.

机构信息

Division of Chemical Biology and Medicinal Chemistry, UNC Eshelman School of Pharmacy, University of North Carolina, Chapel Hill, North Carolina, United States of America.

出版信息

PLoS One. 2012;7(8):e43077. doi: 10.1371/journal.pone.0043077. Epub 2012 Aug 9.

DOI:10.1371/journal.pone.0043077
PMID:22912791
原文链接:https://pmc.ncbi.nlm.nih.gov/articles/PMC3415411/
Abstract

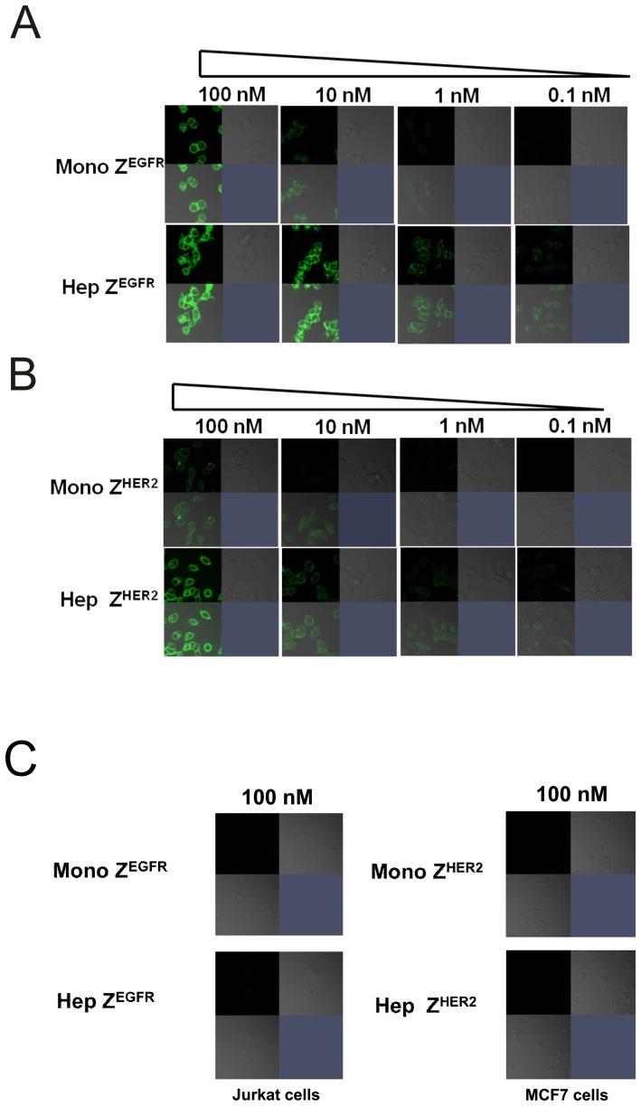
Multivalency of targeting ligands provides significantly increased binding strength towards their molecular targets. Here, we report the development of a novel heptameric targeting system, with general applications, constructed by fusing a target-binding domain with the heptamerization domain of the Archaeal RNA binding protein Sm1 through a flexible hinge peptide. The previously reported affibody molecules against EGFR and HER2, Z(EGFR) and Z(HER2), were used as target binding moieties. The fusion molecules were highly expressed in E. coli as soluble proteins and efficiently self-assembled into multimeric targeting ligands with the heptamer as the predominant form. We demonstrated that the heptameric molecules were resistant to protease-mediated digestion or heat- and SDS-induced denaturation. Surface plasmon resonance (SPR) analysis showed that both heptameric Z(EGFR) and Z(HER2) ligands have a significantly enhanced binding strength to their target receptors with a nearly 100 to 1000 fold increase relative to the monomeric ligands. Cellular binding assays showed that heptameric ligands maintained their target-binding specificities similar to the monomeric forms towards their respective receptor. The non-toxic property of each heptameric ligand was demonstrated by the cell proliferation assay. In general,, the heptamerization strategy we describe here could be applied to the facile and efficient engineering of other protein domain- or short peptide-based affinity molecules to acquire significantly improved target-binding strengths with potential applications in the targeted delivery of various imaging or therapeutic agents..

摘要

多价靶向配体可显著提高其对分子靶标的结合强度。在这里,我们报告了一种新型七聚体靶向系统的开发,该系统具有通用性,通过柔性铰链肽将靶结合结构域与古菌 RNA 结合蛋白 Sm1 的七聚体结构域融合构建而成。之前报道的针对 EGFR 和 HER2 的亲和体分子 Z(EGFR)和 Z(HER2)被用作靶结合部分。融合分子在大肠杆菌中作为可溶性蛋白高效表达,并能自组装成多聚体靶向配体,以七聚体为主要形式。我们证明了七聚体分子能够抵抗蛋白酶介导的消化或热和 SDS 诱导的变性。表面等离子体共振(SPR)分析表明,与单体配体相比,七聚体 Z(EGFR)和 Z(HER2)配体对其靶受体的结合强度显著增强,增强了近 100 至 1000 倍。细胞结合实验表明,七聚体配体保持了其对各自受体的靶结合特异性,与单体形式相似。细胞增殖实验证明了每种七聚体配体的非毒性。总的来说,我们在这里描述的七聚化策略可以应用于其他蛋白质结构域或短肽基亲和体分子的简便高效工程化,以获得显著提高的靶结合强度,具有在各种成像或治疗剂的靶向递送上的潜在应用。

https://cdn.ncbi.nlm.nih.gov/pmc/blobs/0564/3415411/b81793539869/pone.0043077.g011.jpg
https://cdn.ncbi.nlm.nih.gov/pmc/blobs/0564/3415411/9046f4cca2ed/pone.0043077.g001.jpg
https://cdn.ncbi.nlm.nih.gov/pmc/blobs/0564/3415411/ba7b31a43b8c/pone.0043077.g002.jpg
https://cdn.ncbi.nlm.nih.gov/pmc/blobs/0564/3415411/f1bc806feac7/pone.0043077.g003.jpg
https://cdn.ncbi.nlm.nih.gov/pmc/blobs/0564/3415411/86e786c54caa/pone.0043077.g004.jpg
https://cdn.ncbi.nlm.nih.gov/pmc/blobs/0564/3415411/94a886cfba56/pone.0043077.g005.jpg
https://cdn.ncbi.nlm.nih.gov/pmc/blobs/0564/3415411/64e67a4ba8f1/pone.0043077.g006.jpg
https://cdn.ncbi.nlm.nih.gov/pmc/blobs/0564/3415411/35936213971a/pone.0043077.g007.jpg
https://cdn.ncbi.nlm.nih.gov/pmc/blobs/0564/3415411/f182f773ac18/pone.0043077.g008.jpg
https://cdn.ncbi.nlm.nih.gov/pmc/blobs/0564/3415411/077d4a4a3a08/pone.0043077.g009.jpg
https://cdn.ncbi.nlm.nih.gov/pmc/blobs/0564/3415411/1006792c8a0a/pone.0043077.g010.jpg
https://cdn.ncbi.nlm.nih.gov/pmc/blobs/0564/3415411/b81793539869/pone.0043077.g011.jpg
https://cdn.ncbi.nlm.nih.gov/pmc/blobs/0564/3415411/9046f4cca2ed/pone.0043077.g001.jpg
https://cdn.ncbi.nlm.nih.gov/pmc/blobs/0564/3415411/ba7b31a43b8c/pone.0043077.g002.jpg
https://cdn.ncbi.nlm.nih.gov/pmc/blobs/0564/3415411/f1bc806feac7/pone.0043077.g003.jpg
https://cdn.ncbi.nlm.nih.gov/pmc/blobs/0564/3415411/86e786c54caa/pone.0043077.g004.jpg
https://cdn.ncbi.nlm.nih.gov/pmc/blobs/0564/3415411/94a886cfba56/pone.0043077.g005.jpg
https://cdn.ncbi.nlm.nih.gov/pmc/blobs/0564/3415411/64e67a4ba8f1/pone.0043077.g006.jpg
https://cdn.ncbi.nlm.nih.gov/pmc/blobs/0564/3415411/35936213971a/pone.0043077.g007.jpg
https://cdn.ncbi.nlm.nih.gov/pmc/blobs/0564/3415411/f182f773ac18/pone.0043077.g008.jpg
https://cdn.ncbi.nlm.nih.gov/pmc/blobs/0564/3415411/077d4a4a3a08/pone.0043077.g009.jpg
https://cdn.ncbi.nlm.nih.gov/pmc/blobs/0564/3415411/1006792c8a0a/pone.0043077.g010.jpg
https://cdn.ncbi.nlm.nih.gov/pmc/blobs/0564/3415411/b81793539869/pone.0043077.g011.jpg

相似文献

1
Heptameric targeting ligands against EGFR and HER2 with high stability and avidity.具有高稳定性和亲和力的针对 EGFR 和 HER2 的七聚体靶向配体。
PLoS One. 2012;7(8):e43077. doi: 10.1371/journal.pone.0043077. Epub 2012 Aug 9.
2
Affinity recovery of eight HER2-binding affibody variants using an anti-idiotypic affibody molecule as capture ligand.使用抗独特型亲合素分子作为捕获配体对八种HER2结合亲合素变体进行亲合回收。
Protein Expr Purif. 2011 Mar;76(1):127-35. doi: 10.1016/j.pep.2010.10.008. Epub 2010 Oct 26.
3
Tribody: robust self-assembled trimeric targeting ligands with high stability and significantly improved target-binding strength.三体:具有高稳定性和显著提高的靶标结合强度的稳健自组装三聚体靶向配体。
Biochemistry. 2013 Oct 15;52(41):7283-94. doi: 10.1021/bi400716w. Epub 2013 Oct 3.
4
In vitro and in vivo assessment of targeting lipid-based nanoparticles to the epidermal growth factor-receptor (EGFR) using a novel Heptameric ZEGFR domain.新型七肽 ZEGFR 结构域对表皮生长因子受体(EGFR)靶向脂质体纳米粒的体内外评价
J Control Release. 2012 Feb 28;158(1):63-71. doi: 10.1016/j.jconrel.2011.10.013. Epub 2011 Oct 20.
5
Engineering and characterization of a bispecific HER2 x EGFR-binding affibody molecule.工程化与双特异性 HER2 x EGFR 结合亲和体分子的表征。
Biotechnol Appl Biochem. 2009 Aug 21;54(2):121-31. doi: 10.1042/BA20090096.
6
Granting specificity for breast cancer cells using a hepatitis B core particle with a HER2-targeted affibody molecule.利用携带 HER2 靶向亲和体分子的乙型肝炎核心颗粒为乳腺癌细胞赋予特异性。
J Biochem. 2013 Mar;153(3):251-6. doi: 10.1093/jb/mvs140. Epub 2012 Dec 11.
7
ZD1839, a specific epidermal growth factor receptor (EGFR) tyrosine kinase inhibitor, induces the formation of inactive EGFR/HER2 and EGFR/HER3 heterodimers and prevents heregulin signaling in HER2-overexpressing breast cancer cells.ZD1839是一种特异性表皮生长因子受体(EGFR)酪氨酸激酶抑制剂,可诱导无活性的EGFR/HER2和EGFR/HER3异二聚体形成,并阻止HER2过表达乳腺癌细胞中的这里调节蛋白信号传导。
Clin Cancer Res. 2003 Apr;9(4):1274-83.
8
Influence of DOTA chelator position on biodistribution and targeting properties of (111)In-labeled synthetic anti-HER2 affibody molecules.DOTA 螯合剂位置对 (111)In 标记的合成抗 HER2 亲和体分子的生物分布和靶向特性的影响。
Bioconjug Chem. 2012 Aug 15;23(8):1661-70. doi: 10.1021/bc3002369. Epub 2012 Jul 17.
9
Rational optimization of a bispecific ligand trap targeting EGF receptor family ligands.靶向表皮生长因子受体(EGF)家族配体的双特异性配体陷阱的合理优化
Mol Med. 2009 Jan-Feb;15(1-2):11-20. doi: 10.2119/molmed.2008.00103. Epub 2008 Nov 17.
10
Affinity-based entrapment of the HER2 receptor in the endoplasmic reticulum using an affibody molecule.使用亲和体分子基于亲和力将HER2受体捕获在内质网中。
J Immunol Methods. 2008 Sep 30;338(1-2):1-6. doi: 10.1016/j.jim.2008.06.005. Epub 2008 Jul 29.

引用本文的文献

1
Intracellular Degradation of SARS-CoV-2 N-Protein Caused by Modular Nanotransporters Containing Anti-N-Protein Monobody and a Sequence That Recruits the Keap1 E3 Ligase.由包含抗N蛋白单克隆抗体和招募Keap1 E3连接酶序列的模块化纳米转运体引起的严重急性呼吸综合征冠状病毒2(SARS-CoV-2)N蛋白的细胞内降解
Pharmaceutics. 2023 Dec 19;16(1):4. doi: 10.3390/pharmaceutics16010004.
2
Modular Nanotransporters Delivering Biologically Active Molecules to the Surface of Mitochondria.模块化纳米转运体将生物活性分子递送至线粒体表面
Pharmaceutics. 2023 Nov 27;15(12):2687. doi: 10.3390/pharmaceutics15122687.
3
Anti-SARS-CoV-1 and -2 nanobody engineering towards avidity-inspired therapeutics.

本文引用的文献

1
Targeting human epidermal growth factor receptor 2 by a cell-penetrating peptide-affibody bioconjugate.靶向人表皮生长因子受体 2 的细胞穿透肽-亲和素生物偶联物。
Biomaterials. 2012 Mar;33(8):2570-82. doi: 10.1016/j.biomaterials.2011.12.003. Epub 2011 Dec 20.
2
In vitro and in vivo assessment of targeting lipid-based nanoparticles to the epidermal growth factor-receptor (EGFR) using a novel Heptameric ZEGFR domain.新型七肽 ZEGFR 结构域对表皮生长因子受体(EGFR)靶向脂质体纳米粒的体内外评价
J Control Release. 2012 Feb 28;158(1):63-71. doi: 10.1016/j.jconrel.2011.10.013. Epub 2011 Oct 20.
3
Gefitinib induces epidermal growth factor receptor dimers which alters the interaction characteristics with ¹²⁵I-EGF.
针对亲和力启发疗法的抗严重急性呼吸综合征冠状病毒1和2纳米抗体工程。
Nano Today. 2022 Feb;42:101350. doi: 10.1016/j.nantod.2021.101350. Epub 2021 Nov 23.
4
Targeted Delivery of In Into the Nuclei of EGFR Overexpressing Cells Modular Nanotransporters With Anti-EGFR Affibody.通过具有抗表皮生长因子受体(EGFR)亲和体的模块化纳米转运体将铟靶向递送至EGFR过表达细胞的细胞核。
Front Pharmacol. 2020 Mar 4;11:176. doi: 10.3389/fphar.2020.00176. eCollection 2020.
5
PDGFRβ-specific affibody-directed delivery of a photosensitizer, IR700, is efficient for vascular-targeted photodynamic therapy of colorectal cancer.血小板衍生生长因子受体β特异性亲和体导向递送光敏剂IR700,对结直肠癌的血管靶向光动力治疗有效。
Drug Deliv. 2017 Nov;24(1):1818-1830. doi: 10.1080/10717544.2017.1407011.
6
Targeted PRINT Hydrogels: The Role of Nanoparticle Size and Ligand Density on Cell Association, Biodistribution, and Tumor Accumulation.靶向PRINT水凝胶:纳米颗粒大小和配体密度对细胞结合、生物分布及肿瘤蓄积的作用
Nano Lett. 2015 Oct 14;15(10):6371-8. doi: 10.1021/acs.nanolett.5b01362. Epub 2015 Sep 30.
7
Tetraspecific ligand for tumor-targeted delivery of nanomaterials.用于纳米材料肿瘤靶向递送的四特异性配体。
Biomaterials. 2014 Jul;35(23):6026-36. doi: 10.1016/j.biomaterials.2014.04.015. Epub 2014 Apr 28.
8
Tribody: robust self-assembled trimeric targeting ligands with high stability and significantly improved target-binding strength.三体:具有高稳定性和显著提高的靶标结合强度的稳健自组装三聚体靶向配体。
Biochemistry. 2013 Oct 15;52(41):7283-94. doi: 10.1021/bi400716w. Epub 2013 Oct 3.
吉非替尼诱导表皮生长因子受体二聚体,改变其与 ¹²⁵I-EGF 的相互作用特征。
PLoS One. 2011;6(9):e24739. doi: 10.1371/journal.pone.0024739. Epub 2011 Sep 12.
4
Effects of an EGFR-binding affibody molecule on intracellular signaling pathways.表皮生长因子受体结合亲和体分子对细胞内信号通路的影响。
Int J Oncol. 2010 Apr;36(4):967-72. doi: 10.3892/ijo_00000576.
5
Quantification of internalization of EGFR-binding Affibody molecules: Methodological aspects.EGFR 结合亲和体分子内化的定量:方法学方面。
Int J Oncol. 2010 Apr;36(4):757-63. doi: 10.3892/ijo_00000551.
6
HER2- and EGFR-specific affiprobes: novel recombinant optical probes for cell imaging.HER2 和 EGFR 特异性亲和探针:用于细胞成像的新型重组光学探针。
Chembiochem. 2010 Feb 15;11(3):345-50. doi: 10.1002/cbic.200900532.
7
Sorting of EGF and transferrin at the plasma membrane and by cargo-specific signaling to EEA1-enriched endosomes.表皮生长因子(EGF)和转铁蛋白在质膜处的分选以及通过特定货物信号传导至富含早期内体抗原1(EEA1)的内体。
J Cell Sci. 2008 Oct 15;121(Pt 20):3445-58. doi: 10.1242/jcs.031484. Epub 2008 Sep 30.
8
Multivalency: the hallmark of antibodies used for optimization of tumor targeting by design.多价性:通过设计优化肿瘤靶向的抗体的标志。
Bioessays. 2008 Sep;30(9):904-18. doi: 10.1002/bies.20805.
9
Directed evolution to low nanomolar affinity of a tumor-targeting epidermal growth factor receptor-binding affibody molecule.将一种肿瘤靶向性表皮生长因子受体结合亲和体分子定向进化至低纳摩尔亲和力。
J Mol Biol. 2008 Mar 7;376(5):1388-402. doi: 10.1016/j.jmb.2007.12.060. Epub 2008 Jan 4.
10
Fibronectin type III domain based monobody with high avidity.基于III型纤连蛋白结构域的高亲和力单域抗体。
Biochemistry. 2007 Nov 6;46(44):12656-64. doi: 10.1021/bi701215e. Epub 2007 Oct 12.