Suppr超能文献

瞬时受体电位通道 TRPV1、TRPA1 和 TRPM8 在支配硬脑膜的小鼠三叉神经初级传入神经元中的表达。

Expression of the transient receptor potential channels TRPV1, TRPA1 and TRPM8 in mouse trigeminal primary afferent neurons innervating the dura.

机构信息

Washington University Pain Center and Department of Anesthesiology, Washington University School of Medicine, St. Louis, MO 63110, USA.

出版信息

Mol Pain. 2012 Sep 12;8:66. doi: 10.1186/1744-8069-8-66.

Abstract

BACKGROUND

Migraine and other headache disorders affect a large percentage of the population and cause debilitating pain. Activation and sensitization of the trigeminal primary afferent neurons innervating the dura and cerebral vessels is a crucial step in the "headache circuit". Many dural afferent neurons respond to algesic and inflammatory agents. Given the clear role of the transient receptor potential (TRP) family of channels in both sensing chemical stimulants and mediating inflammatory pain, we investigated the expression of TRP channels in dural afferent neurons.

METHODS

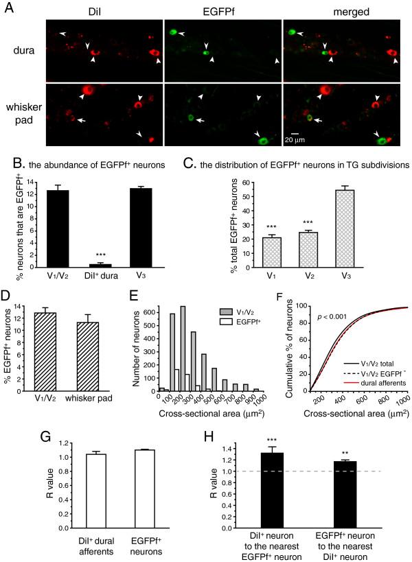
We used two fluorescent tracers to retrogradely label dural afferent neurons in adult mice and quantified the abundance of peptidergic and non-peptidergic neuron populations using calcitonin gene-related peptide immunoreactivity (CGRP-ir) and isolectin B4 (IB4) binding as markers, respectively. Using immunohistochemistry, we compared the expression of TRPV1 and TRPA1 channels in dural afferent neurons with the expression in total trigeminal ganglion (TG) neurons. To examine the distribution of TRPM8 channels, we labeled dural afferent neurons in mice expressing farnesylated enhanced green fluorescent protein (EGFPf) from a TRPM8 locus. We used nearest-neighbor measurement to predict the spatial association between dural afferent neurons and neurons expressing TRPA1 or TRPM8 channels in the TG.

RESULTS AND CONCLUSIONS

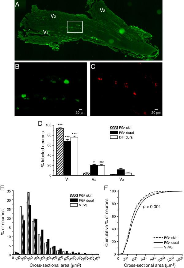
We report that the size of dural afferent neurons is significantly larger than that of total TG neurons and facial skin afferents. Approximately 40% of dural afferent neurons exhibit IB4 binding. Surprisingly, the percentage of dural afferent neurons containing CGRP-ir is significantly lower than those of total TG neurons and facial skin afferents. Both TRPV1 and TRPA1 channels are expressed in dural afferent neurons. Furthermore, nearest-neighbor measurement indicates that TRPA1-expressing neurons are clustered around a subset of dural afferent neurons. Interestingly, TRPM8-expressing neurons are virtually absent in the dural afferent population, nor do these neurons cluster around dural afferent neurons. Taken together, our results suggest that TRPV1 and TRPA1 but not TRPM8 channels likely contribute to the excitation of dural afferent neurons and the subsequent activation of the headache circuit. These results provide an anatomical basis for understanding further the functional significance of TRP channels in headache pathophysiology.

摘要

背景

偏头痛和其他头痛障碍影响很大一部分人群,并导致使人虚弱的疼痛。支配硬脑膜和脑血管的三叉神经初级传入神经元的激活和敏化是“头痛回路”中的关键步骤。许多硬脑膜传入神经元对致痛和炎症物质有反应。鉴于瞬时受体电位 (TRP) 通道家族在感知化学刺激和介导炎症性疼痛方面的明显作用,我们研究了 TRP 通道在硬脑膜传入神经元中的表达。

方法

我们使用两种荧光示踪剂逆行标记成年小鼠的硬脑膜传入神经元,并使用降钙素基因相关肽免疫反应性 (CGRP-ir) 和同工凝集素 B4 (IB4) 结合分别作为标记物来量化肽能和非肽能神经元群体的丰度。使用免疫组织化学,我们比较了 TRPV1 和 TRPA1 通道在硬脑膜传入神经元中的表达与三叉神经节 (TG) 神经元中的表达。为了研究 TRPM8 通道的分布,我们在表达来自 TRPM8 基因座的法呢基化增强型绿色荧光蛋白 (EGFPf) 的小鼠中标记硬脑膜传入神经元。我们使用最近邻测量来预测 TG 中硬脑膜传入神经元与表达 TRPA1 或 TRPM8 通道的神经元之间的空间关联。

结果和结论

我们报告说,硬脑膜传入神经元的大小明显大于 TG 神经元和面部皮肤传入神经元的大小。大约 40%的硬脑膜传入神经元具有 IB4 结合。令人惊讶的是,硬脑膜传入神经元中含有 CGRP-ir 的百分比明显低于 TG 神经元和面部皮肤传入神经元。TRPV1 和 TRPA1 通道均在硬脑膜传入神经元中表达。此外,最近邻测量表明,TRPA1 表达神经元聚集在硬脑膜传入神经元的一部分周围。有趣的是,TRPM8 表达神经元在硬脑膜传入神经元群体中几乎不存在,也没有这些神经元聚集在硬脑膜传入神经元周围。总之,我们的结果表明,TRPV1 和 TRPA1 而不是 TRPM8 通道可能有助于硬脑膜传入神经元的兴奋和随后的头痛回路的激活。这些结果为进一步了解 TRP 通道在头痛病理生理学中的功能意义提供了解剖学基础。

https://cdn.ncbi.nlm.nih.gov/pmc/blobs/241b/3489865/9a9713a57eda/1744-8069-8-66-1.jpg

文献AI研究员

20分钟写一篇综述,助力文献阅读效率提升50倍。

立即体验

用中文搜PubMed

大模型驱动的PubMed中文搜索引擎

马上搜索

文档翻译

学术文献翻译模型,支持多种主流文档格式。

立即体验