• 文献检索
  • 文档翻译
  • 深度研究
  • 学术资讯
  • Suppr Zotero 插件Zotero 插件
  • 邀请有礼
  • 套餐&价格
  • 历史记录
应用&插件
Suppr Zotero 插件Zotero 插件浏览器插件Mac 客户端Windows 客户端微信小程序
定价
高级版会员购买积分包购买API积分包
服务
文献检索文档翻译深度研究API 文档MCP 服务
关于我们
关于 Suppr公司介绍联系我们用户协议隐私条款
关注我们

Suppr 超能文献

核心技术专利:CN118964589B侵权必究
粤ICP备2023148730 号-1Suppr @ 2026

文献检索

告别复杂PubMed语法,用中文像聊天一样搜索,搜遍4000万医学文献。AI智能推荐,让科研检索更轻松。

立即免费搜索

文件翻译

保留排版,准确专业,支持PDF/Word/PPT等文件格式,支持 12+语言互译。

免费翻译文档

深度研究

AI帮你快速写综述,25分钟生成高质量综述,智能提取关键信息,辅助科研写作。

立即免费体验

DOCK2 的二聚化对于 DOCK2 介导的 Rac 激活和淋巴细胞迁移是必不可少的。

Dimerization of DOCK2 is essential for DOCK2-mediated Rac activation and lymphocyte migration.

机构信息

Division of Immunogenetics, Department of Immunobiology and Neuroscience, Medical Institute of Bioregulation, Kyushu University, Fukuoka, Japan.

出版信息

PLoS One. 2012;7(9):e46277. doi: 10.1371/journal.pone.0046277. Epub 2012 Sep 26.

DOI:10.1371/journal.pone.0046277
PMID:23050005
原文链接:https://pmc.ncbi.nlm.nih.gov/articles/PMC3458822/
Abstract

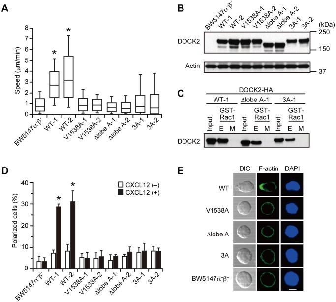
The migratory properties of lymphocytes depend on DOCK2, an atypical Rac activator predominantly expressed in hematopoietic cells. Although DOCK2 does not contain the Dbl homology domain typically found in guanine nucleotide exchange factors (GEFs), DOCK2 mediates the GTP-GDP exchange reaction for Rac via its DOCK homology region (DHR)-2 (also known as CZH2 or Docker) domain. DOCK2 DHR-2 domain is composed of three lobes, and Rac binding site and catalytic center are generated entirely from lobes B and C. On the other hand, lobe A has been implicated in dimer formation, yet its physiological significance remains unknown. Here, we report that lobe A-mediated DOCK2 dimerization is crucial for Rac activation and lymphocyte migration. We found that unlike wild-type DOCK2, DOCK2 mutant lacking lobe A failed to restore motility and polarity when expressed in thymoma cells and primary T cells lacking endogenous expression of DOCK2. Similar results were obtained with the DOCK2 point mutant having a defect in dimerization. Deletion of lobe A from the DHR-2 domain did not affect Rac GEF activity in vitro. However, fluorescence resonance energy transfer analyses revealed that lobe A is required for DOCK2 to activate Rac effectively during cell migration. Our results thus indicate that DOCK2 dimerization is functionally important under the physiological condition where only limited amounts of DOCK2 and Rac are localized to the plasma membrane.

摘要

淋巴细胞的迁移特性取决于 DOCK2,DOCK2 是一种主要在造血细胞中表达的非典型 Rac 激活蛋白。虽然 DOCK2 不包含通常在鸟嘌呤核苷酸交换因子 (GEF) 中发现的 Dbl 同源结构域,但 DOCK2 通过其 DOCK 同源结构域 (DHR)-2(也称为 CZH2 或 Docker)结构域介导 Rac 的 GTP-GDP 交换反应。DOCK2 DHR-2 结构域由三个叶组成,Rac 结合位点和催化中心完全由叶 B 和 C 生成。另一方面,叶 A 已被牵连到二聚体形成中,但它的生理意义仍然未知。在这里,我们报告说,叶 A 介导的 DOCK2 二聚化对于 Rac 激活和淋巴细胞迁移至关重要。我们发现,与野生型 DOCK2 不同,缺乏叶 A 的 DOCK2 突变体在表达缺乏内源性 DOCK2 表达的胸腺瘤细胞和原代 T 细胞中无法恢复运动性和极性。具有二聚化缺陷的 DOCK2 点突变体也获得了类似的结果。从 DHR-2 结构域中删除叶 A 不会影响体外 Rac GEF 活性。然而,荧光共振能量转移分析表明,叶 A 是 DOCK2 在细胞迁移过程中有效激活 Rac 所必需的。因此,我们的研究结果表明,在仅将有限量的 DOCK2 和 Rac 定位到质膜的生理条件下,DOCK2 二聚化在功能上是重要的。

https://cdn.ncbi.nlm.nih.gov/pmc/blobs/b8f3/3458822/b0f5e5bf8f3b/pone.0046277.g005.jpg
https://cdn.ncbi.nlm.nih.gov/pmc/blobs/b8f3/3458822/6eaeb3d82387/pone.0046277.g001.jpg
https://cdn.ncbi.nlm.nih.gov/pmc/blobs/b8f3/3458822/5ea7b539636c/pone.0046277.g002.jpg
https://cdn.ncbi.nlm.nih.gov/pmc/blobs/b8f3/3458822/acc0d2be2776/pone.0046277.g003.jpg
https://cdn.ncbi.nlm.nih.gov/pmc/blobs/b8f3/3458822/4682f18e7fa0/pone.0046277.g004.jpg
https://cdn.ncbi.nlm.nih.gov/pmc/blobs/b8f3/3458822/b0f5e5bf8f3b/pone.0046277.g005.jpg
https://cdn.ncbi.nlm.nih.gov/pmc/blobs/b8f3/3458822/6eaeb3d82387/pone.0046277.g001.jpg
https://cdn.ncbi.nlm.nih.gov/pmc/blobs/b8f3/3458822/5ea7b539636c/pone.0046277.g002.jpg
https://cdn.ncbi.nlm.nih.gov/pmc/blobs/b8f3/3458822/acc0d2be2776/pone.0046277.g003.jpg
https://cdn.ncbi.nlm.nih.gov/pmc/blobs/b8f3/3458822/4682f18e7fa0/pone.0046277.g004.jpg
https://cdn.ncbi.nlm.nih.gov/pmc/blobs/b8f3/3458822/b0f5e5bf8f3b/pone.0046277.g005.jpg

相似文献

1
Dimerization of DOCK2 is essential for DOCK2-mediated Rac activation and lymphocyte migration.DOCK2 的二聚化对于 DOCK2 介导的 Rac 激活和淋巴细胞迁移是必不可少的。
PLoS One. 2012;7(9):e46277. doi: 10.1371/journal.pone.0046277. Epub 2012 Sep 26.
2
Blockade of inflammatory responses by a small-molecule inhibitor of the Rac activator DOCK2.通过Rac激活剂DOCK2的小分子抑制剂阻断炎症反应。
Chem Biol. 2012 Apr 20;19(4):488-97. doi: 10.1016/j.chembiol.2012.03.008.
3
DOCK2 regulates Rac activation and cytoskeletal reorganization through interaction with ELMO1.DOCK2通过与ELMO1相互作用来调节Rac激活和细胞骨架重组。
Blood. 2003 Oct 15;102(8):2948-50. doi: 10.1182/blood-2003-01-0173. Epub 2003 Jun 26.
4
DOCK2 and DOCK5 act additively in neutrophils to regulate chemotaxis, superoxide production, and extracellular trap formation.DOCK2和DOCK5在中性粒细胞中起累加作用,以调节趋化性、超氧化物生成和细胞外陷阱形成。
J Immunol. 2014 Dec 1;193(11):5660-7. doi: 10.4049/jimmunol.1400885. Epub 2014 Oct 22.
5
The Rac activator DOCK2 regulates natural killer cell-mediated cytotoxicity in mice through the lytic synapse formation.Rac 激活剂 DOCK2 通过裂解突触形成调节小鼠自然杀伤细胞介导的细胞毒性。
Blood. 2013 Jul 18;122(3):386-93. doi: 10.1182/blood-2012-12-475897. Epub 2013 May 29.
6
Specific recognition of Rac2 and Cdc42 by DOCK2 and DOCK9 guanine nucleotide exchange factors.DOCK2和DOCK9鸟嘌呤核苷酸交换因子对Rac2和Cdc42的特异性识别。
J Biol Chem. 2008 Feb 8;283(6):3088-3096. doi: 10.1074/jbc.M705170200. Epub 2007 Dec 3.
7
Essential role of Elmo1 in Dock2-dependent lymphocyte migration.Elmo1 在 Dock2 依赖性淋巴细胞迁移中的重要作用。
J Immunol. 2014 Jun 15;192(12):6062-70. doi: 10.4049/jimmunol.1303348. Epub 2014 May 12.
8
The Rac Activator DOCK2 Mediates Plasma Cell Differentiation and IgG Antibody Production.Rac 激活剂 DOCK2 介导浆细胞分化和 IgG 抗体产生。
Front Immunol. 2018 Feb 16;9:243. doi: 10.3389/fimmu.2018.00243. eCollection 2018.
9
Differential requirement for DOCK2 in migration of plasmacytoid dendritic cells versus myeloid dendritic cells.浆细胞样树突状细胞与髓样树突状细胞迁移过程中对DOCK2的不同需求。
Blood. 2008 Mar 15;111(6):2973-6. doi: 10.1182/blood-2007-09-112169. Epub 2008 Jan 15.
10
DOCK2 contributes to endotoxemia-induced acute lung injury in mice by activating proinflammatory macrophages.DOCK2 通过激活促炎巨噬细胞促进内毒素血症诱导的小鼠急性肺损伤。
Biochem Pharmacol. 2021 Feb;184:114399. doi: 10.1016/j.bcp.2020.114399. Epub 2020 Dec 28.

引用本文的文献

1
DOCK2 Deficiency Causes Defects in Antiviral T-Cell Responses and Impaired Control of Herpes Simplex Virus Infection.DOCK2 缺陷导致抗病毒 T 细胞反应缺陷和单纯疱疹病毒感染控制受损。
J Infect Dis. 2024 Sep 23;230(3):e712-e721. doi: 10.1093/infdis/jiae077.
2
Sulfotransferase 2B1b, Sterol Sulfonation, and Disease.硫酸转移酶 2B1b、固醇硫酸化与疾病
Pharmacol Rev. 2023 May;75(3):521-531. doi: 10.1124/pharmrev.122.000679. Epub 2022 Dec 22.
3
Insights from DOCK2 in cell function and pathophysiology.DOCK2在细胞功能和病理生理学中的见解。

本文引用的文献

1
Blockade of inflammatory responses by a small-molecule inhibitor of the Rac activator DOCK2.通过Rac激活剂DOCK2的小分子抑制剂阻断炎症反应。
Chem Biol. 2012 Apr 20;19(4):488-97. doi: 10.1016/j.chembiol.2012.03.008.
2
DOCK8 is a Cdc42 activator critical for interstitial dendritic cell migration during immune responses.DOCK8 是一种 Cdc42 激活物,对于免疫反应期间间质树突状细胞的迁移至关重要。
Blood. 2012 May 10;119(19):4451-61. doi: 10.1182/blood-2012-01-407098. Epub 2012 Mar 28.
3
Structural basis for mutual relief of the Rac guanine nucleotide exchange factor DOCK2 and its partner ELMO1 from their autoinhibited forms.
Front Mol Biosci. 2022 Sep 29;9:997659. doi: 10.3389/fmolb.2022.997659. eCollection 2022.
4
Cryo-EM structure of the human ELMO1-DOCK5-Rac1 complex.人类ELMO1-DOCK5-Rac1复合物的冷冻电镜结构
Sci Adv. 2021 Jul 21;7(30). doi: 10.1126/sciadv.abg3147. Print 2021 Jul.
5
A conserved PI(4,5)P2-binding domain is critical for immune regulatory function of DOCK8.一个保守的 PI(4,5)P2 结合域对于 DOCK8 的免疫调节功能至关重要。
Life Sci Alliance. 2021 Feb 11;4(4). doi: 10.26508/lsa.202000873. Print 2021 Apr.
6
DOCK2 Sets the Threshold for Entry into the Virtual Memory CD8 T Cell Compartment by Negatively Regulating Tonic TCR Triggering.DOCK2 通过负向调控 T 细胞受体的持续刺激来设定进入虚拟记忆 CD8 T 细胞区室的门槛。
J Immunol. 2020 Jan 1;204(1):49-57. doi: 10.4049/jimmunol.1900440. Epub 2019 Nov 18.
7
DOCK family proteins: key players in immune surveillance mechanisms.DOCK 家族蛋白:免疫监视机制中的关键分子。
Int Immunol. 2020 Jan 9;32(1):5-15. doi: 10.1093/intimm/dxz067.
8
The carboxy-terminal region of the TBC1D4 (AS160) RabGAP mediates protein homodimerization.TBC1D4(AS160)RabGAP的羧基末端区域介导蛋白质同二聚化。
Int J Biol Macromol. 2017 Oct;103:965-971. doi: 10.1016/j.ijbiomac.2017.05.119. Epub 2017 May 22.
9
The focal adhesion-associated proteins DOCK5 and GIT2 comprise a rheostat in control of epithelial invasion.与粘着斑相关的蛋白DOCK5和GIT2构成了一个控制上皮侵袭的变阻器。
Oncogene. 2017 Mar 30;36(13):1816-1828. doi: 10.1038/onc.2016.345. Epub 2016 Sep 26.
10
New insights into the dimerization of small GTPase Rac/ROP guanine nucleotide exchange factors in rice.水稻中小GTP酶Rac/ROP鸟嘌呤核苷酸交换因子二聚化的新见解。
Plant Signal Behav. 2015;10(7):e1044702. doi: 10.1080/15592324.2015.1044702.
DOCK2 及其伙伴 ELMO1 从自身自动抑制形式中相互释放的结构基础。
Proc Natl Acad Sci U S A. 2012 Feb 28;109(9):3305-10. doi: 10.1073/pnas.1113512109. Epub 2012 Feb 13.
4
Multiple factors confer specific Cdc42 and Rac protein activation by dedicator of cytokinesis (DOCK) nucleotide exchange factors.多种因素使细胞分裂蛋白(DOCK)核苷酸交换因子特异地赋予 Cdc42 和 Rac 蛋白的激活。
J Biol Chem. 2011 Jul 15;286(28):25341-51. doi: 10.1074/jbc.M111.236455. Epub 2011 May 24.
5
Activation of Rho GTPases by DOCK exchange factors is mediated by a nucleotide sensor.DOCK交换因子对Rho GTP酶的激活由核苷酸传感器介导。
Science. 2009 Sep 11;325(5946):1398-402. doi: 10.1126/science.1174468.
6
A central role for DOCK2 during interstitial lymphocyte motility and sphingosine-1-phosphate-mediated egress.DOCK2在间质淋巴细胞运动和1-磷酸鞘氨醇介导的外排过程中起核心作用。
J Exp Med. 2007 Mar 19;204(3):497-510. doi: 10.1084/jem.20061780. Epub 2007 Feb 26.
7
DOCK2 regulates chemokine-triggered lateral lymphocyte motility but not transendothelial migration.DOCK2调节趋化因子触发的淋巴细胞侧向运动,但不调节其跨内皮迁移。
Blood. 2006 Oct 1;108(7):2150-8. doi: 10.1182/blood-2006-04-017608. Epub 2006 Jun 13.
8
The power of two: protein dimerization in biology.二聚体的力量:生物学中的蛋白质二聚化
Trends Biochem Sci. 2004 Nov;29(11):618-25. doi: 10.1016/j.tibs.2004.09.006.
9
Differential requirements for DOCK2 and phosphoinositide-3-kinase gamma during T and B lymphocyte homing.T和B淋巴细胞归巢过程中DOCK2和磷酸肌醇-3-激酶γ的不同需求。
Immunity. 2004 Sep;21(3):429-41. doi: 10.1016/j.immuni.2004.07.012.
10
The novel Cdc42 guanine nucleotide exchange factor, zizimin1, dimerizes via the Cdc42-binding CZH2 domain.新型Cdc42鸟嘌呤核苷酸交换因子zizimin1通过与Cdc42结合的CZH2结构域形成二聚体。
J Biol Chem. 2004 Sep 3;279(36):37470-6. doi: 10.1074/jbc.M404535200. Epub 2004 Jul 6.