Suppr超能文献

过氧化物酶体增殖物激活受体γ激动剂通过调节干性和分化基因促进神经干细胞向少突胶质细胞分化。

PPARγ agonists promote oligodendrocyte differentiation of neural stem cells by modulating stemness and differentiation genes.

机构信息

Neuroscience Research Laboratory, Methodist Research Institute, Indiana University Health, Indianapolis, Indiana, United States of America.

出版信息

PLoS One. 2012;7(11):e50500. doi: 10.1371/journal.pone.0050500. Epub 2012 Nov 21.

Abstract

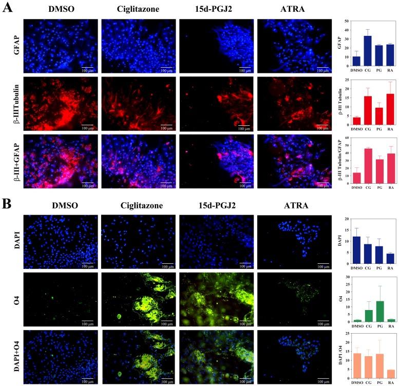
Neural stem cells (NSCs) are a small population of resident cells that can grow, migrate and differentiate into neuro-glial cells in the central nervous system (CNS). Peroxisome proliferator-activated receptor gamma (PPARγ) is a nuclear receptor transcription factor that regulates cell growth and differentiation. In this study we analyzed the influence of PPARγ agonists on neural stem cell growth and differentiation in culture. We found that in vitro culture of mouse NSCs in neurobasal medium with B27 in the presence of epidermal growth factor (EGF) and basic fibroblast growth factor (bFGF) induced their growth and expansion as neurospheres. Addition of all-trans retinoic acid (ATRA) and PPARγ agonist ciglitazone or 15-Deoxy-Δ(12,14)-Prostaglandin J(2) (15d-PGJ2) resulted in a dose-dependent inhibition of cell viability and proliferation of NSCs in culture. Interestingly, NSCs cultured with PPARγ agonists, but not ATRA, showed significant increase in oligodendrocyte precursor-specific O4 and NG2 reactivity with a reduction in NSC marker nestin, in 3-7 days. In vitro treatment with PPARγ agonists and ATRA also induced modest increase in the expression of neuronal β-III tubulin and astrocyte-specific GFAP in NSCs in 3-7 days. Further analyses showed that PPARγ agonists and ATRA induced significant alterations in the expression of many stemness and differentiation genes associated with neuro-glial differentiation in NSCs. These findings highlight the influence of PPARγ agonists in promoting neuro-glial differentiation of NSCs and its significance in the treatment of neurodegenerative diseases.

摘要

神经干细胞(NSCs)是中枢神经系统(CNS)中能够生长、迁移并分化为神经胶质细胞的一小部分固有细胞。过氧化物酶体增殖物激活受体γ(PPARγ)是一种核受体转录因子,可调节细胞生长和分化。在这项研究中,我们分析了 PPARγ 激动剂对体外培养的神经干细胞生长和分化的影响。我们发现,在含有表皮生长因子(EGF)和碱性成纤维细胞生长因子(bFGF)的神经基础培养基中体外培养的小鼠 NSCs 诱导其生长并扩增为神经球。添加全反式视黄酸(ATRA)和 PPARγ 激动剂吡格列酮或 15-脱氧-Δ(12,14)-前列腺素 J2(15d-PGJ2)可导致细胞活力和培养中的 NSCs 增殖呈剂量依赖性抑制。有趣的是,用 PPARγ 激动剂培养的 NSCs,但不是 ATRA,在 3-7 天内表现出少突胶质前体细胞特异性 O4 和 NG2 反应性显著增加,而 NSC 标志物巢蛋白减少。体外用 PPARγ 激动剂和 ATRA 处理也可在 3-7 天内适度增加 NSCs 中神经元β-III 微管蛋白和星形胶质细胞特异性 GFAP 的表达。进一步分析表明,PPARγ 激动剂和 ATRA 诱导与 NSCs 神经胶质分化相关的许多干性和分化基因的表达发生显著改变。这些发现强调了 PPARγ 激动剂在促进 NSCs 的神经胶质分化及其在神经退行性疾病治疗中的意义。

https://cdn.ncbi.nlm.nih.gov/pmc/blobs/29eb/3503969/65feec0370e3/pone.0050500.g001.jpg

文献AI研究员

20分钟写一篇综述,助力文献阅读效率提升50倍。

立即体验

用中文搜PubMed

大模型驱动的PubMed中文搜索引擎

马上搜索

文档翻译

学术文献翻译模型,支持多种主流文档格式。

立即体验