• 文献检索
  • 文档翻译
  • 深度研究
  • 学术资讯
  • Suppr Zotero 插件Zotero 插件
  • 邀请有礼
  • 套餐&价格
  • 历史记录
应用&插件
Suppr Zotero 插件Zotero 插件浏览器插件Mac 客户端Windows 客户端微信小程序
定价
高级版会员购买积分包购买API积分包
服务
文献检索文档翻译深度研究API 文档MCP 服务
关于我们
关于 Suppr公司介绍联系我们用户协议隐私条款
关注我们

Suppr 超能文献

核心技术专利:CN118964589B侵权必究
粤ICP备2023148730 号-1Suppr @ 2026

文献检索

告别复杂PubMed语法,用中文像聊天一样搜索,搜遍4000万医学文献。AI智能推荐,让科研检索更轻松。

立即免费搜索

文件翻译

保留排版,准确专业,支持PDF/Word/PPT等文件格式,支持 12+语言互译。

免费翻译文档

深度研究

AI帮你快速写综述,25分钟生成高质量综述,智能提取关键信息,辅助科研写作。

立即免费体验

小鼠干细胞病毒启动子在转基因小鼠的白细胞和小脑浦肯野细胞中驱动相关的转基因表达。

The murine stem cell virus promoter drives correlated transgene expression in the leukocytes and cerebellar Purkinje cells of transgenic mice.

机构信息

Department of Neurophysiology, Gunma University Graduate School of Medicine, Maebashi, Gunma, Japan.

出版信息

PLoS One. 2012;7(11):e51015. doi: 10.1371/journal.pone.0051015. Epub 2012 Nov 30.

DOI:10.1371/journal.pone.0051015
PMID:23226450
原文链接:https://pmc.ncbi.nlm.nih.gov/articles/PMC3511439/
Abstract

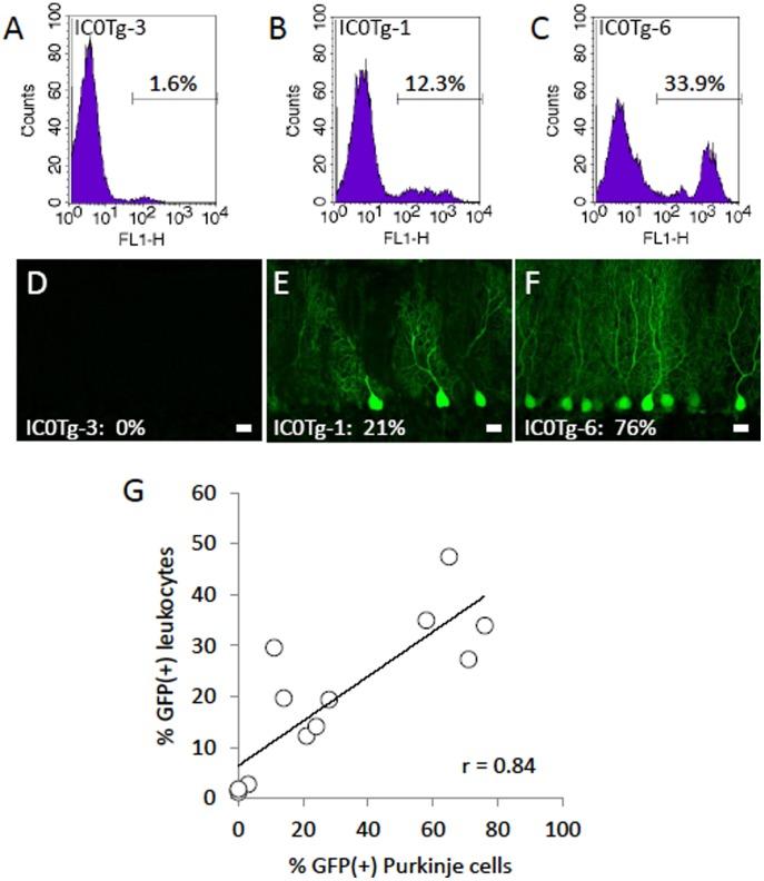
The murine stem cell virus (MSCV) promoter exhibits activity in mouse hematopoietic cells and embryonic stem cells. We generated transgenic mice that expressed enhanced green fluorescent protein (GFP) under the control of the MSCV promoter. We obtained 12 transgenic founder mice through 2 independent experiments and found that the bodies of 9 of the founder neonates emitted different levels of GFP fluorescence. Flow cytometric analysis of circulating leukocytes revealed that the frequency of GFP-labeled leukocytes among white blood cells ranged from 1.6% to 47.5% across the 12 transgenic mice. The bodies of 9 founder transgenic mice showed various levels of GFP expression. GFP fluorescence was consistently observed in the cerebellum, with faint or almost no fluorescence in other brain regions. In the cerebellum, 10 founders exhibited GFP expression in Purkinje cells at frequencies of 3% to 76%. Of these, 4 mice showed Purkinje cell-specific expression, while 4 and 2 mice expressed GFP in the Bergmann glia and endothelial cells, respectively. The intensity of the GFP fluorescence in the body was relative to the proportion of GFP-positive leukocytes. Moreover, the frequency of the GFP-expressing leukocytes was significantly correlated with the frequency of GFP-expressing Purkinje cells. These results suggest that the MSCV promoter is useful for preferentially expressing a transgene in Purkinje cells. In addition, the proportion of transduced leukocytes in the peripheral circulation reflects the expression level of the transgene in Purkinje cells, which can be used as a way to monitor transgene expression properties in the cerebellum without invasive techniques.

摘要

鼠干细胞病毒 (MSCV) 启动子在鼠造血细胞和胚胎干细胞中具有活性。我们生成了在 MSCV 启动子控制下表达增强型绿色荧光蛋白 (GFP) 的转基因小鼠。我们通过 2 个独立的实验获得了 12 只转基因的起始小鼠,发现 9 只新生转基因鼠的身体发出不同水平的 GFP 荧光。循环白细胞的流式细胞术分析显示,在 12 只转基因小鼠中,GFP 标记的白细胞在白细胞中的频率范围为 1.6%至 47.5%。9 只起始转基因小鼠的身体表现出不同水平的 GFP 表达。在小脑,GFP 荧光始终可见,而在其他脑区则呈现出微弱或几乎没有荧光。在小脑,10 只起始小鼠中 GFP 在浦肯野细胞中的表达频率为 3%至 76%。其中,4 只小鼠表现出浦肯野细胞特异性表达,而 4 只和 2 只小鼠分别在伯格曼胶质细胞和内皮细胞中表达 GFP。身体中的 GFP 荧光强度与 GFP 阳性白细胞的比例有关。此外,表达 GFP 的白细胞的频率与表达 GFP 的浦肯野细胞的频率显著相关。这些结果表明,MSCV 启动子可用于优先在浦肯野细胞中表达转基因。此外,外周循环中转导的白细胞的比例反映了浦肯野细胞中转基因的表达水平,可作为一种无需侵入性技术即可监测小脑中转基因表达特性的方法。

https://cdn.ncbi.nlm.nih.gov/pmc/blobs/e3ff/3511439/30b714b42c51/pone.0051015.g007.jpg
https://cdn.ncbi.nlm.nih.gov/pmc/blobs/e3ff/3511439/4210c7947b9a/pone.0051015.g001.jpg
https://cdn.ncbi.nlm.nih.gov/pmc/blobs/e3ff/3511439/97e42bc491c7/pone.0051015.g002.jpg
https://cdn.ncbi.nlm.nih.gov/pmc/blobs/e3ff/3511439/4eb861bdb5fb/pone.0051015.g003.jpg
https://cdn.ncbi.nlm.nih.gov/pmc/blobs/e3ff/3511439/275e54c006d7/pone.0051015.g004.jpg
https://cdn.ncbi.nlm.nih.gov/pmc/blobs/e3ff/3511439/8bc9165514fb/pone.0051015.g005.jpg
https://cdn.ncbi.nlm.nih.gov/pmc/blobs/e3ff/3511439/de8209a41954/pone.0051015.g006.jpg
https://cdn.ncbi.nlm.nih.gov/pmc/blobs/e3ff/3511439/30b714b42c51/pone.0051015.g007.jpg
https://cdn.ncbi.nlm.nih.gov/pmc/blobs/e3ff/3511439/4210c7947b9a/pone.0051015.g001.jpg
https://cdn.ncbi.nlm.nih.gov/pmc/blobs/e3ff/3511439/97e42bc491c7/pone.0051015.g002.jpg
https://cdn.ncbi.nlm.nih.gov/pmc/blobs/e3ff/3511439/4eb861bdb5fb/pone.0051015.g003.jpg
https://cdn.ncbi.nlm.nih.gov/pmc/blobs/e3ff/3511439/275e54c006d7/pone.0051015.g004.jpg
https://cdn.ncbi.nlm.nih.gov/pmc/blobs/e3ff/3511439/8bc9165514fb/pone.0051015.g005.jpg
https://cdn.ncbi.nlm.nih.gov/pmc/blobs/e3ff/3511439/de8209a41954/pone.0051015.g006.jpg
https://cdn.ncbi.nlm.nih.gov/pmc/blobs/e3ff/3511439/30b714b42c51/pone.0051015.g007.jpg

相似文献

1
The murine stem cell virus promoter drives correlated transgene expression in the leukocytes and cerebellar Purkinje cells of transgenic mice.小鼠干细胞病毒启动子在转基因小鼠的白细胞和小脑浦肯野细胞中驱动相关的转基因表达。
PLoS One. 2012;7(11):e51015. doi: 10.1371/journal.pone.0051015. Epub 2012 Nov 30.
2
Purkinje-cell-preferential transduction by lentiviral vectors with the murine stem cell virus promoter.带有鼠干细胞病毒启动子的慢病毒载体对浦肯野细胞的优先转导
Neurosci Lett. 2008 Sep 26;443(1):7-11. doi: 10.1016/j.neulet.2008.07.058. Epub 2008 Jul 25.
3
Comparison of transduction efficiency among various lentiviruses containing GFP reporter in bone marrow hematopoietic stem cell transplantation.比较不同携带 GFP 报告基因慢病毒在骨髓造血干细胞移植中的转导效率。
Exp Hematol. 2013 Nov;41(11):934-43. doi: 10.1016/j.exphem.2013.07.002. Epub 2013 Aug 14.
4
High transgene expression by lentiviral vectors causes maldevelopment of Purkinje cells in vivo.慢病毒载体的高转基因表达导致体内浦肯野细胞发育不良。
Cerebellum. 2010 Sep;9(3):291-302. doi: 10.1007/s12311-010-0161-1.
5
Chicken HS4 insulators have minimal barrier function among progeny of human hematopoietic cells transduced with an HIV1-based lentiviral vector.鸡 HS4 绝缘子在转导 HIV1 为基础的慢病毒载体的人造血细胞的后代中具有最小的屏障功能。
Mol Ther. 2011 Jan;19(1):133-9. doi: 10.1038/mt.2010.218. Epub 2010 Oct 12.
6
Targeting transgene expression to antigen-presenting cells derived from lentivirus-transduced engrafting human hematopoietic stem/progenitor cells.将转基因表达靶向源自慢病毒转导的植入性人类造血干/祖细胞的抗原呈递细胞。
Blood. 2002 Jan 15;99(2):399-408. doi: 10.1182/blood.v99.2.399.
7
In vivo transduction of murine cerebellar Purkinje cells by HIV-derived lentiviral vectors.HIV衍生的慢病毒载体对小鼠小脑浦肯野细胞的体内转导
Brain Res. 2006 Apr 12;1082(1):11-22. doi: 10.1016/j.brainres.2006.01.104. Epub 2006 Mar 6.
8
Dual transgene expression in murine cerebellar Purkinje neurons by viral transduction in vivo.通过体内病毒转导在小鼠小脑浦肯野神经元中实现双转基因表达。
PLoS One. 2014 Aug 5;9(8):e104062. doi: 10.1371/journal.pone.0104062. eCollection 2014.
9
Purification of Purkinje cells by fluorescence-activated cell sorting from transgenic mice that express green fluorescent protein.通过荧光激活细胞分选从表达绿色荧光蛋白的转基因小鼠中纯化浦肯野细胞。
Eur J Neurosci. 2001 Jul;14(1):57-63. doi: 10.1046/j.0953-816x.2001.01624.x.
10
Hybrid HIV/MSCV LTR enhances transgene expression of lentiviral vectors in human CD34(+) hematopoietic cells.混合HIV/MSCV长末端重复序列增强慢病毒载体在人CD34(+)造血细胞中的转基因表达。
Stem Cells. 2001;19(3):236-46. doi: 10.1634/stemcells.19-3-236.

引用本文的文献

1
C1ql1-Bai3 signaling is necessary for climbing fiber synapse formation in mature Purkinje cells in coordination with neuronal activity.C1ql1-Bai3 信号对于与神经元活动协调的成熟浦肯野细胞中爬行纤维突触的形成是必要的。
Mol Brain. 2023 Jul 24;16(1):61. doi: 10.1186/s13041-023-01048-4.
2
An Improved Method for Differentiating Mouse Embryonic Stem Cells into Cerebellar Purkinje Neurons.一种改进的方法,用于将小鼠胚胎干细胞分化为小脑浦肯野神经元。
Cerebellum. 2019 Jun;18(3):406-421. doi: 10.1007/s12311-019-1007-0.
3
Minimal Purkinje Cell-Specific PCP2/L7 Promoter Virally Available for Rodents and Non-human Primates.

本文引用的文献

1
Modulation of lentiviral vector tropism in cerebellar Purkinje cells in vivo by a lysosomal cysteine protease cathepsin K.通过溶酶体半胱氨酸蛋白酶组织蛋白酶 K 对体内小脑浦肯野细胞慢病毒载体嗜性的调节。
J Neurovirol. 2012 Dec;18(6):521-31. doi: 10.1007/s13365-012-0134-x. Epub 2012 Oct 16.
2
High transgene expression by lentiviral vectors causes maldevelopment of Purkinje cells in vivo.慢病毒载体的高转基因表达导致体内浦肯野细胞发育不良。
Cerebellum. 2010 Sep;9(3):291-302. doi: 10.1007/s12311-010-0161-1.
3
Rescue of abnormal phenotypes in delta2 glutamate receptor-deficient mice by the extracellular N-terminal and intracellular C-terminal domains of the delta2 glutamate receptor.
可通过病毒用于啮齿动物和非人类灵长类动物的最小浦肯野细胞特异性PCP2/L7启动子
Mol Ther Methods Clin Dev. 2017 Jul 27;6:159-170. doi: 10.1016/j.omtm.2017.07.006. eCollection 2017 Sep 15.
4
Direct Reprogramming of Human Primordial Germ Cells into Induced Pluripotent Stem Cells: Efficient Generation of Genetically Engineered Germ Cells.将人类原始生殖细胞直接重编程为诱导多能干细胞:高效生成基因工程化生殖细胞。
Stem Cells Dev. 2015 Nov 15;24(22):2634-48. doi: 10.1089/scd.2015.0100. Epub 2015 Aug 10.
5
Cranial irradiation induces bone marrow-derived microglia in adult mouse brain tissue.颅脑照射可诱导成年小鼠脑组织中骨髓来源的小胶质细胞。
J Radiat Res. 2014 Jul;55(4):713-9. doi: 10.1093/jrr/rru015. Epub 2014 Apr 4.
通过δ2谷氨酸受体的细胞外N端和细胞内C端结构域挽救δ2谷氨酸受体缺陷小鼠的异常表型。
Eur J Neurosci. 2009 Aug;30(3):355-65. doi: 10.1111/j.1460-9568.2009.06841.x. Epub 2009 Jul 15.
4
Lentiviral vector design for optimal T cell receptor gene expression in the transduction of peripheral blood lymphocytes and tumor-infiltrating lymphocytes.用于在外周血淋巴细胞和肿瘤浸润淋巴细胞转导中实现最佳T细胞受体基因表达的慢病毒载体设计。
Hum Gene Ther. 2009 Jun;20(6):630-40. doi: 10.1089/hum.2008.048.
5
Purkinje-cell-preferential transduction by lentiviral vectors with the murine stem cell virus promoter.带有鼠干细胞病毒启动子的慢病毒载体对浦肯野细胞的优先转导
Neurosci Lett. 2008 Sep 26;443(1):7-11. doi: 10.1016/j.neulet.2008.07.058. Epub 2008 Jul 25.
6
Hybridization analysis of DNA blots.DNA印迹的杂交分析。
Curr Protoc Immunol. 2001 May;Chapter 10:Unit 10.6B. doi: 10.1002/0471142735.im1006bs06.
7
Exposure of lentiviral vectors to subneutral pH shifts the tropism from Purkinje cell to Bergmann glia.慢病毒载体暴露于亚中性pH值会使嗜性从浦肯野细胞转变为伯格曼胶质细胞。
Eur J Neurosci. 2006 Jul;24(2):371-80. doi: 10.1111/j.1460-9568.2006.04927.x. Epub 2006 Jul 12.
8
In vivo transduction of murine cerebellar Purkinje cells by HIV-derived lentiviral vectors.HIV衍生的慢病毒载体对小鼠小脑浦肯野细胞的体内转导
Brain Res. 2006 Apr 12;1082(1):11-22. doi: 10.1016/j.brainres.2006.01.104. Epub 2006 Mar 6.
9
Efficient gene transfer into rhesus repopulating hematopoietic stem cells using a simian immunodeficiency virus-based lentiviral vector system.使用基于猿猴免疫缺陷病毒的慢病毒载体系统将基因高效导入恒河猴造血干细胞中。
Blood. 2004 Jun 1;103(11):4062-9. doi: 10.1182/blood-2004-01-0045. Epub 2004 Feb 19.
10
Mutation of CpGs in the murine stem cell virus retroviral vector long terminal repeat represses silencing in embryonic stem cells.小鼠干细胞病毒逆转录病毒载体长末端重复序列中CpG的突变可抑制胚胎干细胞中的沉默。
J Biol Chem. 2004 Jan 2;279(1):34-41. doi: 10.1074/jbc.M309128200. Epub 2003 Oct 14.