• 文献检索
  • 文档翻译
  • 深度研究
  • 学术资讯
  • Suppr Zotero 插件Zotero 插件
  • 邀请有礼
  • 套餐&价格
  • 历史记录
应用&插件
Suppr Zotero 插件Zotero 插件浏览器插件Mac 客户端Windows 客户端微信小程序
定价
高级版会员购买积分包购买API积分包
服务
文献检索文档翻译深度研究API 文档MCP 服务
关于我们
关于 Suppr公司介绍联系我们用户协议隐私条款
关注我们

Suppr 超能文献

核心技术专利:CN118964589B侵权必究
粤ICP备2023148730 号-1Suppr @ 2026

文献检索

告别复杂PubMed语法,用中文像聊天一样搜索,搜遍4000万医学文献。AI智能推荐,让科研检索更轻松。

立即免费搜索

文件翻译

保留排版,准确专业,支持PDF/Word/PPT等文件格式,支持 12+语言互译。

免费翻译文档

深度研究

AI帮你快速写综述,25分钟生成高质量综述,智能提取关键信息,辅助科研写作。

立即免费体验

一种用于火焰原子吸收光谱法测定新鲜地表水和废水样中钴和铅的绿色预浓集方法。

A green preconcentration method for determination of cobalt and lead in fresh surface and waste water samples prior to flame atomic absorption spectrometry.

机构信息

National Centre of Excellence in Analytical Chemistry, University of Sindh, Jamshoro 76080, Pakistan.

出版信息

J Anal Methods Chem. 2012;2012:713862. doi: 10.1155/2012/713862. Epub 2012 Nov 22.

DOI:10.1155/2012/713862
PMID:23227429
原文链接:https://pmc.ncbi.nlm.nih.gov/articles/PMC3512312/
Abstract

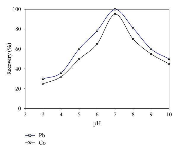
Cloud point extraction (CPE) has been used for the preconcentration and simultaneous determination of cobalt (Co) and lead (Pb) in fresh and wastewater samples. The extraction of analytes from aqueous samples was performed in the presence of 8-hydroxyquinoline (oxine) as a chelating agent and Triton X-114 as a nonionic surfactant. Experiments were conducted to assess the effect of different chemical variables such as pH, amounts of reagents (oxine and Triton X-114), temperature, incubation time, and sample volume. After phase separation, based on the cloud point, the surfactant-rich phase was diluted with acidic ethanol prior to its analysis by the flame atomic absorption spectrometry (FAAS). The enhancement factors 70 and 50 with detection limits of 0.26 μg L(-1) and 0.44 μg L(-1) were obtained for Co and Pb, respectively. In order to validate the developed method, a certified reference material (SRM 1643e) was analyzed and the determined values obtained were in a good agreement with the certified values. The proposed method was applied successfully to the determination of Co and Pb in a fresh surface and waste water sample.

摘要

浊点萃取(CPE)已被用于新鲜和废水样品中钴(Co)和铅(Pb)的预浓缩和同时测定。在 8-羟基喹啉(oxine)作为螯合剂和 Triton X-114 作为非离子表面活性剂的存在下,从水样中萃取分析物。进行了实验以评估不同化学变量(例如 pH、试剂(oxine 和 Triton X-114)的量、温度、孵育时间和样品体积)的影响。在相分离之后,基于浊点,将富含表面活性剂的相用酸性乙醇稀释,然后通过火焰原子吸收光谱法(FAAS)进行分析。对于 Co 和 Pb,分别获得了 70 和 50 的增强因子以及 0.26μg/L(-1)和 0.44μg/L(-1)的检测限。为了验证所开发的方法,分析了认证参考物质(SRM 1643e),并且获得的测定值与认证值吻合良好。该方法成功地应用于新鲜地表水和废水样品中 Co 和 Pb 的测定。

https://cdn.ncbi.nlm.nih.gov/pmc/blobs/becb/3512312/146a64a3a9ad/JAMC2012-713862.003.jpg
https://cdn.ncbi.nlm.nih.gov/pmc/blobs/becb/3512312/d422304bfe02/JAMC2012-713862.001.jpg
https://cdn.ncbi.nlm.nih.gov/pmc/blobs/becb/3512312/56a906a640f1/JAMC2012-713862.002.jpg
https://cdn.ncbi.nlm.nih.gov/pmc/blobs/becb/3512312/146a64a3a9ad/JAMC2012-713862.003.jpg
https://cdn.ncbi.nlm.nih.gov/pmc/blobs/becb/3512312/d422304bfe02/JAMC2012-713862.001.jpg
https://cdn.ncbi.nlm.nih.gov/pmc/blobs/becb/3512312/56a906a640f1/JAMC2012-713862.002.jpg
https://cdn.ncbi.nlm.nih.gov/pmc/blobs/becb/3512312/146a64a3a9ad/JAMC2012-713862.003.jpg

相似文献

1
A green preconcentration method for determination of cobalt and lead in fresh surface and waste water samples prior to flame atomic absorption spectrometry.一种用于火焰原子吸收光谱法测定新鲜地表水和废水样中钴和铅的绿色预浓集方法。
J Anal Methods Chem. 2012;2012:713862. doi: 10.1155/2012/713862. Epub 2012 Nov 22.
2
Preconcentration and Determination of Trace Nickel and Cobalt in Milk-Based Samples by Ultrasound-Assisted Cloud Point Extraction Coupled with Flame Atomic Absorption Spectrometry.超声辅助浊点萃取结合火焰原子吸收光谱法测定乳基样品中痕量镍和钴。
Biol Trace Elem Res. 2018 Dec;186(2):597-607. doi: 10.1007/s12011-018-1337-7. Epub 2018 May 18.
3
A novel preconcentration procedure using cloud point extraction for determination of lead, cobalt and copper in water and food samples using flame atomic absorption spectrometry.一种使用浊点萃取的新的预浓缩程序,用于火焰原子吸收光谱法测定水样和食品样中的铅、钴和铜。
Food Chem Toxicol. 2010 May;48(5):1399-404. doi: 10.1016/j.fct.2010.03.008. Epub 2010 Mar 10.
4
Separation and preconcentration of trace amounts of aluminum ions in surface water samples using different analytical techniques.采用不同分析技术分离和预浓缩地表水中痕量铝离子。
Talanta. 2009 Nov 15;80(1):158-62. doi: 10.1016/j.talanta.2009.06.055. Epub 2009 Jul 3.
5
Cloud point extraction for the preconcentration of palladium and lead in environmental samples and determination by flow injection flame atomic absorption spectrometry: CPE for preconcentration of Pd and Pb by FI-FAAS.浊点萃取-流动注射火焰原子吸收光谱法测定环境样品中的钯和铅:浊点萃取-流动注射火焰原子吸收光谱法测定钯和铅的预富集。
Environ Sci Pollut Res Int. 2012 Jul;19(6):2428-37. doi: 10.1007/s11356-012-0755-x. Epub 2012 Jan 25.
6
Cloud point extraction and flame atomic absorption spectrometric determination of cadmium and nickel in drinking and wastewater samples.浊点萃取-火焰原子吸收光谱法测定饮用水和废水样品中的镉和镍
J AOAC Int. 2013 Mar-Apr;96(2):447-52. doi: 10.5740/jaoacint.11-128.
7
A green and efficient procedure for the preconcentration and determination of cadmium, nickel and zinc from freshwater, hemodialysis solutions and tuna fish samples by cloud point extraction and flame atomic absorption spectrometry.一种通过浊点萃取和火焰原子吸收光谱法对淡水、血液透析溶液和金枪鱼样品中的镉、镍和锌进行预富集和测定的绿色高效方法。
J Trace Elem Med Biol. 2014 Apr;28(2):160-165. doi: 10.1016/j.jtemb.2013.12.004. Epub 2013 Dec 18.
8
Simultaneous cloud-point extraction of nine cations from water samples and their determination by flame atomic absorption spectrometry.同时从水样中浊点萃取九种阳离子并通过火焰原子吸收光谱法进行测定。
Anal Sci. 2006 Apr;22(4):635-9. doi: 10.2116/analsci.22.635.
9
Cloud point extraction of palladium in water samples and alloy mixtures using new synthesized reagent with flame atomic absorption spectrometry (FAAS).采用新合成试剂结合火焰原子吸收光谱法(FAAS)对水样和合金混合物中的钯进行浊点萃取。
J Hazard Mater. 2007 Jun 1;144(1-2):152-8. doi: 10.1016/j.jhazmat.2006.10.002. Epub 2006 Oct 10.
10
Cloud point extraction-flame atomic absorption spectrometry for pre-concentration and determination of trace amounts of silver ions in water samples.浊点萃取-火焰原子吸收光谱法用于水样中痕量银离子的预富集和测定。
Saudi J Biol Sci. 2017 Mar;24(3):589-594. doi: 10.1016/j.sjbs.2017.01.030. Epub 2017 Jan 23.

引用本文的文献

1
Ultrasound-Assisted Dispersive Liquid-Liquid Microextraction Using Deep Eutectic Solvents (DESs) for Neutral Red Dye Spectrophotometric Determination.超声辅助分散液液微萃取-深共晶溶剂法用于中性红染料分光光度法测定。
Molecules. 2022 Sep 19;27(18):6112. doi: 10.3390/molecules27186112.
2
Validation and uncertainty estimation of an ecofriendly and stability-indicating HPLC method for determination of diltiazem in pharmaceutical preparations.验证和不确定度评估一种环保且稳定的 HPLC 法,用于测定药物制剂中的地尔硫䓬。
J Anal Methods Chem. 2013;2013:353814. doi: 10.1155/2013/353814. Epub 2013 Sep 17.

本文引用的文献

1
Environmental exposure of lead and iron deficit anemia in children age ranged 1-5 years: a cross sectional study.儿童 1-5 岁时铅暴露与缺铁性贫血:一项横断面研究。
Sci Total Environ. 2010 Oct 15;408(22):5325-30. doi: 10.1016/j.scitotenv.2010.07.091.
2
Optimization of cloud point extraction and solid phase extraction methods for speciation of arsenic in natural water using multivariate technique.运用多元技术优化天然水中砷形态分析的浊点萃取和固相萃取方法
Anal Chim Acta. 2009 Sep 28;651(1):57-63. doi: 10.1016/j.aca.2009.07.065. Epub 2009 Aug 8.
3
Determination of lead in water samples by graphite furnace atomic absorption spectrometry after cloud point extraction.
浊点萃取后用石墨炉原子吸收光谱法测定水样中的铅
Talanta. 2005 Oct 31;67(5):992-6. doi: 10.1016/j.talanta.2005.04.029.
4
Cloud point extraction of iron(III) and vanadium(V) using 8-quinolinol derivatives and Triton X-100 and determination of 10(-7)moldm(-3) level iron(III) in riverine water reference by a graphite furnace atomic absorption spectroscopy.使用8-喹啉醇衍生物和吐温X-100对铁(III)和钒(V)进行浊点萃取,并通过石墨炉原子吸收光谱法测定河流水标准物质中10⁻⁷mol dm⁻³水平的铁(III) 。
Talanta. 2005 Jan 30;65(2):525-30. doi: 10.1016/j.talanta.2004.07.018.
5
Cloud point formation based on mixed micelles in the presence of electrolytes for cobalt extraction and preconcentration.基于混合胶束在电解质存在下形成浊点用于钴的萃取和预富集。
Talanta. 2003 Dec 23;61(6):759-68. doi: 10.1016/S0039-9140(03)00367-9.
6
Cloud point extraction of lead in saliva via use of nonionic PONPE 7.5 without added chelating agents.
Talanta. 2000 Jan 24;51(1):123-9. doi: 10.1016/s0039-9140(99)00252-0.
7
Development of a new sequential injection in-line cloud point extraction system for flame atomic absorption spectrometric determination of manganese in food samples.一种用于火焰原子吸收光谱法测定食品样品中锰的新型顺序注射在线浊点萃取系统的研制。
Talanta. 2008 Oct 19;77(1):388-93. doi: 10.1016/j.talanta.2008.06.046. Epub 2008 Jul 9.
8
Ligandless cloud point extraction of Cr(III), Pb(II), Cu(II), Ni(II), Bi(III), and Cd(II) ions in environmental samples with Tween 80 and flame atomic absorption spectrometric determination.环境样品中Cr(III)、Pb(II)、Cu(II)、Ni(II)、Bi(III)和Cd(II)离子的无配体浊点萃取及吐温80火焰原子吸收光谱法测定
Talanta. 2008 Oct 19;77(1):289-93. doi: 10.1016/j.talanta.2008.06.024. Epub 2008 Jun 27.
9
Determination of trace aluminum in biological and water samples by cloud point extraction preconcentration and graphite furnace atomic absorption spectrometry detection.采用浊点萃取预富集和石墨炉原子吸收光谱检测法测定生物和水样中的痕量铝。
J Hazard Mater. 2008 Jun 15;154(1-3):1127-32. doi: 10.1016/j.jhazmat.2007.11.018. Epub 2007 Nov 17.
10
Cloud point extraction for the determination of copper, nickel and cobalt ions in environmental samples by flame atomic absorption spectrometry.浊点萃取-火焰原子吸收光谱法测定环境样品中的铜、镍和钴离子
J Hazard Mater. 2008 Feb 11;150(3):533-40. doi: 10.1016/j.jhazmat.2007.05.029. Epub 2007 May 16.