• 文献检索
  • 文档翻译
  • 深度研究
  • 学术资讯
  • Suppr Zotero 插件Zotero 插件
  • 邀请有礼
  • 套餐&价格
  • 历史记录
应用&插件
Suppr Zotero 插件Zotero 插件浏览器插件Mac 客户端Windows 客户端微信小程序
定价
高级版会员购买积分包购买API积分包
服务
文献检索文档翻译深度研究API 文档MCP 服务
关于我们
关于 Suppr公司介绍联系我们用户协议隐私条款
关注我们

Suppr 超能文献

核心技术专利:CN118964589B侵权必究
粤ICP备2023148730 号-1Suppr @ 2026

文献检索

告别复杂PubMed语法,用中文像聊天一样搜索,搜遍4000万医学文献。AI智能推荐,让科研检索更轻松。

立即免费搜索

文件翻译

保留排版,准确专业,支持PDF/Word/PPT等文件格式,支持 12+语言互译。

免费翻译文档

深度研究

AI帮你快速写综述,25分钟生成高质量综述,智能提取关键信息,辅助科研写作。

立即免费体验

拥挤环境下蝗虫的免疫改变降低了真菌(金龟子绿僵菌)的发病机制。

Altered immunity in crowded locust reduced fungal (Metarhizium anisopliae) pathogenesis.

机构信息

State Key Laboratory of Integrated Management of Pest Insects and Rodents, Institute of Zoology, Chinese Academy of Sciences, Beijing, China.

出版信息

PLoS Pathog. 2013 Jan;9(1):e1003102. doi: 10.1371/journal.ppat.1003102. Epub 2013 Jan 10.

DOI:10.1371/journal.ppat.1003102
PMID:23326229
原文链接:https://pmc.ncbi.nlm.nih.gov/articles/PMC3542111/
Abstract

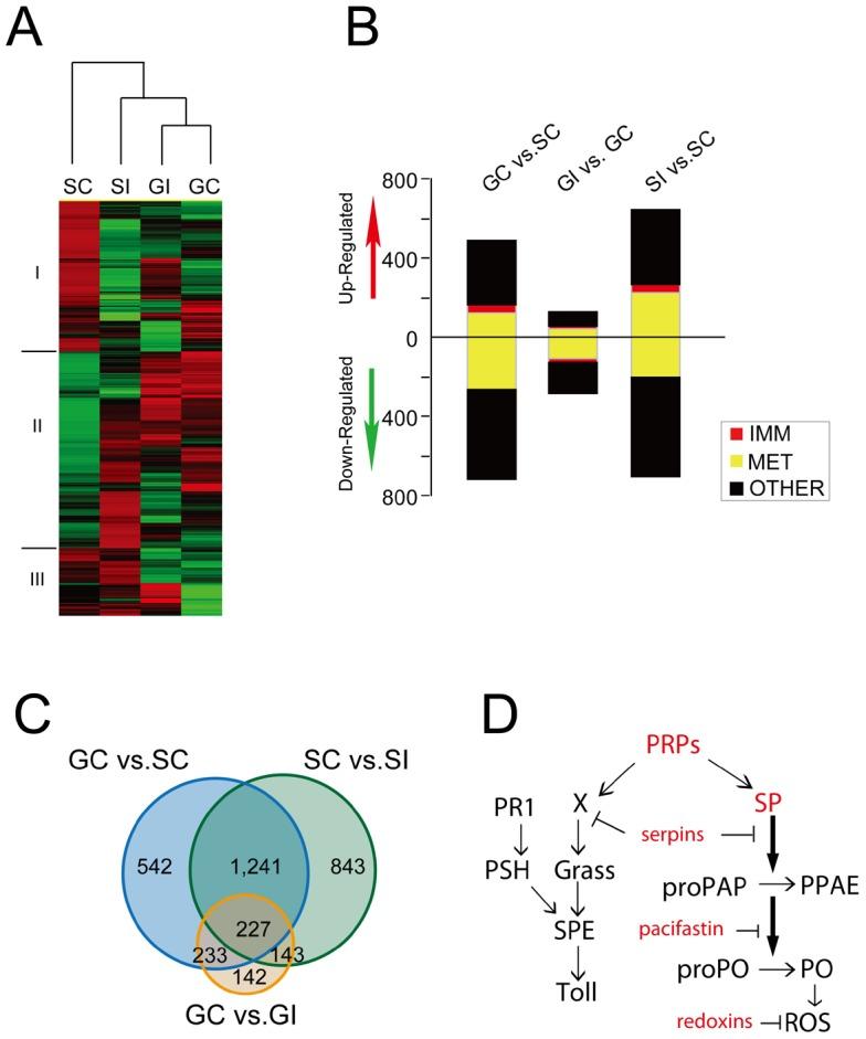
The stress of living conditions, similar to infections, alters animal immunity. High population density is empirically considered to induce prophylactic immunity to reduce the infection risk, which was challenged by a model of low connectivity between infectious and susceptible individuals in crowded animals. The migratory locust, which exhibits polyphenism through gregarious and solitary phases in response to population density and displays different resistance to fungal biopesticide (Metarhizium anisopliae), was used to observe the prophylactic immunity of crowded animals. We applied an RNA-sequencing assay to investigate differential expression in fat body samples of gregarious and solitary locusts before and after infection. Solitary locusts devoted at least twice the number of genes for combating M. anisopliae infection than gregarious locusts. The transcription of immune molecules such as pattern recognition proteins, protease inhibitors, and anti-oxidation proteins, was increased in prophylactic immunity of gregarious locusts. The differentially expressed transcripts reducing gregarious locust susceptibility to M. anisopliae were confirmed at the transcriptional and translational level. Further investigation revealed that locust GNBP3 was susceptible to proteolysis while GNBP1, induced by M. anisopliae infection, resisted proteolysis. Silencing of gnbp3 by RNAi significantly shortened the life span of gregarious locusts but not solitary locusts. By contrast, gnbp1 silencing did not affect the life span of both gregarious and solitary locusts after M. anisopliae infection. Thus, the GNBP3-dependent immune responses were involved in the phenotypic resistance of gregarious locusts to fungal infection, but were redundant in solitary locusts. Our results indicated that gregarious locusts prophylactically activated upstream modulators of immune cascades rather than downstream effectors, preferring to quarantine rather than eliminate pathogens to conserve energy meanwhile increasing the "distance" of infectious and target individuals. Our study has obvious implications for bio-pesticides management of crowded pests, and for understanding disease epidemics and adaptiveness of pathogens.

摘要

生活条件的压力与感染相似,会改变动物的免疫力。高种群密度被经验性地认为会诱导预防性免疫,以降低感染风险,但这一观点受到了拥挤动物中传染性个体与易感染个体之间连通性低的模型的挑战。群居和独居是昆虫对种群密度做出的表型反应,迁飞蝗在群居和独居阶段对真菌生物农药(绿僵菌)表现出不同的抗性,我们利用迁飞蝗来观察拥挤动物的预防性免疫。我们应用 RNA 测序技术,研究了感染前后群居和独居蝗蝻脂肪体样本中的差异表达。与群居蝗蝻相比,独居蝗蝻至少有两倍数量的基因用于对抗绿僵菌感染。免疫分子如模式识别蛋白、蛋白酶抑制剂和抗氧化蛋白的转录在群居蝗蝻的预防性免疫中增加。减少群居蝗蝻对绿僵菌易感性的差异表达转录本在转录和翻译水平上得到了验证。进一步的研究表明,蝗蝻 GNBP3 易受蛋白水解,而 GNBP1 在绿僵菌感染后诱导,能抵抗蛋白水解。通过 RNAi 沉默 gnbp3 显著缩短了群居蝗蝻的寿命,但对独居蝗蝻没有影响。相比之下,gnbp1 沉默后,无论是群居还是独居蝗蝻在感染绿僵菌后,其寿命都没有受到影响。因此,GNBP3 依赖的免疫反应参与了群居蝗蝻对真菌感染的表型抗性,但在独居蝗蝻中是冗余的。我们的研究结果表明,群居蝗蝻预防性地激活了免疫级联的上游调节剂,而不是下游效应器,它们更喜欢隔离而不是消除病原体,以节省能量,同时增加传染性个体和目标个体之间的“距离”。我们的研究结果对拥挤害虫的生物农药管理具有明显的意义,并有助于理解疾病流行和病原体的适应性。

https://cdn.ncbi.nlm.nih.gov/pmc/blobs/3d7a/3542111/1b45bb7a8d0e/ppat.1003102.g007.jpg
https://cdn.ncbi.nlm.nih.gov/pmc/blobs/3d7a/3542111/077cb618454b/ppat.1003102.g001.jpg
https://cdn.ncbi.nlm.nih.gov/pmc/blobs/3d7a/3542111/9e60f65b39d6/ppat.1003102.g002.jpg
https://cdn.ncbi.nlm.nih.gov/pmc/blobs/3d7a/3542111/4cc3da87a617/ppat.1003102.g003.jpg
https://cdn.ncbi.nlm.nih.gov/pmc/blobs/3d7a/3542111/1c49e3e10fa0/ppat.1003102.g004.jpg
https://cdn.ncbi.nlm.nih.gov/pmc/blobs/3d7a/3542111/5cf94f3384e5/ppat.1003102.g005.jpg
https://cdn.ncbi.nlm.nih.gov/pmc/blobs/3d7a/3542111/db8d72739c84/ppat.1003102.g006.jpg
https://cdn.ncbi.nlm.nih.gov/pmc/blobs/3d7a/3542111/1b45bb7a8d0e/ppat.1003102.g007.jpg
https://cdn.ncbi.nlm.nih.gov/pmc/blobs/3d7a/3542111/077cb618454b/ppat.1003102.g001.jpg
https://cdn.ncbi.nlm.nih.gov/pmc/blobs/3d7a/3542111/9e60f65b39d6/ppat.1003102.g002.jpg
https://cdn.ncbi.nlm.nih.gov/pmc/blobs/3d7a/3542111/4cc3da87a617/ppat.1003102.g003.jpg
https://cdn.ncbi.nlm.nih.gov/pmc/blobs/3d7a/3542111/1c49e3e10fa0/ppat.1003102.g004.jpg
https://cdn.ncbi.nlm.nih.gov/pmc/blobs/3d7a/3542111/5cf94f3384e5/ppat.1003102.g005.jpg
https://cdn.ncbi.nlm.nih.gov/pmc/blobs/3d7a/3542111/db8d72739c84/ppat.1003102.g006.jpg
https://cdn.ncbi.nlm.nih.gov/pmc/blobs/3d7a/3542111/1b45bb7a8d0e/ppat.1003102.g007.jpg

相似文献

1
Altered immunity in crowded locust reduced fungal (Metarhizium anisopliae) pathogenesis.拥挤环境下蝗虫的免疫改变降低了真菌(金龟子绿僵菌)的发病机制。
PLoS Pathog. 2013 Jan;9(1):e1003102. doi: 10.1371/journal.ppat.1003102. Epub 2013 Jan 10.
2
Variation of TNF modulates cellular immunity of gregarious and solitary locusts against fungal pathogen .TNF 变体调节群居和独居蝗虫对真菌病原体的细胞免疫。
Proc Natl Acad Sci U S A. 2022 Feb 8;119(6). doi: 10.1073/pnas.2120835119.
3
Crowded locusts produce hatchlings vulnerable to fungal attack.密集的蝗虫产下易受真菌感染的幼虫。
Biol Lett. 2009 Dec 23;5(6):845-8. doi: 10.1098/rsbl.2009.0495. Epub 2009 Aug 12.
4
Interaction between Paranosema locustae and Metarhizium anisopliae var. acridum, two pathogens of the desert locust, Schistocerca gregaria under laboratory conditions.在实验室条件下,沙漠蝗的两种病原体,即蝗虫微孢子虫与绿僵菌蝗变种之间的相互作用。
J Invertebr Pathol. 2008 Mar;97(3):203-10. doi: 10.1016/j.jip.2007.10.002. Epub 2007 Oct 10.
5
Coping with crowds: density-dependent disease resistance in desert locusts.应对群体:沙漠蝗虫中密度依赖性疾病抗性
Proc Natl Acad Sci U S A. 2002 Apr 16;99(8):5471-5. doi: 10.1073/pnas.082461999.
6
Locusts increase carbohydrate consumption to protect against a fungal biopesticide.蝗虫增加碳水化合物摄入量以抵御一种真菌生物农药。
J Insect Physiol. 2014 Oct;69:27-34. doi: 10.1016/j.jinsphys.2014.05.015. Epub 2014 May 24.
7
HYD3, a conidial hydrophobin of the fungal entomopathogen Metarhizium acridum induces the immunity of its specialist host locust.HYD3,一种真菌昆虫病原真菌绿僵菌的分生孢子疏水蛋白,可诱导其专性宿主蝗虫产生免疫。
Int J Biol Macromol. 2020 Dec 15;165(Pt A):1303-1311. doi: 10.1016/j.ijbiomac.2020.09.222. Epub 2020 Oct 3.
8
4-Vinylanisole promotes conspecific interaction and acquisition of gregarious behavior in the migratory locust.4-乙烯基苯甲醚促进了群居型飞蝗的同种个体间的相互作用和群居行为的获得。
Proc Natl Acad Sci U S A. 2023 Sep 12;120(37):e2306659120. doi: 10.1073/pnas.2306659120. Epub 2023 Sep 5.
9
Cytosolic and mitochondrial ribosomal proteins mediate the locust phase transition via divergence of translational profiles.细胞质和线粒体核糖体蛋白通过翻译谱的差异介导蝗虫的相位转变。
Proc Natl Acad Sci U S A. 2023 Jan 31;120(5):e2216851120. doi: 10.1073/pnas.2216851120. Epub 2023 Jan 26.
10
Comparative transcriptomic analysis of immune responses of the migratory locust, Locusta migratoria, to challenge by the fungal insect pathogen, Metarhizium acridum.飞蝗(Locusta migratoria)对真菌昆虫病原体绿僵菌(Metarhizium acridum)攻击的免疫反应的比较转录组分析。
BMC Genomics. 2015 Oct 26;16:867. doi: 10.1186/s12864-015-2089-9.

引用本文的文献

1
Convergent Molecular Evolution Associated With Repeated Transitions to Gregarious Larval Behavior in Heliconiini.与赫利孔亚族幼虫群居行为的反复转变相关的趋同分子进化。
Mol Biol Evol. 2025 Jul 30;42(8). doi: 10.1093/molbev/msaf179.
2
Insect Peroxiredoxins: A Comprehensive Review of Their Classification, Distribution, Structural Features, Expression Profiles and Physiological Functions.昆虫过氧化物氧还蛋白:关于其分类、分布、结构特征、表达谱及生理功能的全面综述
Insects. 2025 Jun 28;16(7):678. doi: 10.3390/insects16070678.
3
Decoding 4-vinylanisole biosynthesis and pivotal enzymes in locusts.

本文引用的文献

1
Age- and density-dependent prophylaxis in the migratory, cannibalistic Mormon cricket Anabrus simplex (Orthoptera: Tettigoniidae).在具有迁徙性、同类相食习性的摩门螽斯(Anabrus simplex,直翅目:螽斯科)中与年龄和密度相关的预防行为
Environ Entomol. 2012 Feb;41(1):166-71. doi: 10.1603/EN11020.
2
Social transfer of pathogenic fungus promotes active immunisation in ant colonies.致病性真菌的社会传递促进了蚁群的主动免疫。
PLoS Biol. 2012;10(4):e1001300. doi: 10.1371/journal.pbio.1001300. Epub 2012 Apr 3.
3
Immunity in society: diverse solutions to common problems.
解析蝗虫中4-乙烯基苯甲醚的生物合成及关键酶
Nature. 2025 Jun 25. doi: 10.1038/s41586-025-09110-y.
4
GAF-dependent chromatin plasticity determines promoter usage to mediate locust gregarious behavior.依赖GAF的染色质可塑性决定启动子使用以介导蝗虫群居行为。
EMBO J. 2025 May;44(10):2928-2948. doi: 10.1038/s44318-025-00428-x. Epub 2025 Apr 7.
5
Nanocarrier-mediated transdermal delivery of Lmidgf4 dsRNA expedites biological control of locusts by Beauveria bassiana.纳米载体介导的Lmidgf4双链RNA经皮递送可加速球孢白僵菌对蝗虫的生物防治。
J Nanobiotechnology. 2025 Apr 4;23(1):272. doi: 10.1186/s12951-025-03347-5.
6
A double-agent microRNA regulates viral cross-kingdom infection in animals and plants.一种双功能微小RNA调控动植物中的病毒跨界感染。
EMBO J. 2025 May;44(9):2446-2472. doi: 10.1038/s44318-025-00405-4. Epub 2025 Mar 5.
7
Population Density-Dependent Developmental Regulation in Migratory Locust.飞蝗的种群密度依赖性发育调控
Insects. 2024 Jun 11;15(6):443. doi: 10.3390/insects15060443.
8
Parental experiences orchestrate locust egg hatching synchrony by regulating nuclear export of precursor miRNA.亲代经历通过调节前体 miRNA 的核输出来协调蝗虫卵的同步孵化。
Nat Commun. 2024 May 21;15(1):4328. doi: 10.1038/s41467-024-48658-7.
9
Cross-talk between immunity and behavior: insights from entomopathogenic fungi and their insect hosts.免疫与行为之间的串扰:昆虫病原真菌及其昆虫宿主的启示。
FEMS Microbiol Rev. 2024 Jan 12;48(1). doi: 10.1093/femsre/fuae003.
10
Increased Phenoloxidase Activity Constitutes the Main Defense Strategy of Larvae against Fungal Entomopathogenic Infections.酚氧化酶活性增加是幼虫抵御真菌性昆虫病原感染的主要防御策略。
Insects. 2023 Jul 25;14(8):667. doi: 10.3390/insects14080667.
社会中的免疫力:解决共同问题的多样性方案。
PLoS Biol. 2012;10(4):e1001297. doi: 10.1371/journal.pbio.1001297. Epub 2012 Apr 3.
4
Disease tolerance as a defense strategy.疾病耐受力作为一种防御策略。
Science. 2012 Feb 24;335(6071):936-41. doi: 10.1126/science.1214935.
5
Tolerance of infections.感染耐受力。
Annu Rev Immunol. 2012;30:271-94. doi: 10.1146/annurev-immunol-020711-075030. Epub 2012 Jan 3.
6
Negative regulation by amidase PGRPs shapes the Drosophila antibacterial response and protects the fly from innocuous infection.天冬酰胺酶 PGRPs 的负调控塑造了果蝇的抗菌反应,并保护果蝇免受无害感染。
Immunity. 2011 Nov 23;35(5):770-9. doi: 10.1016/j.immuni.2011.09.018.
7
Transcriptome analysis of Aedes aegypti transgenic mosquitoes with altered immunity.转录组分析具有改变免疫功能的埃及伊蚊转基因蚊子。
PLoS Pathog. 2011 Nov;7(11):e1002394. doi: 10.1371/journal.ppat.1002394. Epub 2011 Nov 17.
8
Next-generation transcriptome assembly.下一代转录组组装。
Nat Rev Genet. 2011 Sep 7;12(10):671-82. doi: 10.1038/nrg3068.
9
PGRPs kill with an ancient weapon.肽聚糖识别蛋白(PGRPs)使用一种古老的武器进行杀伤。
Nat Med. 2011 Jun;17(6):665-6. doi: 10.1038/nm0611-665.
10
Full-length transcriptome assembly from RNA-Seq data without a reference genome.无参考基因组的 RNA-Seq 数据的全长转录组组装。
Nat Biotechnol. 2011 May 15;29(7):644-52. doi: 10.1038/nbt.1883.