Suppr超能文献

体外靶骨骼肌细胞对背根神经节神经元生长和迁移的影响。

The effects of target skeletal muscle cells on dorsal root ganglion neuronal outgrowth and migration in vitro.

机构信息

Department of Anatomy, Shandong University School of Medicine, Jinan, China.

出版信息

PLoS One. 2013;8(1):e52849. doi: 10.1371/journal.pone.0052849. Epub 2013 Jan 14.

Abstract

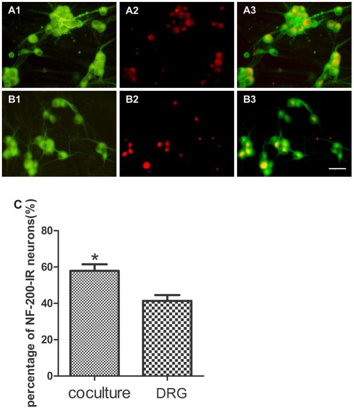
Targets of neuronal innervations play a vital role in regulating the survival and differentiation of innervating neurotrophin-responsive neurons. During development, neurons extend axons to their targets, and then their survival become dependent on the trophic substances secreted by their target cells. Sensory endings were present on myoblasts, myotubes, and myofibers in all intrafusal bundles regardless of age. The interdependence of sensory neurons and skeletal muscle (SKM) cells during both embryonic development and the maintenance of the mature functional state has not been fully understood. In the present study, neuromuscular cocultures of organotypic dorsal root ganglion (DRG) explants and dissociate SKM cells were established. Using this culture system, the morphological relationship between DRG neurons and SKM cells, neurites growth and neuronal migration were investigated. The migrating neurons were determined by fluorescent labeling of microtubule-associated protein-2 (MAP-2) and neurofilament 200 (NF-200) or growth-associated protein 43 (GAP-43). The expression of NF-200 and GAP-43 and their mRNAs was evaluated by Western blot assay and real time-PCR analysis. The results reveal that DRG explants showed more dense neurites outgrowth in neuromuscular cocultures as compared with that in the culture of DRG explants alone. The number of total migrating neurons (the MAP-2-expressing neurons) and the percentage NF-200-immunoreactive (IR) and GAP-43-IR neurons increased significantly in the presence of SKM cells. The levels of NF-200 and GAP-43 and their mRNAs increased significantly in neuromuscular cocultures as compared with that in the culture of DRG explants alone. These results suggested that target SKM cells play an important role in regulating neuronal protein synthesis, promoting neuritis outgrowth and neuronal migration of DRG explants in vitro. These results not only provide new clues for a better understanding of the association of SKM cells with DRG sensory neurons during development, they may also have implications for axonal regeneration after nerve injury.

摘要

神经元的靶标在调节神经营养因子反应性神经元的存活和分化中起着至关重要的作用。在发育过程中,神经元将轴突伸向其靶标,然后其存活取决于靶细胞分泌的营养物质。无论年龄大小,所有内收束中的肌梭都存在感觉末梢,包括成肌细胞、肌管和肌纤维。感觉神经元和骨骼肌(SKM)细胞在胚胎发育和成熟功能状态维持过程中的相互依存关系尚未完全理解。在本研究中,建立了器官型背根神经节(DRG)外植体和分离的 SKM 细胞的神经肌肉共培养物。使用该培养系统,研究了 DRG 神经元和 SKM 细胞之间的形态关系、轴突生长和神经元迁移。通过微管相关蛋白-2(MAP-2)和神经丝 200(NF-200)或生长相关蛋白 43(GAP-43)的荧光标记确定迁移神经元。通过 Western blot 分析和实时 PCR 分析评估 NF-200 和 GAP-43 的表达及其 mRNA。结果表明,与单独培养 DRG 外植体相比,神经肌肉共培养物中 DRG 外植体表现出更密集的轴突生长。在存在 SKM 细胞的情况下,总迁移神经元(表达 MAP-2 的神经元)的数量以及 NF-200-免疫反应性(IR)和 GAP-43-IR 神经元的百分比显著增加。与单独培养 DRG 外植体相比,神经肌肉共培养物中 NF-200 和 GAP-43 的水平及其 mRNAs 显著增加。这些结果表明,靶 SKM 细胞在调节神经元蛋白质合成、促进 DRG 外植体轴突生长和神经元迁移方面发挥重要作用。这些结果不仅为更好地理解 SKM 细胞与发育过程中的 DRG 感觉神经元的关联提供了新线索,而且可能对神经损伤后的轴突再生具有启示意义。

https://cdn.ncbi.nlm.nih.gov/pmc/blobs/dc09/3544851/aca0b2056dbb/pone.0052849.g001.jpg

文献AI研究员

20分钟写一篇综述,助力文献阅读效率提升50倍。

立即体验

用中文搜PubMed

大模型驱动的PubMed中文搜索引擎

马上搜索

文档翻译

学术文献翻译模型,支持多种主流文档格式。

立即体验