Suppr超能文献

TSC1 通过其对 Rho 家族小 GTPases 功能的影响控制肌动蛋白纤维的分布,调节细胞迁移和极性。

TSC1 controls distribution of actin fibers through its effect on function of Rho family of small GTPases and regulates cell migration and polarity.

机构信息

Department of Pediatrics, Graduate School of Medicine, The University of Tokyo, Tokyo, Japan.

出版信息

PLoS One. 2013;8(1):e54503. doi: 10.1371/journal.pone.0054503. Epub 2013 Jan 23.

Abstract

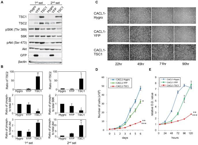
The tumor-suppressor genes TSC1 and TSC2 are mutated in tuberous sclerosis, an autosomal dominant multisystem disorder. The gene products of TSC1 and TSC2 form a protein complex that inhibits the signaling of the mammalian target of rapamycin complex1 (mTORC1) pathway. mTORC1 is a crucial molecule in the regulation of cell growth, proliferation and survival. When the TSC1/TSC2 complex is not functional, uncontrolled mTORC1 activity accelerates the cell cycle and triggers tumorigenesis. Recent studies have suggested that TSC1 and TSC2 also regulate the activities of Rac1 and Rho, members of the Rho family of small GTPases, and thereby influence the ensuing actin cytoskeletal organization at focal adhesions. However, how TSC1 contributes to the establishment of cell polarity is not well understood. Here, the relationship between TSC1 and the formation of the actin cytoskeleton was analyzed in stable TSC1-expressing cell lines originally established from a Tsc1-deficient mouse renal tumor cell line. Our analyses showed that cell proliferation and migration were suppressed when TSC1 was expressed. Rac1 activity in these cells was also decreased as was formation of lamellipodia and filopodia. Furthermore, the number of basal actin stress fibers was reduced; by contrast, apical actin fibers, originating at the level of the tight junction formed a network in TSC1-expressing cells. Treatment with Rho-kinase (ROCK) inhibitor diminished the number of apical actin fibers, but rapamycin had no effect. Thus, the actin fibers were regulated by the Rho-ROCK pathway independently of mTOR. In addition, apical actin fibers appeared in TSC1-deficient cells after inhibition of Rac1 activity. These results suggest that TSC1 regulates cell polarity-associated formation of actin fibers through the spatial regulation of Rho family of small GTPases.

摘要

抑癌基因 TSC1 和 TSC2 在结节性硬化症中发生突变,这是一种常染色体显性多系统疾病。TSC1 和 TSC2 的基因产物形成一个蛋白复合物,抑制哺乳动物雷帕霉素靶蛋白复合物 1(mTORC1)途径的信号传导。mTORC1 是调节细胞生长、增殖和存活的关键分子。当 TSC1/TSC2 复合物失去功能时,不受控制的 mTORC1 活性会加速细胞周期并引发肿瘤发生。最近的研究表明,TSC1 和 TSC2 还调节 Rac1 和 Rho 的活性,Rac1 和 Rho 是 Rho 家族小 GTPases 的成员,从而影响随后在粘着斑处的肌动蛋白细胞骨架组织。然而,TSC1 如何有助于建立细胞极性尚不清楚。在这里,在最初从 Tsc1 缺陷型鼠肾肿瘤细胞系建立的稳定 TSC1 表达细胞系中分析了 TSC1 与肌动蛋白细胞骨架形成之间的关系。我们的分析表明,表达 TSC1 时会抑制细胞增殖和迁移。这些细胞中的 Rac1 活性也降低,片状伪足和丝状伪足的形成减少。此外,基底肌动蛋白应力纤维的数量减少;相比之下,起源于紧密连接水平的顶侧肌动蛋白纤维在 TSC1 表达细胞中形成网络。用 Rho 激酶(ROCK)抑制剂处理可减少顶侧肌动蛋白纤维的数量,但雷帕霉素没有影响。因此,肌动蛋白纤维通过 Rho-ROCK 途径独立于 mTOR 进行调节。此外,在抑制 Rac1 活性后,TSC1 缺陷型细胞中出现顶侧肌动蛋白纤维。这些结果表明,TSC1 通过对 Rho 家族小 GTPases 的空间调节来调节与细胞极性相关的肌动蛋白纤维的形成。

https://cdn.ncbi.nlm.nih.gov/pmc/blobs/c528/3552859/7c2fc39c6a67/pone.0054503.g001.jpg

文献检索

告别复杂PubMed语法,用中文像聊天一样搜索,搜遍4000万医学文献。AI智能推荐,让科研检索更轻松。

立即免费搜索

文件翻译

保留排版,准确专业,支持PDF/Word/PPT等文件格式,支持 12+语言互译。

免费翻译文档

深度研究

AI帮你快速写综述,25分钟生成高质量综述,智能提取关键信息,辅助科研写作。

立即免费体验