Suppr超能文献

全基因组关联研究以及与母体巨细胞病毒感染的相互作用表明了新的精神分裂症基因座。

Genome-wide study of association and interaction with maternal cytomegalovirus infection suggests new schizophrenia loci.

作者信息

Børglum A D, Demontis D, Grove J, Pallesen J, Hollegaard M V, Pedersen C B, Hedemand A, Mattheisen M, Uitterlinden A, Nyegaard M, Ørntoft T, Wiuf C, Didriksen M, Nordentoft M, Nöthen M M, Rietschel M, Ophoff R A, Cichon S, Yolken R H, Hougaard D M, Mortensen P B, Mors O

出版信息

Mol Psychiatry. 2014 Mar;19(3):325-33. doi: 10.1038/mp.2013.2. Epub 2013 Jan 29.

Abstract

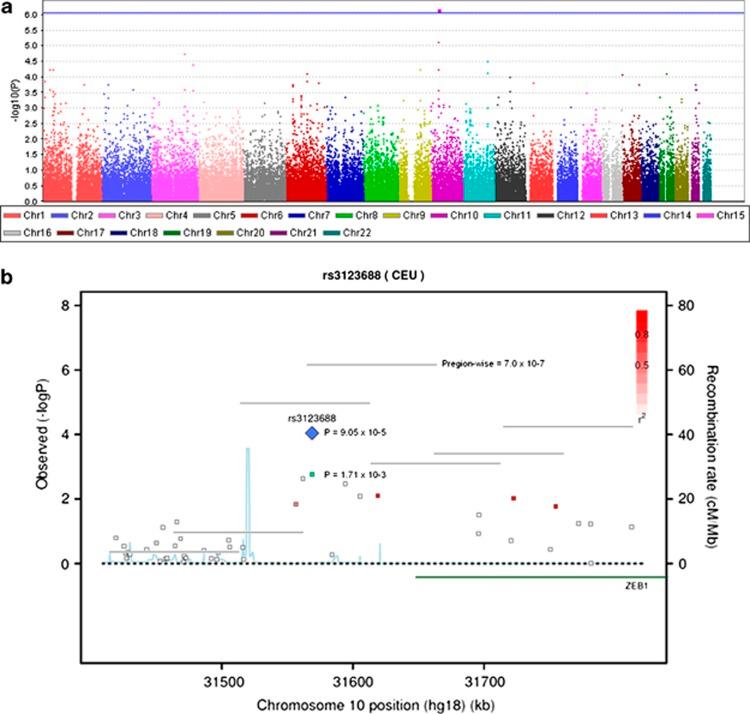
Genetic and environmental components as well as their interaction contribute to the risk of schizophrenia, making it highly relevant to include environmental factors in genetic studies of schizophrenia. This study comprises genome-wide association (GWA) and follow-up analyses of all individuals born in Denmark since 1981 and diagnosed with schizophrenia as well as controls from the same birth cohort. Furthermore, we present the first genome-wide interaction survey of single nucleotide polymorphisms (SNPs) and maternal cytomegalovirus (CMV) infection. The GWA analysis included 888 cases and 882 controls, and the follow-up investigation of the top GWA results was performed in independent Danish (1396 cases and 1803 controls) and German-Dutch (1169 cases, 3714 controls) samples. The SNPs most strongly associated in the single-marker analysis of the combined Danish samples were rs4757144 in ARNTL (P=3.78 × 10(-6)) and rs8057927 in CDH13 (P=1.39 × 10(-5)). Both genes have previously been linked to schizophrenia or other psychiatric disorders. The strongest associated SNP in the combined analysis, including Danish and German-Dutch samples, was rs12922317 in RUNDC2A (P=9.04 × 10(-7)). A region-based analysis summarizing independent signals in segments of 100 kb identified a new region-based genome-wide significant locus overlapping the gene ZEB1 (P=7.0 × 10(-7)). This signal was replicated in the follow-up analysis (P=2.3 × 10(-2)). Significant interaction with maternal CMV infection was found for rs7902091 (P(SNP × CMV)=7.3 × 10(-7)) in CTNNA3, a gene not previously implicated in schizophrenia, stressing the importance of including environmental factors in genetic studies.

摘要

遗传因素、环境因素及其相互作用都会增加患精神分裂症的风险,因此在精神分裂症的基因研究中纳入环境因素具有重要意义。本研究包括对1981年以来在丹麦出生且被诊断为精神分裂症的所有个体以及来自同一出生队列的对照进行全基因组关联(GWA)分析和后续分析。此外,我们还首次进行了单核苷酸多态性(SNP)与母体巨细胞病毒(CMV)感染的全基因组相互作用研究。GWA分析纳入了888例病例和882例对照,并在独立的丹麦样本(1396例病例和1803例对照)以及德荷样本(1169例病例,3714例对照)中对GWA分析的顶级结果进行了后续调查。在丹麦合并样本的单标记分析中,与精神分裂症关联最强的SNP分别是ARNTL基因中的rs4757144(P = 3.78×10⁻⁶)和CDH13基因中的rs8057927(P = 1.39×10⁻⁵)。此前这两个基因都与精神分裂症或其他精神疾病有关。在包括丹麦和德荷样本的合并分析中,关联最强的SNP是RUNDC2A基因中的rs12922317(P = 9.04×10⁻⁷)。一项基于区域的分析总结了100 kb片段中的独立信号,确定了一个新的全基因组显著位点,该位点与ZEB1基因重叠(P = 7.0×10⁻⁷)。这一信号在后续分析中得到了验证(P = 2.3×10⁻²)。在CTNNA3基因中发现rs7902091与母体CMV感染存在显著相互作用(P(SNP×CMV)=7.3×10⁻⁷),该基因此前未被认为与精神分裂症有关,这凸显了在基因研究中纳入环境因素的重要性。

https://cdn.ncbi.nlm.nih.gov/pmc/blobs/98dc/3932405/eef44a39c491/mp20132f1.jpg

文献AI研究员

20分钟写一篇综述,助力文献阅读效率提升50倍。

立即体验

用中文搜PubMed

大模型驱动的PubMed中文搜索引擎

马上搜索

文档翻译

学术文献翻译模型,支持多种主流文档格式。

立即体验