• 文献检索
  • 文档翻译
  • 深度研究
  • 学术资讯
  • Suppr Zotero 插件Zotero 插件
  • 邀请有礼
  • 套餐&价格
  • 历史记录
应用&插件
Suppr Zotero 插件Zotero 插件浏览器插件Mac 客户端Windows 客户端微信小程序
定价
高级版会员购买积分包购买API积分包
服务
文献检索文档翻译深度研究API 文档MCP 服务
关于我们
关于 Suppr公司介绍联系我们用户协议隐私条款
关注我们

Suppr 超能文献

核心技术专利:CN118964589B侵权必究
粤ICP备2023148730 号-1Suppr @ 2026

文献检索

告别复杂PubMed语法,用中文像聊天一样搜索,搜遍4000万医学文献。AI智能推荐,让科研检索更轻松。

立即免费搜索

文件翻译

保留排版,准确专业,支持PDF/Word/PPT等文件格式,支持 12+语言互译。

免费翻译文档

深度研究

AI帮你快速写综述,25分钟生成高质量综述,智能提取关键信息,辅助科研写作。

立即免费体验

Gli 作为恶性胸膜间皮瘤的新型治疗靶点。

Gli as a novel therapeutic target in malignant pleural mesothelioma.

机构信息

Thoracic Oncology Program, Department of Surgery, University of California San Francisco, San Francisco, CA, USA.

出版信息

PLoS One. 2013;8(3):e57346. doi: 10.1371/journal.pone.0057346. Epub 2013 Mar 6.

DOI:10.1371/journal.pone.0057346
PMID:23483902
原文链接:https://pmc.ncbi.nlm.nih.gov/articles/PMC3590216/
Abstract

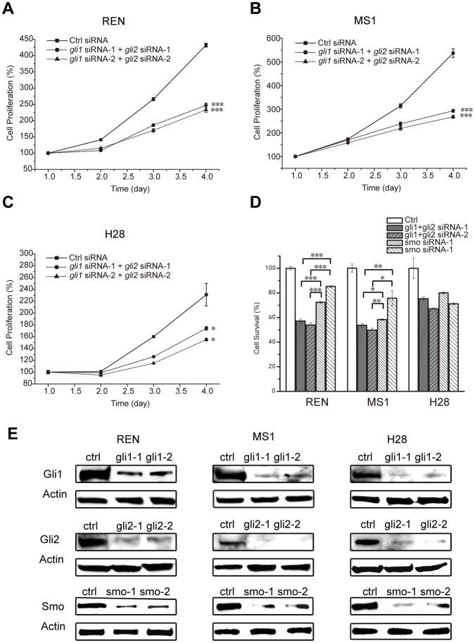
Malignant pleural mesothelioma (MPM) is a highly aggressive tumor with poor prognosis. Current treatment is rarely curative, thus novel meaningful therapies are urgently needed. Inhibition of Hedgehog (Hh) signaling at the cell membrane level in several cancers has shown anti-cancer activity in recent clinical studies. Evidence of Hh-independent Gli activation suggests Gli as a more potent therapeutic target. The current study is aimed to evaluate the potential of Gli as a therapeutic target to treat MPM. The expression profiles of Gli factors and other Hh signaling components were characterized in 46 MPM patient tissue samples by RT-PCR and immunohistochemistry. Cultured cell lines were employed to investigate the requirement of Gli activation in tumor cell growth by inhibiting Gli through siRNA or a novel small molecule Gli inhibitor (Gli-I). A xenograft model was used to evaluate Gli-I in vivo. In addition, a side by side comparison between Gli and Smoothened (Smo) inhibition was conducted in vitro using siRNA and small molecule inhibitors. Our study reported aberrant Gli1 and Gli2 activation in a large majority of tissues. Inhibition of Gli by siRNAs or Gli-I suppressed cell growth dramatically both in vitro and in vivo. Inhibition of Gli exhibited better cytotoxicity than that of Smo by siRNA and small molecule inhibitors vismodegib and cyclopamine. Combination of Gli-I and pemetrexed, as well as Gli-I and vismodegib demonstrated synergistic effects in suppression of MPM proliferation in vitro. In summary, Gli activation plays a critical role in MPM. Inhibition of Gli function holds strong potential to become a novel, clinically effective approach to treat MPM.

摘要

恶性胸膜间皮瘤(MPM)是一种高度侵袭性肿瘤,预后不良。目前的治疗方法很少能治愈,因此迫切需要新的有意义的治疗方法。最近的临床研究表明,在几种癌症中抑制细胞膜水平的 Hedgehog(Hh)信号传导具有抗癌活性。Hh 非依赖性 Gli 激活的证据表明 Gli 是更有效的治疗靶点。本研究旨在评估 Gli 作为治疗 MPM 的治疗靶点的潜力。通过 RT-PCR 和免疫组织化学法对 46 例 MPM 患者组织样本中的 Gli 因子和其他 Hh 信号传导成分的表达谱进行了表征。通过 siRNA 或新型小分子 Gli 抑制剂(Gli-I)抑制 Gli 来研究抑制 Gli 激活对肿瘤细胞生长的必要性。利用异种移植模型评估 Gli-I 的体内活性。此外,通过 siRNA 和小分子抑制剂在体外进行了 Gli 与 Smoothened(Smo)抑制的平行比较。我们的研究报告称,在大多数组织中存在异常的 Gli1 和 Gli2 激活。通过 siRNA 和 Gli-I 抑制 Gli 在体外和体内均能显著抑制细胞生长。与 Smo 相比,siRNA 和小分子抑制剂 vismodegib 和 cyclopamine 抑制 Gli 表现出更好的细胞毒性。在体外,联合使用 Gli-I 和培美曲塞,以及联合使用 Gli-I 和 vismodegib 均显示出协同抑制 MPM 增殖的作用。总之,Gli 激活在 MPM 中起关键作用。抑制 Gli 功能具有成为治疗 MPM 的一种新的、有效的临床方法的巨大潜力。

https://cdn.ncbi.nlm.nih.gov/pmc/blobs/c65d/3590216/bc0b144f52de/pone.0057346.g008.jpg
https://cdn.ncbi.nlm.nih.gov/pmc/blobs/c65d/3590216/1a7c13396390/pone.0057346.g001.jpg
https://cdn.ncbi.nlm.nih.gov/pmc/blobs/c65d/3590216/546401f87528/pone.0057346.g002.jpg
https://cdn.ncbi.nlm.nih.gov/pmc/blobs/c65d/3590216/dc81ddc9e7c0/pone.0057346.g003.jpg
https://cdn.ncbi.nlm.nih.gov/pmc/blobs/c65d/3590216/ddcf27665d33/pone.0057346.g004.jpg
https://cdn.ncbi.nlm.nih.gov/pmc/blobs/c65d/3590216/181d9a3a56d2/pone.0057346.g005.jpg
https://cdn.ncbi.nlm.nih.gov/pmc/blobs/c65d/3590216/8006a39f1786/pone.0057346.g006.jpg
https://cdn.ncbi.nlm.nih.gov/pmc/blobs/c65d/3590216/27ff57213ddc/pone.0057346.g007.jpg
https://cdn.ncbi.nlm.nih.gov/pmc/blobs/c65d/3590216/bc0b144f52de/pone.0057346.g008.jpg
https://cdn.ncbi.nlm.nih.gov/pmc/blobs/c65d/3590216/1a7c13396390/pone.0057346.g001.jpg
https://cdn.ncbi.nlm.nih.gov/pmc/blobs/c65d/3590216/546401f87528/pone.0057346.g002.jpg
https://cdn.ncbi.nlm.nih.gov/pmc/blobs/c65d/3590216/dc81ddc9e7c0/pone.0057346.g003.jpg
https://cdn.ncbi.nlm.nih.gov/pmc/blobs/c65d/3590216/ddcf27665d33/pone.0057346.g004.jpg
https://cdn.ncbi.nlm.nih.gov/pmc/blobs/c65d/3590216/181d9a3a56d2/pone.0057346.g005.jpg
https://cdn.ncbi.nlm.nih.gov/pmc/blobs/c65d/3590216/8006a39f1786/pone.0057346.g006.jpg
https://cdn.ncbi.nlm.nih.gov/pmc/blobs/c65d/3590216/27ff57213ddc/pone.0057346.g007.jpg
https://cdn.ncbi.nlm.nih.gov/pmc/blobs/c65d/3590216/bc0b144f52de/pone.0057346.g008.jpg

相似文献

1
Gli as a novel therapeutic target in malignant pleural mesothelioma.Gli 作为恶性胸膜间皮瘤的新型治疗靶点。
PLoS One. 2013;8(3):e57346. doi: 10.1371/journal.pone.0057346. Epub 2013 Mar 6.
2
Targeting of the Hedgehog signal transduction pathway suppresses survival of malignant pleural mesothelioma cells in vitro.靶向 Hedgehog 信号转导通路抑制恶性胸膜间皮瘤细胞的体外存活。
J Thorac Cardiovasc Surg. 2014 Jan;147(1):508-16. doi: 10.1016/j.jtcvs.2013.08.035. Epub 2013 Oct 4.
3
The GLI genes as the molecular switch in disrupting Hedgehog signaling in colon cancer.GLI基因作为破坏结肠癌中刺猬信号通路的分子开关。
Oncotarget. 2011 Aug;2(8):638-45. doi: 10.18632/oncotarget.310.
4
Antagonizing the Hedgehog Pathway with Vismodegib Impairs Malignant Pleural Mesothelioma Growth In Vivo by Affecting Stroma.用维莫德吉拮抗刺猬信号通路通过影响基质来损害恶性胸膜间皮瘤的体内生长。
Mol Cancer Ther. 2016 May;15(5):1095-105. doi: 10.1158/1535-7163.MCT-15-0583. Epub 2016 Feb 2.
5
Role of hedgehog signaling in malignant pleural mesothelioma. hedgehog 信号通路在恶性胸膜间皮瘤中的作用。
Clin Cancer Res. 2012 Sep 1;18(17):4646-56. doi: 10.1158/1078-0432.CCR-12-0599. Epub 2012 Jun 25.
6
Regulation of DNA damage following termination of Hedgehog (HH) survival signaling at the level of the GLI genes in human colon cancer.在人类结肠癌中,刺猬信号通路(HH)存活信号在GLI基因水平终止后对DNA损伤的调控。
Oncotarget. 2012 Aug;3(8):854-68. doi: 10.18632/oncotarget.586. Epub 2012 Aug 20.
7
Targeting the hedgehog signal transduction pathway at the level of GLI inhibits neuroblastoma cell growth in vitro and in vivo.靶向 GLI 水平的 hedgehog 信号转导通路抑制神经母细胞瘤细胞在体外和体内的生长。
Int J Cancer. 2013 Apr 1;132(7):1516-24. doi: 10.1002/ijc.27820. Epub 2012 Oct 3.
8
In vitro and in vivo inhibition of breast cancer cell growth by targeting the Hedgehog/GLI pathway with SMO (GDC-0449) or GLI (GANT-61) inhibitors.使用SMO(GDC-0449)或GLI(GANT-61)抑制剂靶向刺猬信号通路/GLI途径对乳腺癌细胞生长的体外和体内抑制作用。
Oncotarget. 2016 Feb 23;7(8):9250-70. doi: 10.18632/oncotarget.7062.
9
NVP-LDE225, a potent and selective SMOOTHENED antagonist reduces melanoma growth in vitro and in vivo.NVP-LDE225,一种有效的和选择性的 SMOOTHENED 拮抗剂,可减少黑色素瘤的体外和体内生长。
PLoS One. 2013 Jul 30;8(7):e69064. doi: 10.1371/journal.pone.0069064. Print 2013.
10
Hedgehog signaling drives cellular survival in human colon carcinoma cells.刺猬信号通路驱动人结肠癌细胞的存活。
Cancer Res. 2011 Feb 1;71(3):1092-102. doi: 10.1158/0008-5472.CAN-10-2315. Epub 2010 Dec 6.

引用本文的文献

1
Clinical Next Generation Sequencing Application in Mesothelioma: Finding a Golden Needle in the Haystack.临床下一代测序在间皮瘤中的应用:大海捞针
Cancers (Basel). 2023 Dec 6;15(24):5716. doi: 10.3390/cancers15245716.
2
High Expression of and Genes with Poor Prognosis in Malignant Mesothelioma.恶性间皮瘤中高表达 和 基因与不良预后相关。
Biomed Res Int. 2023 Apr 24;2023:6575194. doi: 10.1155/2023/6575194. eCollection 2023.
3
Analysis of Primary Cilium Expression and Hedgehog Pathway Activation in Mesothelioma Throws Back Its Complex Biology.

本文引用的文献

1
Role of hedgehog signaling in malignant pleural mesothelioma. hedgehog 信号通路在恶性胸膜间皮瘤中的作用。
Clin Cancer Res. 2012 Sep 1;18(17):4646-56. doi: 10.1158/1078-0432.CCR-12-0599. Epub 2012 Jun 25.
2
Efficacy and safety of vismodegib in advanced basal-cell carcinoma.维莫德吉治疗晚期基底细胞癌的疗效和安全性。
N Engl J Med. 2012 Jun 7;366(23):2171-9. doi: 10.1056/NEJMoa1113713.
3
Vismodegib.维莫德吉
间皮瘤中初级纤毛表达及刺猬信号通路激活的分析揭示其复杂生物学特性
Cancers (Basel). 2022 Oct 25;14(21):5216. doi: 10.3390/cancers14215216.
4
Microbiomes, Epigenomics, Immune Response, and Splicing Signatures Interplay: Potential Use of Combination of Regulatory Pathways as Targets for Malignant Mesothelioma.微生物组学、表观基因组学、免疫反应和剪接特征相互作用:调控途径组合作为恶性间皮瘤靶点的潜在用途。
Int J Mol Sci. 2022 Aug 12;23(16):8991. doi: 10.3390/ijms23168991.
5
Combined treatment with inhibitors of ErbB Receptors and Hh signaling pathways is more effective than single treatment in reducing the growth of malignant mesothelioma both in vitro and in vivo.联合应用 ErbB 受体抑制剂和 Hh 信号通路抑制剂在体外和体内均可更有效地抑制恶性间皮瘤的生长,优于单一治疗。
J Transl Med. 2022 Jun 25;20(1):286. doi: 10.1186/s12967-022-03490-9.
6
The Role of Smoothened-Dependent and -Independent Hedgehog Signaling Pathway in Tumorigenesis.平滑依赖型和非依赖型刺猬信号通路在肿瘤发生中的作用
Biomedicines. 2021 Sep 10;9(9):1188. doi: 10.3390/biomedicines9091188.
7
Hedgehog Signaling in Mesothelioma: 2019 Status.间皮瘤中的刺猬信号通路:2019年现状
Front Genet. 2019 Nov 7;10:1121. doi: 10.3389/fgene.2019.01121. eCollection 2019.
8
Hedgehog Signaling in Lung Cancer: From Oncogenesis to Cancer Treatment Resistance.刺猬信号通路在肺癌中的作用:从致癌作用到癌症治疗抵抗。
Int J Mol Sci. 2018 Sep 19;19(9):2835. doi: 10.3390/ijms19092835.
9
Role of GLI Transcription Factors in Pathogenesis and Their Potential as New Therapeutic Targets.GLI 转录因子在发病机制中的作用及其作为新治疗靶点的潜力。
Int J Mol Sci. 2018 Aug 29;19(9):2562. doi: 10.3390/ijms19092562.
10
Scientific Advances and New Frontiers in Mesothelioma Therapeutics.《间皮瘤治疗的科学进展与新前沿》
J Thorac Oncol. 2018 Sep;13(9):1269-1283. doi: 10.1016/j.jtho.2018.06.011.
Nat Rev Drug Discov. 2012 Jun 1;11(6):437-8. doi: 10.1038/nrd3753.
4
Molecular pathways: targeting mechanisms of asbestos and erionite carcinogenesis in mesothelioma.分子途径:石棉和毛沸石致间皮瘤致癌的作用机制。
Clin Cancer Res. 2012 Feb 1;18(3):598-604. doi: 10.1158/1078-0432.CCR-11-2259. Epub 2011 Nov 7.
5
Gli proteins in development and disease.发育与疾病中的 Gli 蛋白。
Annu Rev Cell Dev Biol. 2011;27:513-37. doi: 10.1146/annurev-cellbio-092910-154048. Epub 2011 Jul 21.
6
The Hedgehog's tale: developing strategies for targeting cancer.刺猬的故事:制定癌症靶向治疗策略。
Nat Rev Cancer. 2011 May 26;11(7):493-501. doi: 10.1038/nrc3079.
7
Malignant mesothelioma: facts, myths, and hypotheses.恶性间皮瘤:事实、迷思与假说。
J Cell Physiol. 2012 Jan;227(1):44-58. doi: 10.1002/jcp.22724.
8
Phase I trial of hedgehog pathway inhibitor vismodegib (GDC-0449) in patients with refractory, locally advanced or metastatic solid tumors.希革替尼(GDC-0449)治疗难治性、局部晚期或转移性实体瘤患者的 I 期临床试验。
Clin Cancer Res. 2011 Apr 15;17(8):2502-11. doi: 10.1158/1078-0432.CCR-10-2745. Epub 2011 Feb 7.
9
Advances in the biology of malignant pleural mesothelioma.恶性胸膜间皮瘤的生物学进展。
Cancer Treat Rev. 2011 Nov;37(7):543-58. doi: 10.1016/j.ctrv.2011.01.001. Epub 2011 Feb 1.
10
Targeted therapies in malignant pleural mesothelioma: a review of clinical studies.恶性胸膜间皮瘤的靶向治疗:临床研究综述。
Anticancer Drugs. 2011 Mar;22(3):199-205. doi: 10.1097/CAD.0b013e328341ccdd.