Department of Gastroenterology and Hepatology, Osaka University, Graduate School of Medicine, 2-2 K1, Yamada-oka, Suita, Osaka, 565-0871, Japan.
J Gastroenterol. 2014 Feb;49(2):305-16. doi: 10.1007/s00535-013-0780-7. Epub 2013 Mar 20.
Impaired fatty liver regeneration has already been reported in many genetic modification models. However, in diet-induced simple hepatic steatosis, which showed similar phenotype with clinical pathology, whether liver regeneration is impaired or not remains unclear. In this study, we evaluated liver regeneration in mice with diet-induced simple hepatic steatosis, and focused on excess lipid accumulation occurring during liver regeneration.
Mice were fed high fat diet (HFD) or control diet for 9-10 weeks. We analyzed intrahepatic lipid accumulation, DNA replication, and various signaling pathways including cell proliferation and ER stress during liver regeneration after partial hepatectomy. In addition, some of mice were pretreated with tauroursodeoxycholic acid (TUDCA), a chemical chaperone which alleviates ER stress, and then we estimated TUDCA effects on liver regeneration.
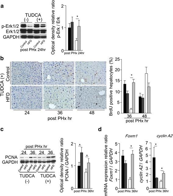
The peak of hepatocyte BrdU incorporation, the expression of proliferation cell nuclear antigen (PCNA) protein, and the expressions of cell cycle-related genes were observed in delayed time in HFD mice. The expression of phosphorylated Erk1/2 was also delayed in HFD mice. The amounts of liver triglyceride were at least twofold higher in HFD mice at each time point. Intrahepatic palmitic acid was increased especially in HFD mice. ER stress induced during liver regeneration was significantly higher in HFD mice. In HFD mice, pretreatment with TUDCA reduced ER stress and resulted in improvement of delayed liver regeneration.
In simple hepatic steatosis, lipid overloading occurring during liver regeneration might be caused ER stress and results in delayed hepatocyte DNA replication.
在许多基因修饰模型中已经报道了脂肪性肝再生受损。然而,在具有与临床病理相似表型的单纯性肝脂肪变性的饮食诱导模型中,肝再生是否受损尚不清楚。在本研究中,我们评估了饮食诱导的单纯性肝脂肪变性小鼠的肝再生情况,并重点研究了肝再生过程中发生的过多脂质积聚。
将小鼠用高脂肪饮食(HFD)或对照饮食喂养 9-10 周。我们分析了肝内脂质积聚、DNA 复制以及包括细胞增殖和 ER 应激在内的各种信号通路,这些通路在部分肝切除后的肝再生期间发生。此外,一些小鼠用牛磺熊脱氧胆酸(TUDCA)预处理,TUDCA 是一种减轻 ER 应激的化学伴侣,然后我们评估了 TUDCA 对肝再生的影响。
HFD 小鼠的肝细胞 BrdU 掺入峰值、增殖细胞核抗原(PCNA)蛋白表达以及细胞周期相关基因的表达均延迟。HFD 小鼠中磷酸化 Erk1/2 的表达也延迟。在每个时间点,HFD 小鼠的肝甘油三酯量至少高出两倍。HFD 小鼠中肝内棕榈酸增加,尤其是在 HFD 小鼠中。肝再生过程中诱导的 ER 应激在 HFD 小鼠中明显更高。在 HFD 小鼠中,TUDCA 预处理可减轻 ER 应激,并导致延迟的肝再生得到改善。
在单纯性肝脂肪变性中,肝再生过程中发生的脂质过载可能由 ER 应激引起,并导致肝细胞 DNA 复制延迟。