Suppr超能文献

ANT2 shRNA 与 hNIS 放射性碘基因治疗联合通过癌细胞表型调节增强 CTL 细胞毒性活性:联合应用 ANT2 shRNA 和 I-131 治疗。

The combination of ANT2 shRNA and hNIS radioiodine gene therapy increases CTL cytotoxic activity through the phenotypic modulation of cancer cells: combination treatment with ANT2 shRNA and I-131.

机构信息

Department of Pathology, Seoul National University College of Medicine, Seoul, Korea.

出版信息

BMC Cancer. 2013 Mar 22;13:143. doi: 10.1186/1471-2407-13-143.

Abstract

BACKGROUND

It is important to simultaneously induce strong cell death and antitumor immunity in cancer patients for successful cancer treatment. Here, we investigated the cytotoxic and phenotypic modulation effects of the combination of ANT2 shRNA and human sodium iodide symporter (hNIS) radioiodine gene therapy in vitro and in vivo and visualized the antitumor effects in an immunocompromised mouse colon cancer model.

METHODS

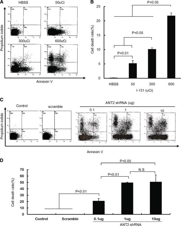
A mouse colon cancer cell line co-expressing hNIS and the luciferase gene (CT26/hNIS-Fluc, named CT26/NF) was established. CT26/NF cells and tumor-bearing mice were treated with HBSS, scramble, ANT2 shRNA, I-131, and ANT2 shRNA + I-131. The apoptotic rates (%) and MHC class I and Fas gene expression levels were determined in treated CT26/NF cells using flow cytometry. Concurrently, the level of caspase-3 activation was determined in treated cells in vitro. For in vivo therapy, tumor-bearing mice were treated with scramble, ANT2 shRNA, I-131, and the combination therapy, and the anti-tumor effects were monitored using bioluminescence. The killing activity of cytotoxic T cells (CTLs) was measured with a lactate dehydrogenase (LDH) assay.

RESULTS

For the in vitro experiments, the combination of ANT2 shRNA and I-131 resulted in a higher apoptotic cell death rate compared with ANT2 shRNA or I-131 alone, and the levels of MHC class I and Fas-expressing cancer cells were highest in the cells receiving combination treatment, while single treatment modestly increased the level of MHC class I and Fas gene expression. The combination of ANT2 shRNA and I-131 resulted in a higher caspase-3 activation than single treatments. Interestingly, in vivo combination treatment led to increased gene expression of MHC class I and Fas than the respective mono-therapies; furthermore, bioluminescence showed increased antitumor effects after combination treatment than monotherapies. The LDH assay revealed that the CTL killing activity against CT26/NF cells was most effective after combination therapy.

CONCLUSIONS

Increased cell death and phenotypic modulation of cancer cells in vitro and in vivo were achieved simultaneously after combination therapy with ANT2 shRNA and I-131, and this combination therapy induced remarkable antitumor outcomes through improvements in CTL immunity against CT26/NF. Our results suggest that combination therapy can be used as a new therapeutic strategy for cancer patients who show resistance to single therapy such as radiation or immunotherapy.

摘要

背景

在癌症患者中同时诱导强烈的细胞死亡和抗肿瘤免疫对于成功的癌症治疗非常重要。在这里,我们研究了 ANT2 shRNA 和人钠碘转运体(hNIS)放射性碘基因治疗联合应用的体外和体内细胞毒性和表型调节作用,并在免疫功能低下的小鼠结肠癌模型中观察了抗肿瘤作用。

方法

建立了共表达 hNIS 和荧光素酶基因的小鼠结肠癌细胞系(CT26/hNIS-Fluc,命名为 CT26/NF)。用 HBSS、阴性对照、ANT2 shRNA、I-131 和 ANT2 shRNA+I-131 处理 CT26/NF 细胞和荷瘤小鼠。用流式细胞术测定经处理的 CT26/NF 细胞的凋亡率(%)和 MHC Ⅰ类和 Fas 基因表达水平。同时,在体外测定经处理细胞中 caspase-3 的激活水平。对于体内治疗,用阴性对照、ANT2 shRNA、I-131 和联合治疗处理荷瘤小鼠,并通过生物发光监测抗肿瘤作用。用乳酸脱氢酶(LDH)测定法测量细胞毒性 T 细胞(CTL)的杀伤活性。

结果

在体外实验中,与单独使用 ANT2 shRNA 或 I-131 相比,ANT2 shRNA 和 I-131 的联合应用导致更高的细胞凋亡死亡率,并且联合治疗的癌细胞 MHC Ⅰ类和 Fas 表达水平最高,而单一治疗则适度增加 MHC Ⅰ类和 Fas 基因表达水平。ANT2 shRNA 和 I-131 的联合应用导致 caspase-3 的激活水平高于单一治疗。有趣的是,体内联合治疗导致 MHC Ⅰ类和 Fas 基因表达的增加高于各自的单药治疗;此外,生物发光显示联合治疗后抗肿瘤作用增加。LDH 测定法显示,联合治疗后对 CT26/NF 细胞的 CTL 杀伤活性最有效。

结论

ANT2 shRNA 和 I-131 的联合治疗在体外和体内同时实现了癌细胞死亡和表型调节的增加,并且这种联合治疗通过改善对 CT26/NF 的 CTL 免疫作用,引起了显著的抗肿瘤效果。我们的结果表明,联合治疗可以作为对单一治疗(如放疗或免疫治疗)有抵抗的癌症患者的一种新的治疗策略。

https://cdn.ncbi.nlm.nih.gov/pmc/blobs/567f/3653759/648ccac0065d/1471-2407-13-143-1.jpg

文献AI研究员

20分钟写一篇综述,助力文献阅读效率提升50倍。

立即体验

用中文搜PubMed

大模型驱动的PubMed中文搜索引擎

马上搜索

文档翻译

学术文献翻译模型,支持多种主流文档格式。

立即体验