Suppr超能文献

果蝇 DJ-1 通过 dFOXO 负调控 Daxx 样蛋白来降低神经对压力的敏感性。

Drosophila DJ-1 decreases neural sensitivity to stress by negatively regulating Daxx-like protein through dFOXO.

机构信息

Department of Biological Sciences, Konkuk University, Seoul, Republic of Korea.

出版信息

PLoS Genet. 2013 Apr;9(4):e1003412. doi: 10.1371/journal.pgen.1003412. Epub 2013 Apr 4.

Abstract

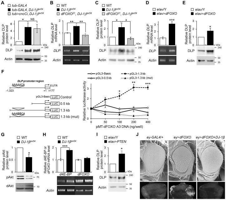
DJ-1, a Parkinson's disease (PD)-associated gene, has been shown to protect against oxidative stress in Drosophila. However, the molecular mechanism underlying oxidative stress-induced phenotypes, including apoptosis, locomotive defects, and lethality, in DJ-1-deficient flies is not fully understood. Here we showed that Daxx-like protein (DLP), a Drosophila homologue of the mammalian Death domain-associated protein (Daxx), was upregulated under oxidative stress conditions in the loss-of-function mutants of Drosophila DJ-1β, a Drosophila homologue of DJ-1. DLP overexpression induced apoptosis via the c-Jun N-terminal kinase (JNK)/Drosophila forkhead box subgroup O (dFOXO) pathway, whereas loss of DLP increased resistance to oxidative stress and UV irradiation. Moreover, the oxidative stress-induced phenotypes of DJ-1β mutants were dramatically rescued by DLP deficiency, suggesting that enhanced expression of DLP contributes to the DJ-1β mutant phenotypes. Interestingly, we found that dFOXO was required for the increase in DLP expression in DJ-1β mutants and that dFOXO activity was increased in the heads of DJ-1β mutants. In addition, subcellular localization of DLP appeared to be influenced by DJ-1 expression so that cytosolic DLP was increased in DJ-1β mutants. Similarly, in mammalian cells, Daxx translocation from the nucleus to the cytosol was suppressed by overexpressed DJ-1β under oxidative stress conditions; and, furthermore, targeted expression of DJ-1β to mitochondria efficiently inhibited the Daxx translocation. Taken together, our findings demonstrate that DJ-1β protects flies against oxidative stress- and UV-induced apoptosis by regulating the subcellular localization and gene expression of DLP, thus implying that Daxx-induced apoptosis is involved in the pathogenesis of DJ-1-associated PD.

摘要

DJ-1 是一种帕金森病(PD)相关基因,已被证明可在果蝇中抵抗氧化应激。然而,DJ-1 缺失果蝇中氧化应激诱导的表型(包括凋亡、运动缺陷和致死性)的分子机制尚不完全清楚。在这里,我们表明 Daxx 样蛋白(DLP)在果蝇 DJ-1β功能丧失突变体中,在氧化应激条件下上调,DJ-1β是 DJ-1 的果蝇同源物。DLP 过表达通过 c-Jun N 端激酶(JNK)/果蝇叉头框 O 亚组(dFOXO)途径诱导凋亡,而 DLP 缺失则增加了对氧化应激和紫外线照射的抗性。此外,DJ-1β 突变体的氧化应激诱导表型被 DLP 缺失显著挽救,表明 DLP 的增强表达有助于 DJ-1β 突变表型。有趣的是,我们发现 dFOXO 是 DJ-1β 突变体中 DLP 表达增加所必需的,并且 DJ-1β 突变体中的 dFOXO 活性增加。此外,DLP 的亚细胞定位似乎受 DJ-1 表达的影响,因此 DJ-1β 突变体中的细胞质 DLP 增加。同样,在哺乳动物细胞中,在氧化应激条件下,过表达的 DJ-1β 抑制 Daxx 从核到细胞质的易位;此外,DJ-1β 靶向表达到线粒体可有效地抑制 Daxx 的易位。总之,我们的研究结果表明,DJ-1β 通过调节 DLP 的亚细胞定位和基因表达来保护果蝇免受氧化应激和紫外线诱导的凋亡,从而暗示 Daxx 诱导的凋亡参与了 DJ-1 相关 PD 的发病机制。

https://cdn.ncbi.nlm.nih.gov/pmc/blobs/6205/3616925/f65c5dc6614d/pgen.1003412.g001.jpg

文献AI研究员

20分钟写一篇综述,助力文献阅读效率提升50倍。

立即体验

用中文搜PubMed

大模型驱动的PubMed中文搜索引擎

马上搜索

文档翻译

学术文献翻译模型,支持多种主流文档格式。

立即体验