Suppr超能文献

鉴定沙眼衣原体分泌的假定蛋白 CT311 中的一个新的核定位信号序列。

Identification of a novel nuclear localization signal sequence in Chlamydia trachomatis-secreted hypothetical protein CT311.

机构信息

Department of Microbiology and Immunology, University of Texas Health Science Center at San Antonio, San Antonio, Texas, United States of America.

出版信息

PLoS One. 2013 May 23;8(5):e64529. doi: 10.1371/journal.pone.0064529. Print 2013.

Abstract

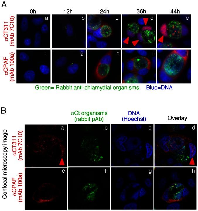
We previously reported that Chlamydia trachomatis hypothetical protein CT311 was secreted out of chlamydial inclusion and into host cell cytosol. We now found that CT311 further entered host cell nucleus at the late stage of infection and continued to accumulate in the nucleus of C. trachomatis-infected cells. When CT311 was expressed via a transgene in mammalian cells, CT311 protein was exclusively detected in the nucleus, suggesting that CT311 by itself is sufficient for nuclear targeting. However, preexisting nuclear CT311 did not affect subsequent chlamydial infection. Using deletion constructs, we mapped a nuclear localization signal sequence of CT311 to residues 21 to 63 ((21)AVEGKPLSRAAQLRERRKDLHVSGKPSPRYALKKRALEAKKNK(63)). This sequence was sufficient for targeting a heterologous protein into mammalian cell nucleus and it contains two independent clusters of basic residues ((34)RERRK(38) and (53)KKRALEAKKNK(63) respectively). Deletion or alanine substitution of the basic residues in either cluster led to loss of nuclear targeting activity, suggesting that both clusters are critical for the nuclear targeting function. These observations have demonstrated that the hypothetical protein CT311 possesses a novel nuclear localization signal sequence with dual modules of basic residues for targeting host cell nucleus during Chlamydia trachomatis infection.

摘要

我们之前曾报道过沙眼衣原体的假定蛋白 CT311 可以从衣原体包含体中分泌出来,并进入宿主细胞质。现在我们发现 CT311 在感染后期进一步进入宿主细胞核,并在沙眼衣原体感染细胞的核内继续积累。当 CT311 通过转基因在哺乳动物细胞中表达时,CT311 蛋白仅在核内被检测到,这表明 CT311 本身足以进行核靶向。然而,预先存在的核 CT311 并不影响随后的衣原体感染。通过缺失构建,我们将 CT311 的核定位信号序列定位到 21 到 63 位残基((21)AVEGKPLSRAAQLRERRKDLHVSGKPSPRYALKKRALEAKKNK(63))。该序列足以将异源蛋白靶向哺乳动物细胞核,并且它包含两个独立的碱性残基簇((34)RERRK(38)和(53)KKRALEAKKNK(63))。碱性残基簇中的任何一个基本残基的缺失或取代都会导致核靶向活性丧失,这表明这两个簇对于核靶向功能都是至关重要的。这些观察结果表明,假定蛋白 CT311 具有一种新的核定位信号序列,带有双模块碱性残基,用于在沙眼衣原体感染期间靶向宿主细胞核。

https://cdn.ncbi.nlm.nih.gov/pmc/blobs/5293/3662721/c777d3b3674e/pone.0064529.g001.jpg

文献AI研究员

20分钟写一篇综述,助力文献阅读效率提升50倍。

立即体验

用中文搜PubMed

大模型驱动的PubMed中文搜索引擎

马上搜索

文档翻译

学术文献翻译模型,支持多种主流文档格式。

立即体验