• 文献检索
  • 文档翻译
  • 深度研究
  • 学术资讯
  • Suppr Zotero 插件Zotero 插件
  • 邀请有礼
  • 套餐&价格
  • 历史记录
应用&插件
Suppr Zotero 插件Zotero 插件浏览器插件Mac 客户端Windows 客户端微信小程序
定价
高级版会员购买积分包购买API积分包
服务
文献检索文档翻译深度研究API 文档MCP 服务
关于我们
关于 Suppr公司介绍联系我们用户协议隐私条款
关注我们

Suppr 超能文献

核心技术专利:CN118964589B侵权必究
粤ICP备2023148730 号-1Suppr @ 2026

文献检索

告别复杂PubMed语法,用中文像聊天一样搜索,搜遍4000万医学文献。AI智能推荐,让科研检索更轻松。

立即免费搜索

文件翻译

保留排版,准确专业,支持PDF/Word/PPT等文件格式,支持 12+语言互译。

免费翻译文档

深度研究

AI帮你快速写综述,25分钟生成高质量综述,智能提取关键信息,辅助科研写作。

立即免费体验

在人体细胞中,由 PCNA*Ub 融合介导的 DNA 损伤容忍依赖于 Rev1,但不依赖于 Polη。

DNA-damage tolerance mediated by PCNA*Ub fusions in human cells is dependent on Rev1 but not Polη.

机构信息

College of Life Sciences, Capital Normal University, Beijing 100048, China, Department of Microbiology and Immunology, University of Saskatchewan, Saskatoon S7N 5E5, Canada and Project for Environmental Dynamics and Radiation Effects, Fukushima Project Headquarters, National Institute of Radiological Sciences, Chiba 263-8555, Japan.

出版信息

Nucleic Acids Res. 2013 Aug;41(15):7356-69. doi: 10.1093/nar/gkt542. Epub 2013 Jun 12.

DOI:10.1093/nar/gkt542
PMID:23761444
原文链接:https://pmc.ncbi.nlm.nih.gov/articles/PMC3753651/
Abstract

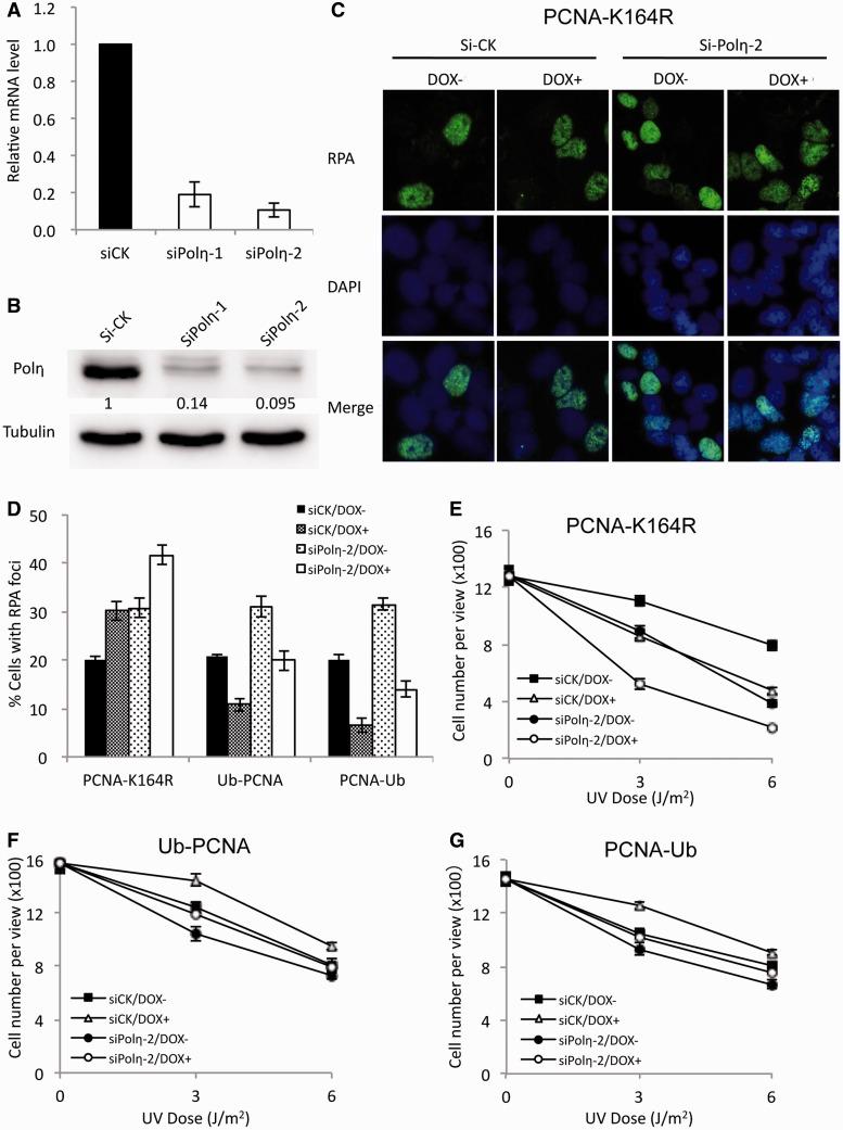
In response to replication-blocking lesions, proliferating cell nuclear antigen (PCNA) can be sequentially ubiquitinated at the K164 residue, leading to two modes of DNA-damage tolerance, namely, translesion DNA synthesis (TLS) and error-free lesion bypass. Although the majority of reported data support a model whereby monoubiquitinated PCNA enhances its affinity for TLS polymerases and hence recruits them to the damage sites, this model has also been challenged by several observations. In this study, we expressed the PCNA-164R and ubiquitin (UB) fusion genes in an inducible manner in an attempt to mimic PCNA monoubiquitination in cultured human cells. It was found that expression of both N- and C-terminal PCNA•Ub fusions conferred significant tolerance to ultraviolet (UV)-induced DNA damage. Surprisingly, depletion of Polη, a TLS polymerase dedicated to bypassing UV-induced pyrimidine dimers, did not alter tolerance conferred by PCNA•Ub. In contrast, depletion of Rev1, another TLS polymerase serving as a scaffold for the assembly of the TLS complex, completely abolished PCNA•Ub-mediated damage tolerance. Similar genetic interactions were confirmed when UV-induced monoubiquitination of endogenous PCNA is abolished by RAD18 deletion. Hence, PCNA•Ub fusions bypass the requirement for PCNA monoubiquitination, and UV damage tolerance conferred by these fusions is dependent on Rev1 but independent of Polη.

摘要

针对复制阻断损伤,增殖细胞核抗原(PCNA)可在 K164 残基处被顺序泛素化,从而导致两种 DNA 损伤耐受模式,即跨损伤 DNA 合成(TLS)和无差错损伤旁路。尽管大多数报道的数据支持这样一种模型,即单泛素化 PCNA 增强其与 TLS 聚合酶的亲和力,从而将它们招募到损伤部位,但这一模型也受到了一些观察结果的挑战。在这项研究中,我们以可诱导的方式在培养的人类细胞中表达 PCNA-164R 和泛素(UB)融合基因,试图模拟 PCNA 的单泛素化。结果发现,N 端和 C 端 PCNA•Ub 融合体的表达均赋予细胞对紫外线(UV)诱导的 DNA 损伤显著的耐受能力。令人惊讶的是,Polη(一种专门用于绕过 UV 诱导的嘧啶二聚体的 TLS 聚合酶)的消耗并没有改变 PCNA•Ub 赋予的耐受能力。相反,另一种 TLS 聚合酶 Rev1(作为 TLS 复合物组装的支架)的消耗完全消除了 PCNA•Ub 介导的损伤耐受。当 RAD18 缺失消除内源性 PCNA 的 UV 诱导单泛素化时,类似的遗传相互作用也得到了证实。因此,PCNA•Ub 融合体绕过了 PCNA 单泛素化的要求,这些融合体赋予的 UV 损伤耐受依赖于 Rev1,但独立于 Polη。

https://cdn.ncbi.nlm.nih.gov/pmc/blobs/0d23/3753651/f2f539c0e798/gkt542f8p.jpg
https://cdn.ncbi.nlm.nih.gov/pmc/blobs/0d23/3753651/ea25e2e2b6fb/gkt542f1p.jpg
https://cdn.ncbi.nlm.nih.gov/pmc/blobs/0d23/3753651/7037f84b62da/gkt542f2p.jpg
https://cdn.ncbi.nlm.nih.gov/pmc/blobs/0d23/3753651/d5b62c3963fc/gkt542f3p.jpg
https://cdn.ncbi.nlm.nih.gov/pmc/blobs/0d23/3753651/77c55a473300/gkt542f4p.jpg
https://cdn.ncbi.nlm.nih.gov/pmc/blobs/0d23/3753651/c2c1340d0879/gkt542f5p.jpg
https://cdn.ncbi.nlm.nih.gov/pmc/blobs/0d23/3753651/97da0c7e4466/gkt542f6p.jpg
https://cdn.ncbi.nlm.nih.gov/pmc/blobs/0d23/3753651/3010959ab273/gkt542f7p.jpg
https://cdn.ncbi.nlm.nih.gov/pmc/blobs/0d23/3753651/f2f539c0e798/gkt542f8p.jpg
https://cdn.ncbi.nlm.nih.gov/pmc/blobs/0d23/3753651/ea25e2e2b6fb/gkt542f1p.jpg
https://cdn.ncbi.nlm.nih.gov/pmc/blobs/0d23/3753651/7037f84b62da/gkt542f2p.jpg
https://cdn.ncbi.nlm.nih.gov/pmc/blobs/0d23/3753651/d5b62c3963fc/gkt542f3p.jpg
https://cdn.ncbi.nlm.nih.gov/pmc/blobs/0d23/3753651/77c55a473300/gkt542f4p.jpg
https://cdn.ncbi.nlm.nih.gov/pmc/blobs/0d23/3753651/c2c1340d0879/gkt542f5p.jpg
https://cdn.ncbi.nlm.nih.gov/pmc/blobs/0d23/3753651/97da0c7e4466/gkt542f6p.jpg
https://cdn.ncbi.nlm.nih.gov/pmc/blobs/0d23/3753651/3010959ab273/gkt542f7p.jpg
https://cdn.ncbi.nlm.nih.gov/pmc/blobs/0d23/3753651/f2f539c0e798/gkt542f8p.jpg

相似文献

1
DNA-damage tolerance mediated by PCNA*Ub fusions in human cells is dependent on Rev1 but not Polη.在人体细胞中,由 PCNA*Ub 融合介导的 DNA 损伤容忍依赖于 Rev1,但不依赖于 Polη。
Nucleic Acids Res. 2013 Aug;41(15):7356-69. doi: 10.1093/nar/gkt542. Epub 2013 Jun 12.
2
Constitutive fusion of ubiquitin to PCNA provides DNA damage tolerance independent of translesion polymerase activities.泛素与 PCNA 的组成性融合提供了不依赖于跨损伤聚合酶活性的 DNA 损伤耐受。
Nucleic Acids Res. 2010 Aug;38(15):5047-58. doi: 10.1093/nar/gkq239. Epub 2010 Apr 12.
3
NMR mapping of PCNA interaction with translesion synthesis DNA polymerase Rev1 mediated by Rev1-BRCT domain.通过 Rev1-BRCT 结构域介导的 PCNA 与跨损伤合成 DNA 聚合酶 Rev1 的相互作用的 NMR 图谱。
J Mol Biol. 2013 Sep 9;425(17):3091-105. doi: 10.1016/j.jmb.2013.05.029. Epub 2013 Jun 7.
4
Rev1 plays central roles in mammalian DNA-damage tolerance in response to UV irradiation.Rev1 在哺乳动物对紫外线照射的 DNA 损伤容忍中发挥核心作用。
FEBS J. 2019 Jul;286(14):2711-2725. doi: 10.1111/febs.14840. Epub 2019 Apr 11.
5
Differential roles for DNA polymerases eta, zeta, and REV1 in lesion bypass of intrastrand versus interstrand DNA cross-links.eta、zeta 和 REV1 DNA 聚合酶在碱基内与碱基间 DNA 交联物的链内与链间跨越修复中的差异作用。
Mol Cell Biol. 2010 Mar;30(5):1217-30. doi: 10.1128/MCB.00993-09. Epub 2009 Dec 22.
6
Mutations in the ubiquitin binding UBZ motif of DNA polymerase eta do not impair its function in translesion synthesis during replication.DNA聚合酶η的泛素结合UBZ基序中的突变不会损害其在复制过程中跨损伤合成的功能。
Mol Cell Biol. 2007 Oct;27(20):7266-72. doi: 10.1128/MCB.01196-07. Epub 2007 Aug 20.
7
PCNA ubiquitination is important, but not essential for translesion DNA synthesis in mammalian cells.PCNA 泛素化对于哺乳动物细胞的跨损伤 DNA 合成很重要,但不是必需的。
PLoS Genet. 2011 Sep;7(9):e1002262. doi: 10.1371/journal.pgen.1002262. Epub 2011 Sep 8.
8
Role of the ubiquitin-binding domain of Polη in Rad18-independent translesion DNA synthesis in human cell extracts.在人细胞提取物中,泛素结合结构域在 Rad18 非依赖性跨损伤 DNA 合成中的作用。
Nucleic Acids Res. 2010 Oct;38(19):6456-65. doi: 10.1093/nar/gkq403. Epub 2010 Jun 6.
9
Sequential assembly of translesion DNA polymerases at UV-induced DNA damage sites.在 UV 诱导的 DNA 损伤部位,跨损伤 DNA 聚合酶的顺序组装。
Mol Biol Cell. 2011 Jul 1;22(13):2373-83. doi: 10.1091/mbc.E10-12-0938. Epub 2011 May 5.
10
Interaction of human DNA polymerase eta with monoubiquitinated PCNA: a possible mechanism for the polymerase switch in response to DNA damage.人类DNA聚合酶η与单泛素化增殖细胞核抗原的相互作用:DNA损伤应答中聚合酶转换的一种可能机制。
Mol Cell. 2004 May 21;14(4):491-500. doi: 10.1016/s1097-2765(04)00259-x.

引用本文的文献

1
FANCD2-dependent mitotic DNA synthesis relies on PCNA K164 ubiquitination.FANCD2 依赖性有丝分裂 DNA 合成依赖于 PCNA K164 泛素化。
Cell Rep. 2023 Dec 26;42(12):113523. doi: 10.1016/j.celrep.2023.113523. Epub 2023 Dec 5.
2
Leveraging the replication stress response to optimize cancer therapy.利用复制应激反应来优化癌症治疗。
Nat Rev Cancer. 2023 Jan;23(1):6-24. doi: 10.1038/s41568-022-00518-6. Epub 2022 Nov 2.
3
Expression of Constitutive Fusion of Ubiquitin to PCNA Restores the Level of Immunoglobulin A/T Mutations During Somatic Hypermutation in the Ramos Cell Line.

本文引用的文献

1
A four-subunit DNA polymerase ζ complex containing Pol δ accessory subunits is essential for PCNA-mediated mutagenesis.一个包含 Pol δ 辅助亚基的四亚基 DNA 聚合酶 ζ 复合物对于 PCNA 介导的突变是必需的。
Nucleic Acids Res. 2012 Dec;40(22):11618-26. doi: 10.1093/nar/gks948. Epub 2012 Oct 12.
2
Pol31 and Pol32 subunits of yeast DNA polymerase δ are also essential subunits of DNA polymerase ζ.酵母 DNA 聚合酶 δ 的 Pol31 和 Pol32 亚基也是 DNA 聚合酶 ζ 的必需亚基。
Proc Natl Acad Sci U S A. 2012 Jul 31;109(31):12455-60. doi: 10.1073/pnas.1206052109. Epub 2012 Jun 18.
3
DNA polymerase δ and ζ switch by sharing accessory subunits of DNA polymerase δ.
组成型融合泛素至 PCNA 表达可在 Ramos 细胞系体细胞超突变过程中恢复免疫球蛋白 A/T 突变水平。
Front Immunol. 2022 Apr 1;13:871766. doi: 10.3389/fimmu.2022.871766. eCollection 2022.
4
REV1 promotes lung tumorigenesis by activating the Rad18/SERTAD2 axis.REV1 通过激活 Rad18/SERTAD2 轴促进肺肿瘤发生。
Cell Death Dis. 2022 Feb 3;13(2):110. doi: 10.1038/s41419-022-04567-5.
5
Beyond the Lesion: Back to High Fidelity DNA Synthesis.超越损伤:回归高保真DNA合成。
Front Mol Biosci. 2022 Jan 5;8:811540. doi: 10.3389/fmolb.2021.811540. eCollection 2021.
6
Fast friends - Ubiquitin-like modifiers as engineered fusion partners.速交好友——泛素样修饰物作为工程融合伙伴。
Semin Cell Dev Biol. 2022 Dec;132:132-145. doi: 10.1016/j.semcdb.2021.11.013. Epub 2021 Nov 25.
7
Genetic and physical interactions between Polη and Rev1 in response to UV-induced DNA damage in mammalian cells.在哺乳动物细胞中,Polη 和 Rev1 对 UV 诱导的 DNA 损伤的遗传和物理相互作用。
Sci Rep. 2021 Nov 1;11(1):21364. doi: 10.1038/s41598-021-00878-3.
8
PCNA Ubiquitylation: Instructive or Permissive to DNA Damage Tolerance Pathways?PCNA 泛素化:对 DNA 损伤耐受途径是有指导意义还是允许的?
Biomolecules. 2021 Oct 19;11(10):1543. doi: 10.3390/biom11101543.
9
Site-specific proteolytic cleavage prevents ubiquitination and degradation of human REV3L, the catalytic subunit of DNA polymerase ζ.位点特异性蛋白水解切割可防止人类 REV3L(DNA 聚合酶 ζ 的催化亚基)的泛素化和降解。
Nucleic Acids Res. 2020 Apr 17;48(7):3619-3637. doi: 10.1093/nar/gkaa096.
10
Effects of chain length and geometry on the activation of DNA damage bypass by polyubiquitylated PCNA.多聚泛素化 PCNA 对 DNA 损伤旁路激活的链长和几何形状的影响。
Nucleic Acids Res. 2020 Apr 6;48(6):3042-3052. doi: 10.1093/nar/gkaa053.
DNA 聚合酶 δ 和 ζ 通过共享 DNA 聚合酶 δ 的辅助亚基进行切换。
J Biol Chem. 2012 May 18;287(21):17281-17287. doi: 10.1074/jbc.M112.351122. Epub 2012 Mar 30.
4
The vital role of polymerase ζ and REV1 in mutagenic, but not correct, DNA synthesis across benzo[a]pyrene-dG and recruitment of polymerase ζ by REV1 to replication-stalled site.聚合酶 ζ 和 REV1 在诱变而非正确的苯并[a]芘-dG 跨损伤 DNA 合成中的重要作用,以及 REV1 募集聚合酶 ζ 到复制停滞位点。
J Biol Chem. 2012 Mar 16;287(12):9613-22. doi: 10.1074/jbc.M111.331728. Epub 2012 Feb 2.
5
The dCMP transferase activity of yeast Rev1 is biologically relevant during the bypass of endogenously generated AP sites.酵母 Rev1 的 dCMP 转移酶活性在体内产生的 AP 位点绕过过程中具有生物学相关性。
DNA Repair (Amst). 2011 Dec 10;10(12):1262-71. doi: 10.1016/j.dnarep.2011.09.017. Epub 2011 Oct 22.
6
PCNA ubiquitination is important, but not essential for translesion DNA synthesis in mammalian cells.PCNA 泛素化对于哺乳动物细胞的跨损伤 DNA 合成很重要,但不是必需的。
PLoS Genet. 2011 Sep;7(9):e1002262. doi: 10.1371/journal.pgen.1002262. Epub 2011 Sep 8.
7
DNA damage bypass operates in the S and G2 phases of the cell cycle and exhibits differential mutagenicity.DNA 损伤绕过在细胞周期的 S 和 G2 期发挥作用,并表现出不同的诱变活性。
Nucleic Acids Res. 2012 Jan;40(1):170-80. doi: 10.1093/nar/gkr596. Epub 2011 Sep 9.
8
The non-canonical protein binding site at the monomer-monomer interface of yeast proliferating cell nuclear antigen (PCNA) regulates the Rev1-PCNA interaction and Polζ/Rev1-dependent translesion DNA synthesis.酵母增殖细胞核抗原(PCNA)单体-单体界面的非规范蛋白结合位点调节 Rev1-PCNA 相互作用和 Polζ/Rev1 依赖性跨损伤 DNA 合成。
J Biol Chem. 2011 Sep 23;286(38):33557-66. doi: 10.1074/jbc.M110.206680. Epub 2011 Jul 28.
9
Sequential assembly of translesion DNA polymerases at UV-induced DNA damage sites.在 UV 诱导的 DNA 损伤部位,跨损伤 DNA 聚合酶的顺序组装。
Mol Biol Cell. 2011 Jul 1;22(13):2373-83. doi: 10.1091/mbc.E10-12-0938. Epub 2011 May 5.
10
Roles of sequential ubiquitination of PCNA in DNA-damage tolerance.PCNA 连续泛素化在 DNA 损伤耐受中的作用。
FEBS Lett. 2011 Sep 16;585(18):2786-94. doi: 10.1016/j.febslet.2011.04.044. Epub 2011 Apr 28.