National Creative Research Initiatives Center for Nuclear Receptor Signals and Hormone Research Center, School of Biological Sciences and Technology, Chonnam National University, Gwangju, Republic of Korea.
Diabetes. 2013 Sep;62(9):3093-102. doi: 10.2337/db12-0946. Epub 2013 Jun 17.
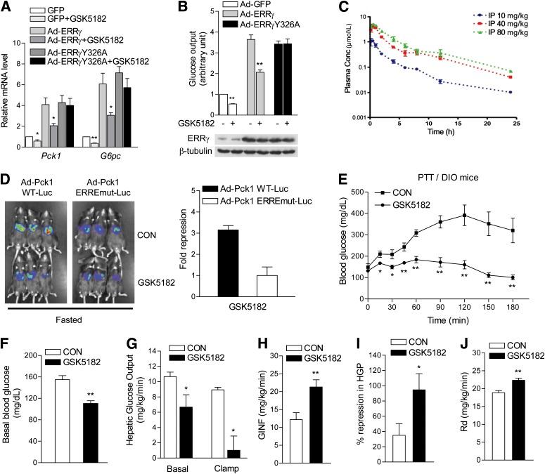
Type 2 diabetes mellitus (T2DM) is a progressive metabolic disorder with diverse pathological manifestations and is often associated with abnormal regulation of hepatic glucose production. Many nuclear receptors known to control the hepatic gluconeogenic program are potential targets for the treatment of T2DM and its complications. Nevertheless, the therapeutic potential of the estrogen-related receptor γ (ERRγ) in T2DM remains unknown. In this study, we show that the nuclear receptor ERRγ is a major contributor to hyperglycemia under diabetic conditions by controlling hepatic glucose production. Hepatic ERRγ expression induced by fasting and diabetic conditions resulted in elevated levels of gluconeogenic gene expression and blood glucose in wild-type mice. Conversely, ablation of hepatic ERRγ gene expression reduced the expression of gluconeogenic genes and normalized blood glucose levels in mouse models of T2DM: db/db and diet-induced obesity (DIO) mice. In addition, a hyperinsulinemic-euglycemic clamp study and long-term studies of the antidiabetic effects of GSK5182, the ERRγ-specific inverse agonist, in db/db and DIO mice demonstrated that GSK5182 normalizes hyperglycemia mainly through inhibition of hepatic glucose production. Our findings suggest that the ability of GSK5182 to control hepatic glucose production can be used as a novel therapeutic approach for the treatment of T2DM.
2 型糖尿病(T2DM)是一种进行性代谢紊乱,具有多种病理表现,常伴有肝葡萄糖生成异常调节。许多已知的核受体可控制肝糖异生程序,是治疗 T2DM 及其并发症的潜在靶点。然而,雌激素相关受体 γ(ERRγ)在 T2DM 中的治疗潜力尚不清楚。在这项研究中,我们表明,核受体 ERRγ 通过控制肝葡萄糖生成,是糖尿病状态下高血糖的主要贡献者。禁食和糖尿病状态下诱导的肝 ERRγ 表达导致野生型小鼠的糖异生基因表达和血糖水平升高。相反,在 T2DM 模型(db/db 和饮食诱导肥胖(DIO)小鼠)中敲除肝 ERRγ 基因表达可降低糖异生基因的表达并使血糖水平正常化。此外,高胰岛素-正常血糖钳夹研究和 GSK5182(ERRγ 特异性反向激动剂)在 db/db 和 DIO 小鼠中的抗糖尿病作用的长期研究表明,GSK5182 通过抑制肝葡萄糖生成使高血糖正常化。我们的研究结果表明,GSK5182 控制肝葡萄糖生成的能力可作为治疗 T2DM 的一种新的治疗方法。